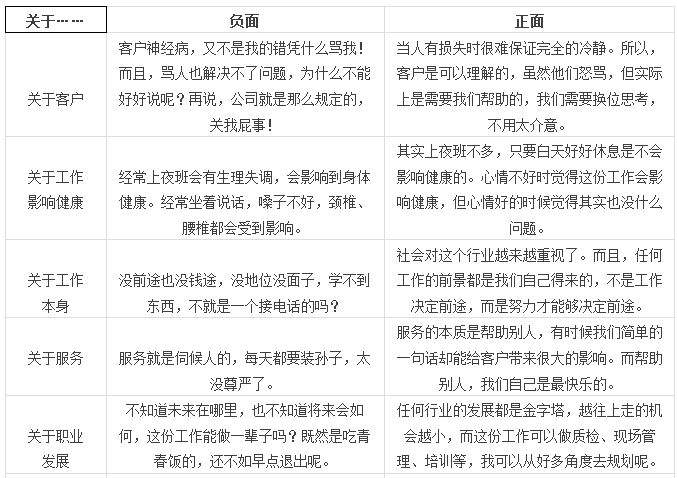
你也可以这么想……

    |     2015年12月12日   |   文库   |     评论已关闭   |    0

客户世界|杨萍|2015-12-08

/upload/_up_img/14495896821534102.png /upload/_up_img/14495897201534140.png /upload/_up_img/14495897461534106.png

生活中的美来自于发现美的眼睛,生活中的快乐取决于追求快乐的心情;带着什么样的目光看世界,你眼中就会有什么样的世界。世界,在你眼中!

转载请注明来源:你也可以这么想……

相关文章