企业客户服务中心成立内部心理咨询室的几点思考
客户世界|吴晓燕|2015-08-04
摘要: 在中国移动多媒体客户服务中心,大量员工从事着一线客户服务工作,快速变化的业务、7*24小时的工作时间、重复的客户服务等因素,使得员工面临着较大的压力。 而多媒体客户服务中心是中国移动企业发展对外的重要服务窗口,在整个多媒体客户服务中心运营成本中,超过75%的运营成本是与人力成本相关的。因此, 对于管理者来说,在人员管理花费的精力是最多的,而有效植入心理管理,建立和完善企业内部心理咨询室,对控制人工成本、降低人员流失率、提高员工满意度、提升多媒体客户服务中心运营效率起着至关重要的作用。
一、员工心理健康亟需得到关注
(一)、 关注社会转型“阵痛”中基层员工的压力
1、中国企业员工压力较高
据有关 网络 资料显示:目前我国 1.5亿 国有或民营企业职工 中受情绪和压力困扰的有 6 000 多 万人,而这 6 000 多 万人中 约有3000多万人感觉压力较大 。 2014年 12月19日CCTV《东方时空》播出节目 “ 时空调查:中国员工压力高于美国两成 ”,其中 关于抑郁症的调查过程中发现, 有 中度抑郁情绪的人,30%是来自于职场压力 。节目中提到 北京益普斯公司从20 10 年开始,历时五年对一万四千多名各行业的职场人员进行了一个深入广泛的 职场压力 调查 。 一万四千多名职场人员最终的选择是, “ 极大 ”占 3%, “ 很大 ”占 13%,最高比例是 “ 比较大 ” ,占到了42%, “ 一般 ” 是37%, “ 比较小 ” 是5%, 综合来看 ,感觉到职场压力 “ 比较大 ” , “ 很大 ” , 甚至 于 “ 极大 ” 的占到了58%。也就是说在各行各业的职场当中,超过50%的人 认为 职场压力较大。
2、职场新人压力感最强
日前,著名的人力资源《才富》杂志针对“职场压力 和心理健康 ”这一话题进行了专项调查,调查结果数据显示:在20-25岁、25-30岁及30岁以上三种职场人群中,20-25岁这一年龄段的人群压力比例最高,达到47%,而一般职员的压力比例要高于中级管理层以上的领导。就目前而言,“80后”乃至“ 90后”这些刚参加工作的职场新人压力最大。分析人士认为,20-25岁的从业者往往是职场新手,以应届毕业生为主。该群体大多刚从学校走向社会,会经历一个缓冲适应期,期间容易受到各方影响,压力感较突出。
3、 80、90后员工在中国移动多媒体客户服务中心占比重大
在中国移动多媒体客户服务中心,80、90后员工占比较大。以四川移动多媒体客户服务中心为例,三千多名员工中,20-25岁的员工占比80%。他们大多是“80后”和“90后”,受教育水平平均较高,但由于过多被溺爱和保护,往往导致他们依赖性强,独立能力相对较弱。当他们突然进入高强度、高节奏的社会工作模式后,一旦经受挫折或自我价值难以实现,往往就会表现出忧虑、逃避、抗拒、逆反等情绪,甚至会想到轻生。所以在职场中,刚毕业走上工作岗位的学生们能否面对社会现实,能否快速适应社会,能否不 被一次次挫折所“打垮”,成为他们今后能否独立生存的重要基础。
(二)、中国移动多媒体客户服务中心行业员工压力现状
由于中国移动多媒体客户服务中心的行业特点和工作特质,员工一直都面临着较大的工作压力,尤其是一线客服代表,处在服务阵地最前沿,每天都接触大量的客户,客户服务的压力、工作时间的压力、快速变化业务的压力严重影响 着员工的心理健康。同时,由于员工队伍普遍年轻,对压力的抵抗能力较弱,压力的负面影响进一步增加,直接表现的结果是带来了组织管理的难度和管理成本的增加,并在一定程度影响着服务质量。据了解,“不能适应工作压力”成为中国移动多媒体客户服务中心行业员工流失的一个重要原因。
针对员工压力问题,中国移动多媒体客户服务中心也采取了一些积极的措施,如组织针对性培训,利用班会对员工情绪进行疏导等,因为这些方式都较零散,没有形成合力,所起到的效果并不理想。
(三)、建立和完善企业内部心理咨询室对企业的健康发展具有重要意义
如果把每一个企业都比作是一台运行着的机器,那么企业里各部门的员工,就是组成这台机器的零件,各自起着各自的作用,各自承担着各自的任务,是保障这台机器能够正常运行的必要条件 。 随着社会的进步以及企业的发展,员工所享受的待遇也有所提升,但是,大多数企业都忽略了一个至关重要的因素,那就是员工的心理问题。而因为心理问题得不到解决造成了企业的重大损失的例子,全国范围内并不少见, 2010 年富士康的 14 连跳给我国的各个企业家们敲响了警钟:企业管理过程中,员工的心理问题得不到解决,势必会影响企业发展,破坏企业形象,甚至造成员工轻生,给企业带来极其恶劣的后果。因此,在企业内部成立心理咨询室以帮助员工减轻心理压力,排解心理问题,消除心理困扰,是十分有必要的。
员工良好的心理状态是一个企业稳步前进的有力保障。 员工的心理健康会影响其工作效率,从而影响着整个企业的工作效率。良好的心理状况会让员工的工作效率得到大大的提升,而健康的心理环境则利于创造性思维的产生,这些都是有利于企业进步发展、改革创新,能让企业在万千同行激烈的竞争中站住脚且能够逆流而上的牢靠保障。所以,员工良好的心理状态是一个企业稳步前进,屹立于企业之林的牢固基石。
员工健康的心理状态更能展现出一个企业的精神面貌。 据心理学家研究表明,心理健康程度的高度完全是可以通过一个人的精神面貌反应出来的。心理健康程度高的人,往往精神饱满,对工作充满了热情,乐于与人沟通,自信,积极,充满了正能量。这样的员工,在企业中往往能促进周围人的心理健康程度的提高。相反,心理健康程度低的人,往往萎靡不振,丧失了对工作的激情,在平时的工作社交中往往表现得沉默寡言,悲观,消极的情绪往往会带到工作中并且影响周围的人,从而使整个团队的心理健康都受到影响,无论哪个企业都不会希望让这类人来代表自己企业的形象。所以,员工心理状态的健康与否对企业的形象以及精神面貌都有着极大的影响。
在国外,随着企业管理重心从对物的管理向对人的管理进行转移,越来越多的管理者发现,企业的发展状况在很大程度上受到员工心理健康水平的直接影响。 有资料表明, 财富500强企业有80%重视员工的心理辅导。在我国,员工心理辅导目前尚未引起企业管理者的普遍关注。但在经济全球 化的今天,我们的企业要生存、要发展,就必须紧跟并融入时代的潮流。因此,作为现代通信行业服务窗口的中国移动 多媒体客户服务中心,必须创新理念,把员工的心理健康发展提升到应有的位置。
(四)、中国移动多媒体客户服务中心成立企业内部心理咨询室的现实意义
中国移动多媒体客户服务中心由于员工面临着较大压力,人员队伍的普遍年轻化、女员工为主体的群体特征、人员密集导致的负面情绪易传播性、班组管 理的群体性等一系列因素,都使得中国移动多媒体客户服务中心对员工心理管理的需求十分迫切。 通过实施建立和完善企业内部心理咨询室至少可以在组织层面和个人层面两个方面起到重要作用,其中,组织层面的作用体现在降低生产运营成本、提高组织生产率,主要包括改善组织气氛、提高员工士气、降低离职率、降低管理人员负担等;个人层面的作用体现在提高个人工作与生活质量,促进个人心理健康上,主要包括降低工作压力、增进个人心理健康、平衡家庭与工作关系等。
中国移动多媒体客户服务中心成立企业内部心理咨询室是解决员工心理问题的良好保障。 员工在工作过程中难免会遇到各种各样的压力以及问题,当这些问题堆积在心中又无法宣泄时,就会产生心理问题,此时,企业内部心理咨询室便给了员工一个很好的宣泄场所,它可以帮助员工们将心理问题疏通,缓解心理压力,回归到正常的工作状态,保持良好的工作情绪以及工作效率,从而保障企业的正常运转。因此,中国移动多媒体客户服务中心企业内部心理咨询室的建立能够更好的保障和维持企业员工健康的心理水平。
中国移动多媒体客户服务中心企业内部心理咨询室的建立是企业良好发展的必要条件。 一个优秀的企业,或者说一个发展良好的企业,其业绩的好坏离不开企业员工心理水平的稳定以及心理受挫能力的培养。而在企业中建立心理咨询室,便可以提高员工的心理水 平,充分培养员工的心理受挫能力,在企业的发展中,让员工以更加积极的姿态、高涨的工作热情投入到工作中,从而促进企业的发展,促进企业向优秀企业的过渡。
在中国移动多媒体客户服务中心建立企业心理咨询室,能有效解决员工的心理问题,缓解其心理压力。 从长远的角度来讲,这是低投资高回报的事业,在解决员工心理问题的同时又促进了企业的发展,一举两得,我想这应该是很多企业 管理者都希望达到的一个状态,也充分说明中国移动多媒体客户服务中心心理咨询室在企业中成立的重要性和必要性。
二、紧密结合中国移动多媒体客户服务中心行业特点,建立和完善企业内部心理咨询室的几点思考
建立和完善中国移动多媒体客户服务中心企业内部心理咨询室,须紧密结合中国移动多媒体客户服务中心行业特点和运营特点,对员工心理管理所要达到的目标进行清晰的定位: 第一,在个体上,通过企业专业内部心理咨询室队伍实施心理管理帮助员工掌握心理管理技能,进而有效增加员工心理资本;第二,在群体上,通过企业专业的内部心理咨询室队伍发挥心理管理在班组管理、清理员工关系管理死角中的作用;第三,在组织上,通 过企业专业的内部心理咨询室队伍发挥心理管理在组织变革和各项政策落地实施中的作用。
(一)建立和完善中国移动多媒体客户服务中心企业内部心理咨询室,在实施心理管理的过程中须进行系统的、有套路的开展,具体步骤包括:
1、压力评估 :通过全员问卷调查、部分员工访谈了解了员工心理健康状况、压力源等问题,并形成员工心理健康状况评估报告,为心理管理的实施提供方向。
2、宣传推广: 通过宣传海报、宣传条幅、邮件、彩信、鼠标垫等综合推广方式向员工推介,促进员工对心理管理实施的接纳。
3、组织改变: 将通过调查了解的员工各类压力问题及时反馈给各级管理者,针对性的做出改善。
4、压力咨询和培训: 针对调查发现的问题,通过不同内容、不同形式、针对不同对象的压力咨询、培训、讲座、沙龙等形式,帮助员工个人解决心理上的各类问题,促进管理者掌握员工心理管理的技巧。
(二)中国移动多媒体客户服务中心企业内部心理咨询室心理管理实施内容的思考
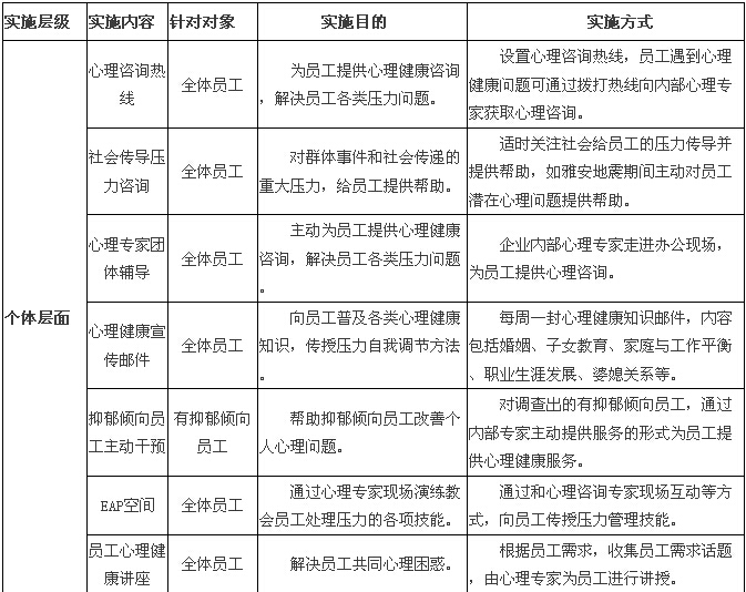
通过中国移动多媒体客户服务中心企业专业的内部心理咨询室进行客观分析组织需要、员工需求,在组织心理管理实施过程中,开展丰富的、针对性的心理管理活动,具体可见下表:
企业内部心理咨询室心理管理实施内容一览表
(三)对中国移动多媒体客户服务中心企业内部心理咨询室组织心理管理实施成果进行评估
对企业内部心理咨询室组织实施成果评估,主要包括:
1、在个体心理健康指标方面 ,与实施心理管理前对比,员工各项心理健康指标是否得以良性变化,如员工的心理幸福感,生理幸福感,情绪自我协调能力,压力抵抗能力。
2、在个体自我心理管理技能掌握上 ,通过举办EAP空间、团体辅导、各类心理学培训与讲座,向员工传授丰富的自我压力管理技能,对员工心理咨询率进行统计分析。
3、在组织健康指标方面 ,员工对公司满意度,对领导满意度,对工作满意度等与实施心理管理前后对比分析。
4、在内部心理管理专业力量建设上 ,培养一支由员工组成的EAP内部职工队伍,为员工心理健康的内化管理提供基础,通过他们的带动形成内部心理管理组织文化,并形成为员工提供心理服务的专业力量。
三、中国移动多媒体客户服务中心企业内部心理咨询室在客户服务中心的实施难点和未来方向
中国移动多媒体客户服务中心企业内部心理咨询室在客户服务中心的实施难点主要包括两个方面 :首先是心理管理如何与多媒体客户服务中心的人员管理 取得更好的融合 ,辅助提升管理水平;其次是心 理管理是一个非常专业的课题, 如何有效发挥内部力量在心理管理中的作用,实现心理管理的内和。
对于 中国移动多媒体 客户服务中心来讲,引导从业人员的 心理健康发展 迫在眉睫 。 员工是一个企业最宝贵的资源, 中国移动多媒体 客户服务中心倘要充分发挥员工的积极性、主动性、创造性,除了要有专业化的管理外,最重要的是要关注好员工的 心理健康发展 ,保障好员工的身心健康,最终达到提高员工的工作绩效、促进企业的管理、建立企业与员工间良好人文环境的效果。
本文刊载于《客户世界》2015年6月刊; 作者单位为四川移动多媒体客户服务中心;
转载请注明来源:企业客户服务中心成立内部心理咨询室的几点思考
相关文章
- 石坚:在尝新中开放眼界 在体验中领略美好
- 职业院校呼叫中心专业综合实训教学研究
- 用管理创新留住新潮一代
- 如何做好VOC(客户之声)
- 服务为您,为您服务
- 浅析管理会计对呼叫运营成本的调控
- 以参与式管理为抓手,推进呼叫中心管理创新
- 通过管理创新,优化日常运营











