基于PCI模型的客服专员EAP心理干预有效性研究
本研究以国网客服中心座席人员为研究被试,结合班组特点及Luthans干预模型,通过实验组前测后测实验设计,组织针对性的活动干预方法,用以提升班组成员的心理资本,并检验其对主观幸福感、情绪、压力主观感受等指标的影响。研究发现,此套干预方法能够对员工的心理资本特别是自信维度起到很好的提升作用,并且会进一步影响到员工的主观幸福感等个人指标。
心理资本是指个体在成长和发展过程中表现出来的一种积极心理状态,这一理论最早由美国前管理学会主席Fred Luthans提出。他认为随着全球化竞争时代的到来,企业的核心竞争力逐渐转变为员工积极的工作态度,良好的精神状态,优秀的心理品质等心理资源,心理资本的重要性越来越受到管理者的重视。
由于国网客服中心行业的特点与工作性质,员工承担着较大的工作压力,特别是一线的客服人员,接听的多为负面情绪严重的电话,且在特殊极端天气情况下话务量剧增,休息时间没有保证,加上公司各项考核指标均高于呼叫同行业平均指标值。以上各类因素的叠加均对员工的心理健康状况产生影响,并且由于呼叫行业员工普遍偏年轻化,抗压能力弱,情绪调节能力不足,因此压力而导致的负面影响进一步增加。因此,国网客服中心呼叫座席人员的心理资本干预研究迫在眉睫。
而已有研究进一步表明,对心理资本进行积极的干预,可以为企业赢得竞争的优势,为组织的有效管理提供新的范式。心理资本干预领域, Luthans教授提出的心理资本干预模型(见图1),他整理出班杜拉等人关于自信、希望、乐观、坚韧的理论及实证研究,并提炼出了一整套系列的具有指导性与操作性的方法,为干预的研究提供了较为清晰的思路。Luthans(2008年)结合心理资本干预模型对三百余名来自不同部门的在职人员进行一项心理资本干预的实验研究。研究结果发现,实验组被试的心理资本水平有了显著提高。这表明心理资本开发与管理的可实行性,验证了心理资本微干预模型的有效性。

目前国内外关于心理资本干预的研究很多只局限在理论的层面,从多方面证明了心理资本的理论效用,但很少有实证研究去探索提升员工心理资本的方法,而客服行业心理资本的研究非常少,国内目前尚无干预研究。
国网客服中心95598呼叫座席人员,从业务上来说需要为客户提供从故障报修、业务咨询、投诉举报、建议意见表扬等一系列服务,且全国各省份间存在差异。除了要求客服专员掌握几乎整个电力系统内的业务知识及各省份间的业务差异之外,对所有客户更要做到用语规范、态度热情积极。因此不仅需要座席人员具有精湛的业务技能,并且还需要具备良好的沟通能力与服务态度,工作要求较高。由于工作量大与工作要求高,员工工作压力很大,并且很容易将工作中的情绪带到生活与家庭中去,影响员工的主观幸福感,并且会进一步影响员工对组织的态度,如员工满意度降低,组织支持感受不足。
以Luthans教授的心理资本干预理论为基础构建班组活动方案,结合班组实际情况,进行心理资本模型的干预研究。本研究深度嵌入客服行业背景当中,具有较好的迁移性,对客服行业员工心理资本的改善与提高均具有较大的理论和现实意义。
三、研究方法
以国网客服南中心某客服部某班组员工为试点, 前期通过对南中心整体心理调查数据进行分析,对被试及所在部门的心理数据进行匹配,同时采用管理者推荐与员工自愿参加的方式,选择被试班组10名员工组成小组作为实验组,其中男3人,女5人,平均年龄26岁。
表1 被试人员信息
| 序号 | 员工编号 | 性别 | 年龄 | 婚姻状况 |
| 1 | k1306007014 | 女 | 28 | 已婚 |
| 2 | x1405011036 | 男 | 25 | 未婚 |
| 3 | k1405010021 | 男 | 27 | 未婚 |
| 4 | k1405011033 | 男 | 26 | 未婚 |
| 5 | k1405011027 | 女 | 28 | 未婚 |
| 6 | k1405009044 | 女 | 24 | 未婚 |
| 7 | k1504003042 | 女 | 27 | 已婚 |
| 8 | k1504003004 | 女 | 23 | 未婚 |
3.2 实验设计
本实验采用了被试前后侧对比的实验方法。实验开始前1周进行前测,干预结束1周后进行后测。为尽量克服使用同一问卷产生的学习效应,后测时对问卷题目进行了重新排序。
3.3 使用的工具
本实验整合了Luthans的心理资本问卷,幸福感量表,组织支持感量表、情绪量表、压力主观感受和整体满意度等不同方面的量表,其中压力主观感受、幸福感量表、情绪量表中选取的题目是与国网客服中心历年来心检结果中关联度高的作为此次实验的题目。
3.3.1 Luthans心理资本问卷
Luthans的心理资本问卷一共24个条目,内容包括自我效能感问卷、乐观问卷、希望问卷和心理弹性问卷,统一采用利克特6分等级量表,量表的各项心理测量学指标都已得到证实。
3.3.2 总体幸福感量表
总体幸福感量表 是用来评价被试对幸福的陈述。量表共有33项,本实验采用该量表的前18项对被试进行施测。
3.3.3组织支持感受
组织支持感受量表为单一维度量表,共8道题,由美国学者Eisenberger等(1986)开发,徐晓峰(2006)修订。此次实验采用利克特5点计分。
3.3.4情绪状态
此部分主要用于调查了解员工的情绪体验。根据PANAS的情绪量表和前几次的心检调查结果,考虑到问卷的整体设计情况,最终选取了10个最经常体验和最容易分辨的情绪形容词,其中,积极情绪词5个,消极情绪词5个,采用五点量表。
3.3.5 压力主观感受、总体满意度
此部分题目主要考察员工的压力主观感受及总体满意度,采用Likert五点计分的方式,通过员工自评,衡量员工的相应状态。
3.4 小组干预活动设计
3.4.1活动设计依据
此次干预活动基于Luthans所提出的心理资本干预理论为依据,让小组成员体验成功、赞美他人、说服和觉察来提升自信,通过构建资源、回避危害与改变影响过程来提升韧性,通过目标和途径设计、执行障碍计划来提升希望,通过树立自我效能与开发积极的期望来发现乐观。在这一理论指导的基础上,通过针对性的团队活动的设计,让成员通过课上体验和课后实践,逐步提升心理资本。
此外,结合国网客服南中心的实际情况,在实验正式开始前,对被试进行了一对一结构化访谈,对访谈内容进行记录,并将文字转化为若干小单位并编号。通过访谈发现,班组成员明显存在沟通能力弱、自我认识不全面、情绪及压力调节能力弱、团队凝聚力不强等问题。因此在正式进行实验之前,针对班组存在的问题,按Strass与Corbin(1990)提出的开放编码的方式,将性质和内容相近的小单位聚集在一起,归纳为主题,接着对每个主题的内容进行进一步的归纳和分析,建立后续活动主题之间的相互联系,达到有针对性的问题改善的目的。
3.4.2小组活动流程
本实验干预的程序包括五个环节:热身活动——回顾与总结——主题活动——讨论和分享——结束。通过热身活动、任务合作、团体讨论与分享、课外作业等方式帮助成员探索自我,提高自身心理能力。每次活动开始前,都通过新颖、有趣的体验项目来活跃气氛,调动成员的积极性。在正式进入本次主题之前,会对上周的活动内容进行简单的回顾与总结。每次团辅都有相应的主题,内容多样,形式活泼,旨在引导及帮助被试在充分讨论和分享的过程中达到预期目标。在团辅结束时带领小组成员对本次活动进行总结分享,并布置课外作业,要求成员将本次活动中所学的方法带到工作与生活中,并在下周活动中进行作业分享。
3.4.3 团体活动方案
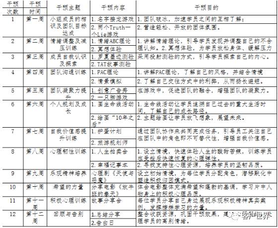
整体干预的原则为结合班组实际情况,以PCI模型为指导,共设计12次干预主题。活动时间安排在2016年3月到6月,共历时12周,每周1课时,每课时2小时。实验设计心理游戏、绘画测验、自由联想、冥想、放松训练、自评他评、角色扮演等形式完成了探索自我、接纳自我、替代性学习与模仿、说服与积极反馈、突破困境等活动。
表2 团体活动具体方案

3.5数据处理
使用IBM SPSS 22.0统计软件进行数据的统计分析。
此次实验从3月持续到6月,历时3个月的时间。在实验开始时,研究人员选取了能代表国网客服南中心客服专员工作情况的重要指标:电话量、呼入通话时长、呼入案头时长、有效接听时长,作为衡量员工工作量变化的跟踪指标。在实验结束后,同样选取相同指标进行对比。调查发现,随着南中心近期人员流失增加,迎峰度夏话务攀升,导致员工工作量激增、工作压力巨大。工作量变化如表3所示:员工的电话量、 呼入签入时长分钟、呼入通话总时长、呼入案头总时长、有效接通时长等工作量指标均有大幅提升,特别是电话量、呼入签入时长、呼入通话总时长与呼入案头总时长都较实验前的工作量增长1倍多,并且多数增加的数据已经达到了统计学上的显著水平,说明被试在实验期间工作量一直是呈大幅上升趋势。
表3 员工工作量指标变化表
4.2干预效果分析
实验结束后,使用同样的量表对被试进行后测,结果及差异比较见表4。实验组成员的心理资本状况有了明显变化,各个维度指标均有不同程度的提升 ,希望、乐观、自信、韧性水平明显提高,特别是自信维度,得到了显著的提升。而员工的主观幸福感、组织支持感受情绪、总体满意度、积极情绪等指标也都得到了较大的提升,其中总体满意度、压力主观感受、积极情绪在P<0.05的水平上得到了显著的提升。压力主观感受与消极情绪均得到的显著的降低,差异达到了显著性水平(P<0.05)。考虑到样本量的大小,在干预结束后给被试员工做了质性访谈,员工对自身的主观幸福感提升、乐观水平的增加都做出了较为积极的评价。此外,结合干预期间员工工作量变化分析,可以看到,员工在工作量与工作内容激增的条件下,心理资本及各项心理指标仍获得非常大的提升,充分证明了干预方法的有效性。
表4 干预前后测相关样本T检验结果
4.3 心理资本对个人心理指标的相关及回归分析结果
通过进一步对心理资本与主观幸福感等指标的相关及回归分析研究结果发现,心理资本与主观幸福感、组织支持感受、压力主观感受、总体满意度等指标均存在显著的相关,相关指数分别为0.907、0.721、-0.511、0.706,而进一步回归分析表明,心理资本除无法有效预测压力主观感受外,对于主观幸福感、组织支持感受、总体满意度均能有效预测,调整后R2分别为0.080、0.480、0.200、0.456,即提升心理资本能有效的提升相应的参考指标。
表5 心理资本对主观幸福感等指标的相关及回归分析结果
五、研究结论
根据实验设计原理,具有针对性的实验处理会引起指标的变化。实验组前后测结果比较均充分说明了实验方法与干预模型的有效性,说明针对客服专员班组的心理资本干预活动方案能够帮助国网客服南中心员工提高心理的积极性水平,包括提升员工的总体满意度、心理资本水平、积极情绪,降低压力主观感受与消极情绪。该研究在Luthans PCI(心理资本干预)模型的基础之上,实施了适合国网客服中心实际需求的干预方法,即以班组为单位,通过前期调研或访谈,了解班组及成员实际存在的问题(如情绪处理问题、团队凝聚力问题、沟通问题等),干预方法的构建基于PCI心理资本干预理论以及团体活动理论,以解决问题为基础,并将干预方法系统化、专业化,提升员工心理资本,并进一步对员工情绪、主观幸福感、组织支持感受等心理指标能够起到有效的提升。该类干预方法可以在国网客服内部进行推广并对整个客服行业员工心理资本提升均具有一定的借鉴意义。
参考文献
[1]Larson M D, Luthans F. Potential added value of psychological capi-
tal in predicting work attitudes. Journal of Leadership& Organiza-
tional Studies, 2006,13(2): 75-921
[2]Luthans F, Luthans K W, and Luthans B C. Positive psychologica
capital: Beyond human and social capital.Business Horizons, 2004,
47: 45-50
[3]Fred Luthans, Carolyn M. Youssef, Bruce J. Avolio著.李超平,译.心理资本.北京:中国轻工业出版社,2008: 111
[4]李超平,李晓轩,时勘,陈雪峰.(2006) 授权的测量及其与员工工作态度的关系.心理学报,38(1),99 - 106.
[5]司海英,王詠,尹非凡.(2014)座席员的心理资本对压力反应和工作满意度的影响.人类工效学,20(1),41-44.
[6]温磊,七十三.(2009)企业员工心理资本干预的实验研究.中国健康心理学杂志,17(6),672-675
转载请注明来源:基于PCI模型的客服专员EAP心理干预有效性研究
相关文章
- 客世观点:心情、心态、心声,建设“全心的客户中心”
- 赵茹:打造一支高效电商客服团队的奥秘
- 客服中心场景案例与管理细节谈
- 3.0时代的EAP应渗透至组织中的每一个细胞
- 消息推送这把利剑如何出鞘为妙
- 有关单电通话时长管控的几点看法
- 浅谈互联网金融生态系统中银行客服中心 服务营销一体化转型
- 浅谈呼叫中心的服务“满意度”











