您的企业需要聊天机器人吗?
如果您从事客户服务或营销工作,就会听到很多人在谈论聊天机器人和文本消息。于是您很可能会问自己:我们公司需要这个东西吗?我们已经有了网站、移动APP、社交媒体账户,还有电话和电子邮件支持,那么我们真的还需要另一个新的客户联络渠道吗?
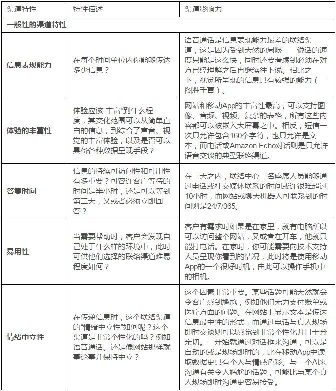
这个问题最终还是归结为,准确地理解聊天机器人究竟是什么,以及每种联络渠道的优点和缺点究竟是什么。没有任何一个联络渠道可以适用于所有的情况。不同类型的企业内容和交互方式需要不同的渠道来吸引客户。其中的窍门在于针对每一种场景找到适合的最佳方案。让我们先来探讨一下,不同渠道所定义的特征是什么,然后再来看看这些特征是否有助于回答最终的问题——我们公司需要聊天机器人吗?
文本消息的力量与聊天机器人
聊天机器人是答复客户提问的一种工具,适用于回答那些经常提出的简单问题,并且能够以最简单、最快速的方式做出答复。仅仅考虑到这一点,就足以构成理由,令企业希望拥有它。聊天机器人基本上是一个数字化的员工,可以自主回答简单的客户服务问题,而且在必要的时候还可以在客户毫无感觉的情况下切换为真正的人工即时服务。同时,完成上述工作的渠道是无处不在且易于使用的——文本消息,例如短信或者微信。几乎每个人都知道怎么发短信或微信。
您可能会问,与已经提供的其他联络渠道相比,文本消息究竟有多么快速、多么方便?让我们先了解一下各种联络渠道的特点,这有助于理解其中的差异。以下是当今最常见的联络渠道:
- 电子邮件
- 电话
- 智能语音助理
- 例如Amazon Echo或者Google Home这类设备,能够进行现场即时对话或自动对话(这里指的是语音系统)。
- 短信
- 独立消息发送工具
- 例如微信、Facebook Messenger、WhatsApp、Twitter等平台。
- 嵌入式消息发送工具
- 嵌入在企业移动App或网站的消息/聊天体验(例如公司主页上的弹出式网络聊天窗口)。
- 视频
- 面对面的视频聊天,带有或不带有屏幕共享功能。
- 移动App
- 移动网站
- 为移动设备做了优化的网页。
- 桌面网站
- 传统网站内容
对于上述每一种联络渠道,我们都可以考察它是否具备“现场即时”和“自动对话”两个模式。其中有些渠道在某些模式下不可能采用。例如,移动App或网站这种联络渠道不可能实现客户与客服人员之间的“现场即时”互动,而“视频对话”这种联络渠道在本质上就是基于工作人员的现场即时支持。
如何比较客户联络渠道
我们希望对联络渠道的以下特性进行比较研究:

客户服务接触点特征

聊天机器人可否胜出?
基于以上分析研究,我们就可以针对现场即时和自动对话两种模式,评估每一种联络渠道与上面列出的各种特性的契合程度。使用1到3这种简单的计分方法,1表示适合程度很差,2表示适合程度尚可接受,3表示适合程度很好。这样,当我们把各种渠道的评分值累加起来,就可以得出以下结果:

(注意,这里假设所有客户服务接触点的各项特征都具有同等的重要性/权重。针对您自己的产业,你或许会想做出一些调整)。
基于这些结果,就可得出下面的排名:

正如您所看到的,独立的消息传递显现为一个重要的渠道,无论客户通信的模式是自动化的还是现场即时的。但如果您非常认同自动化和客户自助服务的效果,那么聊天机器人和语音机器人(在Amazon Echo或Google Home中使用的系统)在这个分析方法中会明显胜出。
有趣的是,这种分析方法清楚地显示出使用交互式语音应答(IVR)系统(或自动电话)的缺憾。由于其信息表现能力较差、一般交互速度较慢、缺乏语音渠道原有的丰富性,IVR与其他自动化服务渠道相比逊色不少。
如果想了解这项分析的更多细节,请与我们联系。
让顾客来选择
在设计客户体验时,您可能犯的最大的错误之一就是假设只有单一的客户,并且需求或环境永不改变。提供多种渠道来应对变化的环境,这是满足人们生活多样化需求的一种方法。
从这项分析中可以看出,当涉及到决定最佳体验的各种因素时,有些渠道就是比其他渠道更加适合。如前所述,没有任何一种联络渠道可以一统天下(这就是为什么没有任何一种联络渠道将会替代所有其他联络渠道)。
更糟糕的是,在A联络渠道接受的任务很可能只是第一次在这个渠道完成最好,而一旦客户了解业务流程后,他们可能会选择B联络渠道来进行后续的交互。例如为商务旅行而在酒店预订一个房间:如果你从来没有去过某个酒店或地区,你会想先对所有可能的选项做些研究之后再做出选择。一旦知道你想要的是什么,下次需要房间时你就可以直接联系酒店,通过你选择的渠道预订房间。
你可以把这种思路应用到任何购物体验之中,替换调整其中的内容,而不需要从头开始设计整个客户旅程。例如,要对以前购买的物品进行再次订购,聊天机器人是最简单、最方便、最容易的方法。亚马逊对此了如指掌,而且在这个领域做了创新,早在1997年就引入了“一键订购”(而且在1999年因为“一键订购”而获得了一项专利),那时亚马逊还只有三岁。20多年后,“一键订购”仍在使用,但它的支持技术已经演进升级了。现在你只要对着Amazon Echo说,“Alexa,重新订购洗发水”,然后只要说声确认即可完成购买。
对联络渠道组合的一项重要增强
依循复杂度和频率这两个指标,通过不同角度去观察客户服务渠道以及企业的客户接触点之差异,您将会明白文本消息已经成为当今联络中心渠道组合的重要元素。再加上信息获取自动化已经是大势所趋,您一定会得出这样的结论:任何希望在2018年及以后都保持竞争力和明确目标的企业,都不能没有聊天机器人或语音机器人。
作者简介
Tobias Goebel是Aspect公司新兴技术总监。他拥有超过14年的客户服务技术和联系中心行业经验,所任职责覆盖工程、咨询、售前工程和产品及项目管理。
媒体联系:
罗伟
Aspect Software 科胜通软件
电子邮件:Wei.Luo@Aspect.com
https://www.aspect.com
转载请注明来源:您的企业需要聊天机器人吗?
相关文章
- 标杆展示:杭州市“12345”市长公开电话
- 标杆展示:安徽12348公共法律服务热线
- 标杆展示:广东法律服务网
- 标杆展示:珠海市“12345”市民服务热线
- 标杆展示:江苏12345政府服务热线
- 标杆展示:上海市“12345”市民服务热线
- 标杆展示:广州12345政府服务热线
- 标杆展示:吉安市12345政务服务便民热线











