由NBA与CAB对决,引发的团队管理思考——直析呼叫中心新生代员工的班组管理
2018年夏天,一档不同以往的热血节目播出后,口碑爆棚,该片豆瓣评分高达8.4分,一时间占据优酷顶级流量。播出不久就迅速被福克斯公司买走海外版权,成为了少有的中国综艺出口作品。
《这!就是灌篮》,由以林书豪&周杰伦为代表的J-TEAM队(NBA执教风格球队)和以郭艾伦&李易峰为代表的龙骑士队(CBA执教风格球队)分别进行选秀和组队PK,上演最燃3V3篮球对战。除去综艺效果、话题性、明星效应等外部因素,笔者在多次观看J-TEAM与龙骑士的几次对抗后发现,如果将两个球队两种完全不同的执教风格和管理模式引入到工作之中,会对团队起到很好的影响激发作用。节目中的两队球员大多是90、95后、甚至是00后,他们青春飞扬、每个人都有自己不同的特点,正如我们呼叫中心新生代员工一样,每个人都有自己独特的想法和个性,如何带好这个年龄段的团队正是当今管理者需要思考的问题。接下来笔者就聊聊由这出节目引发的关于管理方式的一些思考。
一、善于发现员工的内心冰山,做到直达员工内心的有效沟通
在节目中,J-TEAM队仍是高中生的‘小老么’张天意因在队伍中位置问题而产生了情绪,本来擅长后卫的他,却因其他队友想打后卫而让他打中锋而心情郁闷,但一个完整的球队肯定需要不同的位置,作为领队的林书豪面对第一个客场挑战,队伍的士气和凝聚力是他首先要解决的问题。林书豪找到天意沟通,他并没有因为天意年纪小就采用一副长辈的口气,相反他全程采用“成人自我状态”进行沟通(加拿大著名心理学家伯恩博士认为,一个人的人格包括三个主要组成部分,即儿童自我状态、父母自我状态和成人自我状态,成人自我状态指针对此时此刻所反应出的行为,想法和感受,即不过分指责,也不过分怯懦,是双方一致性沟通的基础),下面让我们来看看他们的整个沟通过程:
第一步,(关注情绪)林书豪先问了天意自己对后卫换中锋这件事有什么想法,接下来他运用同理心,表示对天意的了解和尊重。第二步,(善用鼓励并提出观点)林书豪用鼓励的语气阐述了自己的观点,认为此事其实是一个很好的挑战,从新经验中可以学到很多。第三步,(案例说明)林书豪以自己在高中时的亲身经历和NBA传奇后卫史蒂夫•纳什的故事举例,说明最好的球员不只球打得最好,同时可以通过自己的努力提高其它队友的表现。第四步,(给予对方内在冰山以期待)林书豪对天意说:“你现在虽然年轻,机会不是很多,但如果一直坚持一步步走,同步修炼领袖气质和技巧,终会达到自己的梦想。”第五步,(尊重)谈话结束后,一个细节非常感人,林书豪作为现役NBA球星对只是高中生的天意非常诚恳地道谢:“谢谢!谢谢你给我你的时间!”从中可以看出他虽是团队的领队,却对自己的每位队员都非常尊重,此举亦收获到队员的对他的尊重。整个谈话结束后,可以看到天意解开心结后情绪上明显的变化,他带着微笑返回训练场。而林书豪就是用这种善于发觉和关注队员内心的管理方式带领着自己的球队顶着客场的压力实现逆转,取得了第一场比赛的最终胜利。
上述沟通案例,给我们的实际管理工作中带来了很多启发。很多管理人员在平时工作中很努力,却总有事倍功半的感觉,深层分析会发现,目前越来越多的年轻员工走上了班长的岗位,由于管理经验的欠缺且话务现场工作忙碌,班长事务繁多,容易采取粗犷式管理,即兵来将档、水来土掩,一味地为了完成KPI指标,而没有精力去发现组员内心的深层次需求,最后就会导致很多班长干得身心俱疲,但班组业绩却不见明显起色。究其原因,我们部分的管理人员都是在“父母自我状态”与员工沟通,(“父母自我状态”的人一般以权威和优越感为标志,是一个“照章办事”的行为决策者,通常以居高临下的方式表现出来。)让我们回想一下,以下这些对话是不是很熟悉:“怎么回事!不是告诉过你这种工单派发的不是这个类型吗?怎么老出错?”“哎呦!说了几遍了?!还记不住?!”等等,而我们的员工往往不希望自己被当成孩子对待,要么产生抵触情绪,要么不知所措而沮丧,其结果必然是业务起色不大,让班长再次着急,双方信心都受到打击而陷入恶性循环,导致管理起来必然会有事倍功半之感。如何能做到探知员工内心冰山的有效沟通呢?这里我们可以参考萨提亚冰山理论进行,见图1所示:

图1 运用萨提亚冰山理论,提升管理者对员工的有效沟通方式
所谓管理,管的既是人也是事。当我们的班长发现员工的个人意愿与团队方向不同或是近段时间员工内心有波动时(表现为情绪欠佳、工作意愿或效率降低、指标下滑等等),如何通过有效的管理和沟通手段去解决问题,林书豪与天意沟通的案例给了我们一个很好启示:即1、在与员工沟通时,管理者处于成人自我状态是前提;2、运用同理心,关注员工情绪和感受,并适时肯定;3、跟员工阐述自己的观点,并视情况给其树立方向目标(一般与团队目标方向一致),期间可通过部分案例进行说明,并适当鼓励;4、给予对方自己的期待;5、最后也是最重要的,给予员工内心渴望的尊重、认可等等。
二、发挥1+1>2的特性,善于调动团队整体力量
在《这!就是灌篮》的第二场团队赛里,龙骑士队因第一场主场失利,第二场客场急需要挽回颓势。为此,龙骑士队启用了他们的最强保险阵容:张宁(CUBA第一控卫)+祝铭震(北大校队主力)。无疑,张宁的表现是整个节目中最突出抢眼的,在第二场比赛中一人狂砍55分,然而龙骑士队却最终输掉了比赛。反观J-TEAM队,没有绝对打一个人的主力,而是在不停地轮换阵容,每一个队员单打可能都不是张宁的对手,但却赢得了最终的比赛胜利,这正是因为J-TEAM领队林书豪,信任每一位队员,并且会发现每一位队员特点进行搭配。网上流传一版林书豪总结的每位队员性格及技巧特点的笔记,他根据每位队员的特点进行阵容搭配并制定战术,在其离开后,笔记留给了他的下任领队易建联。(不愧是哈佛大学毕业的)

插图2:林书豪总结的每位球员的特点及技巧笔记(翻译版)
在我们现实工作中亦是如此,团队力量永远大于个人,班组中或多或少都会有一些人属于“明星员工”,他们工作绩效好,业务能力强,甚至很多是部门的“话务达人”,然而即使如此,整个班组的指标未必是名列前茅的,有些班组整体绩效甚至还处于中下游,究其原因,团队不是一个人的团队,需要所有人共同努力,才能提升整体业绩,这对班组长管理能力也是一项非常大的考验,这就需要班长非常了解每位班组成员的能力及优缺点,并针对其特点进行人性化管理。
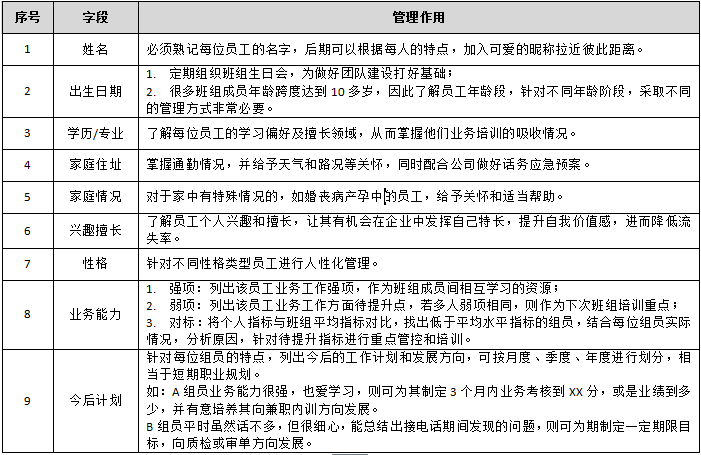
借鉴以上经验,我们的班长们可以建立自己的管理档案手册(如表1),手册中可以记录每位组员的姓名、出生日期、学历、家庭情况、家庭住址、性格、兴趣擅长、业务能力、今后计划等等,这对于新上任的班长们作用更加凸显。
表1:《班组管理档案手册》项目表

在《这!就是灌篮》节目中,观众会发现除了林书豪和郭艾伦两位领队,每队还分别搭档了周杰伦和李易峰两位艺人作为领队,有人可能会感觉两位艺人作领队,对球队本身没有什么帮助,最多为综艺节目的提供流量保证罢了,可事实却是周杰伦在J-TEAM第一场客场作战前一直鼓励自己的队员,并且给队员送出自己的小礼物,在心理和士气上帮助队员在第一场顶住客场压力获胜。第二场之后,李易峰则是找每位队员甚至郭领队聊天,寻找队员内心的动力点,帮助郭领队出谋划策,让队员们根据自身特点进行结对儿,相互帮助练习。
三、科学化、人性化“分权”,提升团队管理效能和凝聚力
同理,在呼叫中心实际工作中,一个话务班组一般10人左右,班组管理事务繁多,班长作为“兵头将尾”,一个人再能干,也会有手忙脚乱的时候,毕竟班长也是人,而且每个班长的特点也各不相同。而此时可以在管理期间进行“分权”,这种方式既减轻了班长的管理压力,也给予了组员责任感。 具体方式有很多种:
一是设立“班副”,做到“协同互补”式分权。班副这个职位在很多呼叫中心已经存在,不过目前很多班副的存在大多是帮班长分担工作,如班长去开会或离开时顶替一下,等班长回来了再接电话,这种传统“班副”管理形式有一定的作用,不过对于团队效能的提升作用并不特别明显。事实上,如果从组织文化与团队建设的角度思考,更科学化地设计“班副”职能,对提升人工效能起到不可忽视的作用。举个例子:A班组新员工较多,急需提升业务水平,且A班长业务非常好,但因各种事务性工作缠身,无法全部精力帮助组员有效提升业务水平,此时可设立班组“辅导员”职能班副,找认真肯干的老员工协助其处理部分事务性工作(这种老员工业务不一定是最好的,也不一定是承接话务最多的,但在营造团队氛围或处理其它事务性工作方面却比较擅长),而班长则可分出更多精力来带新员工,进而在短期内提升班组指标。再如B班组也是新员工较多,B班长是人际导向型的,非常能带动团队气氛而深得员工喜爱,不过业务能力却有可能是组里的老员工张三更好,在急需提升班组整体业务水平的情况下,可设立“班组兼职培训师”职能班副,找业务能力强的张三协助其培训辅导新员工,这样做既可以帮助新员工提升业务水平,也让老员工提升自身的存在感和价值感,而班长则可在班组建设、团队氛围上发挥自己所长,提升团队的凝聚力和执行力。
一言以概之,“副手”原则即与团队需求相配合,与班长能力互补,则是最好的管理搭配,同时也需要企业在管理政策上给予一定的支持,如视班组业绩进步情况,给班长班副一定的奖励等等。笔者是金庸迷,发现几种类型的班长正好与金大师的几种武功路数相对应,现总结出来如图2所示。

图3:班组管理搭配象限划分
二是根据每个组员的特性,让其进行结对帮扶,这样可以发挥员工的主观能动性,做到‘以点到面’的分权。如让业务能力好的老员工带业务能力一般的新员工,让性格开朗的员工带动较为内向的员工,帮且其“打开”自己,融入团队。(龙骑士队在第二场比赛前,郭艾伦就使用了此种方法帮助队员训练提高)。总之,无论如何搭配,都需基于员工本身的特性,讲求科学化、人性化“分权”,方能有效提升团队管理效率和凝聚力。
最后,无论管理者采用直达员工内心的有效沟通形式,还是发掘团队的整体力量,抑或是科学化和人性化的分权,最为重要的是我们的管理者永远都需要保持一种不断学习成长的进取精神,怀有一颗为员工着想“以人为本”的心。
参考文献:
- [美]David A.Whetten/ Kim S.Cameron《管理技能开发》.清华大学出版社.2016.286-294/390-413.
- [美]Virginia Satir.《新家庭如何塑造人》.世界图书出版社.2017.349-355
- 曹宇红 张镝.《领导者的自我超越》.电子工业出版社.2017.71-73
本文刊载于《客户世界》2018年12月刊;作者为高晓鹏 周博然 李颖,作者单位为国家电网公司客户服务中心北方分中心;
转载请注明来源:由NBA与CAB对决,引发的团队管理思考——直析呼叫中心新生代员工的班组管理
相关文章
- 拼多多何以能在寡头垄断的红海中突围?
- 年末回首,你眼中的最美
- 客户契动中心是大中型组织的刚需
- 揭秘智能客服的解决方案设计方法论
- 服务新生态—圈层经营与实践
- 服务的温度
- NPS导入规划四部曲之三:纳入经营体系的核心
- 客户服务价值在服务话术中的体现










