浅谈ADDIE模型在培训课程开发中的应用
客服中心是一个学习型组织,座席代表几乎每天都要学习新业务知识点,定期参加各种服务技能培训,因此客服中心一般都会建设自有的培训支持体系和内部讲师队伍,以支持座席代表高密度的培训。内部讲师既承担培训任务,又负责课程开发,如何让培训取得良好效果?采用科学系统的培训教学方法显得尤为重要。而体系化的方法应包括:培训课程主题如何设计、培训框架如何来搭建、培训内容如何来开发、培训过程如何来实施以及培训效果如何进行有效的评估等。
培训教学方法有很多种,各企业实施也是因人而异,目前应用比较广泛、实施效果比较好的模型之一,就是ADDIE模型(如图1)。这是一套结构化、系统化的培训教学方法,主要包含了三大模块内容,分别是:要学什么? (学习目标的制定);如何去学? (学习策略的运用);以及如何判断学习者已到达学习成效? (学习评量的实施)。其中ADDIE模型又分为分析、设计、开发、实施、评估五个阶段,其中分析与设计属前提,开发和实施是核心,评估为保证,每个阶段承上启下,互为联系,密不可分。

图1:ADDIE 模型
ADDIE模型主要应用于课程开发阶段,为课程开发提供一个结构化的指导流程,在培训课程开发过程中,要将ADDIE模型这个五个阶段需要考虑的内容以模板化的工具融入到课程开发里面,确保课程开发出来能够更加科学有效,提高培训效果(如图2)。

图2:ADDIE 模型课程开发流程图
一、A(Analysis)——分析。包括对培训目标和任务分析、培训对象分析、课程内容分析、培训工具以及培训环境的分析等等。
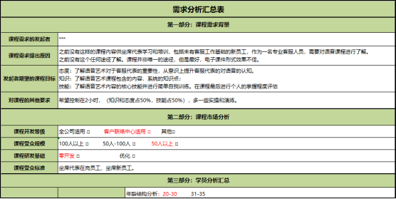
这是课程开发的前提和基础,开发一门课程,确认目标是首要的,其次需要定位培训对象的群体,依据培训对象的特征来和需求规划培训课程内容,同时也对所需的培训工具以及当前所处的培训环境做补充分析,以达到因人而异有针对性地设计课程的目的,适时开展培训。以《客服亲和语音艺术》为例,在分析阶段,设计需求识别工具表,通过对座席人员的调研来识别出课程的需求,包括课程的市场分析、学员情况的分析、任务的分析(包括主题相关的流程/步骤/动作/关键知识技能),并对需求进行分析和汇总,得出需求分析结论,需求分析到位,课程匹配度针对性更突出(如图3)。

图3:ADDIE 模型需求分析示例
二、D1(Design)——设计。对将要进行的教学活动进行课程设计。
课程设计包括课程大纲、课程体系规划、培训目标撰写、评估策略方法的设计等,设计环节主要是课程大纲的设计,包括确定设计好培训课程知识目标、技能目标和情感目标,同时对具体的教学事件、教学单元、单元目录结构设计、教学方法、时长以及教学方式进行逐步细化,形成清晰完整、结构化的课程设计框架,符合学习者的特点,也为后续开发实施奠定了课程框架基础(如图4)。

图4:ADDIE 模型课程设计策略表示例
三、D2(Development)——开发。针对已经设计好的课程框架、评估手段等,进行相应的课程内容撰写、页面设计、测试等。
ADDIE 模型的开发环节,主要体现在为课程开发提供了一套完整的成果材料清单,旨在指导课程开发者能够清晰地知道课程开发所需要做的工作和准备的材料包,如课程学习资料、课前测试调研、讲师手册、学员手册、课后评估工具等等,而准备讲师手册又需要准备好相应的教学计划、上课PPT、散发材料、实物模型等,通过成果包清单逐一准备,课程开发工作就能按部就班地完成(如图5)。

图5:ADDIE 模型课程开发成果包清单示例
四、I(Implement)——实施。对已经开发的课程进行教学实施,具体开展教学培训活动,并对教学和培训过程进行记录,同时进行实施支持。
培训实施环节就是对培训开发成果的具体应用,在这个阶段主要是提供培训实施过程的步骤指引,包括培训前、培训中、培训后的需要做的工作和注意事项,提前确认确保整个培训实施工作能够有条不紊地开展(如图6)。

图6:ADDIE 模型课培训实施示例
五、E(Evaluation)——评估。对已经完成的教学课程及受众学习效果进行评估。
评估的方式主要是通过学员满意度来衡量,提前设定好关于课程、讲师方面的评价内容,在培训活动结束后统一进行评估并收集,统计分析结果,了解学员对课程内容和讲师授课水平的总体评价,为课程的二次优化提供了重要的参考依据(如图7)。

图7:ADDIE 模型课培训满意度评估示例
ADDIE模型为课程开发提供了一套科学化、系统化和结构化的课程开发流程指导,按照模型的步骤逐步完成各个课程开发子项,整个课程开发逻辑结构也清晰、条理化,并通过配套的工具量表让课程开发更加容易操作,开发过程的需要考虑的问题点和章节也尽可能做到完善,特别是对于新晋的内部讲师更具指导意义,在课程开发经验不足的条件下应用这套模型开发课程,更容易上手,有效提高课程开发的效率。
本文刊载于《客户世界》2019年1-2月刊;作者黄清华单位为广东太阳神健康产业有限公司。
编审评注:
这是一个中规中矩的培训课程管理过程,从开始分析到最终评估形成闭环,客户中心的部分课程需要参照这样的体系去打磨,比如制式化的新人培训课程、某项专业技能的培训。
同时,我们也需要看到客户中心的业务特殊性、人员特殊性,可以对五个环节进行融会贯通的应用。分析要有普遍性和个性化的需求识别;设计与开发有时候可以更轻量化;实施可以采用更多元化的形式;评估也看重员工受训后的实际指标和行为变化。
——吴海峰
转载请注明来源:浅谈ADDIE模型在培训课程开发中的应用
相关文章
- 因势利导,巧用员工力
- 加速构建内部质量文化,搭建服务风险管控体系
- 5G大变局下的客户中心运营展望
- 专栏:NPS导入规划最终部:如何建立以客户为中心的企业文化
- “三步走”打造有温度的质检新模式
- 找到负面情绪暂停键
- 以终为始,打通内训师培养与课程开发间的通道
- 构建存量客户深度经营体系,打造线上渠道智慧运营模式











