客服中心知识运营2.0规划
客服中心的服务交付,本质上就是把组织内的各类信息组合成解决方案传递给客户的过程。随着客户接触渠道愈加多样,新技术应用日益成熟,执行信息传递动作的角色不再局限于人工客服,智能机器人、自助服务(网站、APP)等在服务体系中扮演的角色也越来越重要。基于此,传统以业务为中心的文档资料库式知识管理方法(我把它定义为知识运营1.0)也亟需迭代升级,从信息调用需求预判、知识分类架构、搜索定位机制和知识展现颗粒度等维度升级知识管理方法,搭建一套即能支撑人工服务执行高效信息调用,又能满足智能、自助等无人服务知识应用需求的知识运营框架。

图1:客服中心知识运营2.0框架
有了知识运营框架,在深入做更细节的知识运营规划之前,还有一个很重要的问题要弄清楚,知识库是在什么场景下给谁用的?
有人会说,这个问题还需要想吗?知识库当然是用来支持人工客服的呀。话是这么说,仔细想想人工客服使用知识库的场景,往往是与客户持线交互的过程中,需要知识库中某个信息支持以完成服务方案交付,客服代表请客户持线等待,去知识库中寻找这个需要的信息,是否能高效准确的完成这个搜索任务,对服务效率和客户体验的影响是显而易见的吧。所以我会把知识库分成持线支持型和文档式资料库两大类,两者的区别或者代差在于:持线支持型知识库通过更合理的知识目录设计、根据客户意图智能收敛目录定位,多维交叉搜索,结构化描述知识点等方法帮助客服代表更快速精准的调用信息。而文档式资料库类似百度的模式,通过关键字搜索出标题列表,在列表中筛选需要的文档,打开文档寻找需要的信息。
持线支持型知识库一个基本要求是对知识文档进行结构化加工,我们看一个例子体会一下对文档进行结构化拆分对文档内信息查阅的帮助,任务是查询C罗在哪年获得世界足球先生,能看出这两种知识呈现方式在文档内信息调用效率上的巨大差距吗?

图2:知识文档的非结构化和结构化对比
这还仅仅是对知识文档进行结构化加工带来的差别,我们知道持线支持型知识库对信息调用的核心要求是速度和精度,在持线服务过程中触发知识库信息调用的场景时,客服代表不是在吃着火锅唱着歌的状态下浏览文档列表和文档,没有时间慢悠悠的筛选和汲取需要的信息,客户在等着他解答问题(客户体验),主管在关注他的通话时长(服务效率),因而这个信息调用动作对速度和精度的要求是极高的,持线型知识运营除了对知识文档进行结构化处理外,还要能根据业务和客户属性交叉搜索,判断客户意图智能筛选等,通过对知识运营方法的升级,缩短信息搜索路径,细化知识展现颗粒度,以满足客服代表对信息获取的效性要求。
无人客服(智能机器人、自助服务)和智能辅助对知识应用的要求呢?借用一位行业大咖在《判断智能客服整体水平的简单逻辑》中的观点,活学活用到智能客服对知识运营的要求,那就是如果一个客服中心的知识库人工坐席用起来都不顺手,还是以业务为中心的文档资料库式管理,希望用知识库支持智能服务的各种应用多半只是美好愿望而已。妥协的做法是单独对知识信息做加工处理以满足机器人或自助服务的应用需要,这个加工包括对信息的拆分,客户化呈现等,这就带来知识运营的割裂,不同团队基于各自的应用场景和要求对信息进行处理,导致客户在不同接触渠道获得不统一的信息,知识多头运营效率低下、知识运维人员重复配置等问题。
知识库作为客服中心信息运转中枢,对于人工坐席、智能机器人、自助服务、智能辅助的信息支持应该是统一规划和运营的,以改善服务效率和客户体验为目标,基于信息流,在知识管理层面对知识信息进行分类、分级、结构化和客户化加工,依托知识库系统和接口,支持人工客服、无人客服面向客户服务交付场景的信息获取需求。
前面说了这么多,其实是在划定客服中心知识运营的方向,如果方向不明确,没有在一定高度上把运营模式、运转流程、系统架构、使用场景设计清楚,在做更深入的规划时很容易跑偏。明确了知识运营规划的大方向,我们以搭建一套持线支持型知识库为目标,按客服中心知识运营框架的信息流转、知识管理和知识应用这三层架构做一下更细节的运营规划。
第一层:信息流转
与信息源建立基于信息流的工作流程,保证知识运营团队及时、准确获取、加工和发布信息。
知识运营的核心是将组织中信息、经验和流程进行沉淀和应用,以知识库为工具进行知识的运营和共享,当各类知识应用场景需要时,能快速调用所需知识,保证高效准确解决客户问题。这个过程需要来源于市场、采销、售后、财务、平台侧的信息支持,也需要客服中心自身服务经验的积累和传承,为了知识运营团队能及时准确的获取这些信息并将其应用的客户服务方案交付中,就需要制定一套完善的基于信息流的知识运营工作机制,明确从信息收集、知识加工和审核发布等一系列运营动作的职责分工和评价机制。

图3:基于信息流的知识运营流程
1、 信息来源:
一般来说,客服中心的服务交付会覆盖从产品售前咨询、售中购买指引、售后业务办理和客诉处置等多种多样的服务场景,在这些具体的服务场景中理解客户意图并提供解决方案需要大量的知识信息支持,这就要求知识运营团队与内、外部信息源分别建立双向的沟通机制,收集整合各类信息转换为客户服务可用的知识。外部信息源包括产品部门的商品信息、销售部门的销售政策、市场部门的营销活动,运营部门的流程规则、售后部门的售后维修,还包括后端支持,如财务、法务、物流等,内部信息源包括客服中心基于客户热点难点问题处置思路,服务话术、客户关键流程规范、典型案例和行业知识等。
2、 信息收集:
把这些不同来源的信息汇聚成能支持客服中心完成高效服务交付的知识,知识运营团队需要分别与信息源头部门事先约定信息收集形式、时限要求和操作规范。如营销活动类信息,采销部门须在活动开展前2个工作日通过邮件将活动信息报备给知识运营团队,后续根据客户服务需要对信息进行编辑完成后,采销部门需在1个工作日内对知识运营团队编辑后的知识进行准确性审核,避免在信息加工过程因主观理解造成的失真。
信息会根据组织战略、产品、业务的发展动态变化,为了确保信息在新增、变更和废止时能被知识运营团队收集到,正向信息流转之外的沟通和考评机制也同样重要。一方面要与信息源建立紧密的沟通机制,如工作群组、热线等,在对接过程中一旦出现异常状况,双方可及时沟通对信息查缺补漏;另一方面知识运营团队作为知识信息管理的责任方,也要争取对信息收集环节的考评权限,如当信息源发生因信息推送不及时造成的客户争议或投诉时,对信息源责任部门的信息推送及时性性、准确性进行考核,确保信息收集流程的正常运转。
知识库的建设和优化是一个持续的过程,在人工坐席或者智能机器人的知识应用过程中一旦遇到信息覆盖不全、信息差误、更新不及时等,需要给出流程和接口做问题收集,知识运营团队对收集到的反馈进行评估和后续处置。应用知识反馈流程可解决知识库中信息未覆盖、不正确、不详尽、过期未停用等问题,同时对积极参与客服人员也可以评估其反馈的有效性和价值给予奖励,激励员工参与知识运营和反馈的热情,形成持续完善的机制。
3、 知识编辑:
知识编辑是知识运营团队收集到各类信息后,基于对业务的理解和服务的需要,将信息加工处理成可供各类知识应用场景调用的关键环节,包括根据信息属性进行分类,依据信息特点进行结构化和客户化加工,知识编辑的职责主要由知识运营团队承担,我们可以用及时性、准确性来评价知识编辑人员的工作质量。及时性主要评价从信息收集环节到完成编辑的过程是否满足时限性要求,如知识编辑需要接收到信息的4小时内完成;准确性用来评价知识编辑的质量,可通过信息来源的准确性审核评价。
4、 审核发布:
完成编辑的知识需反馈至信息源进行准确性审核,校验知识编辑过程中对信息的删减、结构化和客户化加工是否存在因知识编辑人员理解造成的偏差。知识运营团队内部也需设置审核岗位,对知识进行规范性审核,以审议经过加工的信息是否满足知识结构化、客户化呈现的要求,通过两级审核后发布在知识库中供人工坐席或者无人客服调用;审核发布环节可通过知识发布及时性、准确性、知识库满意度等指标观测和评价知识运营团队的在信息流管理层面的整体表现。
第二层:知识管理
基于客户属性和服务场景,前置知识调用意图识别,以知识分级筛选机制精准匹配人工服务、智能机器人和自助页面的知识调用需求。
知识管理以客户在服务场景中的诉求为出发点,用知识调用意图识别将客户诉求转化为具体的知识调用指令,在知识供给端通过分级筛选定位机制,知识编辑过程中需梳理知识的目录架构、知识在服务场景和产品维度的属性,关键词和知识文档结构化等方法,以提高知识筛选定位精度,为知识信息供、需之间建立关联,满足持线支持型信息调用的效率要求。知识调用意图识别和分级筛选定位机制的匹配强依赖于知识库系统支持,匹配效果也需经过知识运营各类指标进行测量和评价。

图4:知识调用意图识别和分级筛选
1、 知识调用意图识别
传统仓储管理方法是在仓库中划定区域,设置货架,货品来了分门别类上架,拣货时根据货品分类到相应区域和货架上找,这种围绕货品的仓配管理,一旦有货品规模放大和分拣提速的要求,就会成为整个货品交付的瓶颈。例如,京东要实现211的配送时效,只做基础的商品仓储管理是无法支撑的,还需要解决根据客户购买行为的销量预测,动态调整商品存放位置、补货和调拨,才能对客户交付211时效的承诺。
知识的存储和调用,原理上与实物货品的仓配是共通的,传统基于业务和产品的知识库实际是一个货架分类很粗犷的静态仓库,当人工坐席需要持线支持,对知识调用速度有要求时,这种方式显然是无法支持的。知识运营2.0的解决方案是围绕客户的服务诉求,构建一套知识调用意图识别机制,从客户服务需求触发,抓取客户属性分类,如是个人客户还是企业客户,在用产品或者业务,商品购买记录、所处的服务场景等数据,汇集到一个意图预判模型中,根据客户选择的服务渠道来预判,告诉知识库中要准备哪个知识分类、知识文档,知识原子去匹配这个客户的服务需求。
2、 四级知识筛选和定位机制
知识库的四级筛选和定位机制,解决的是知识供给侧的定位效率问题,知识库收到知识调用意图识别预判的调用需求,根据需求分拣知识完成高效的匹配。
一级,知识分类和客户分类并行的知识目录架构设计
知识目录架构设计时,采取多种分类维度属性,如产品分类、客户分类等,每一个维度体现一种知识分类逻辑。目录架构在各维度下,知识可根据自身属性划分成不同层级的不同类型,将具有相同属性特征的知识划分成为一类。知识检索时根据客户属性和服务场景,结合不同分类维度精确定位。
• 知识分类维度:如:产品、服务、营销活动、业务流程等;
• 适用时间维度:如:在用、停用、预发布等;
• 适用地域维度:如:海外、全国、具体省(具体地市);
• 客户分类维度:如:C端客户、B端客户、大客户等;
• 知识来源维度:如:事业部、销售部门、售后部门、市场部门等。
二级,业务/服务场景和在用产品交叉的目录筛选定位
知识编辑时在目录分类的基础上,归属在这个目录中的知识,需明确定义知识文档归属的服务场景和产品分类,调用时根据业务/服务场景和在用产品交叉,进一步收敛目录分类和知识范围。
• 服务场景:如售前咨询、售中订单查询、售后进度催促、客诉争议等;
• 产品分类:如数码手机、食品生鲜、厨卫电器、服装鞋帽、洗漱卫浴等;
三级,收敛范围后的关键词搜索机制
知识目录经过两级收敛后,如果目录层级较多还无法定位到知识,这时可通过关键字进一步定位,通过输入的关键字,在知识目录架构和知识内容中的匹配,检索到所需知识信息,知识库的关键字搜索技术和应用比较成熟了,这里不过多赘述。
四级,知识文档结构化和客户化,提高知识文档内信息调用效率
知识文档结构化带来最大收益是知识文档内信息提取效率极大提升,客服人员再也不需要在一大篇文档中苦苦寻找需要的内容,通过结构化标签,快速定位所需信息在文档中的位置,而智能机器人也能根据信息调用需求,定位到知识文档内的某个知识原子,经过客户化转化的知识内容抽取后无需再加工可直接提供给最终客户。
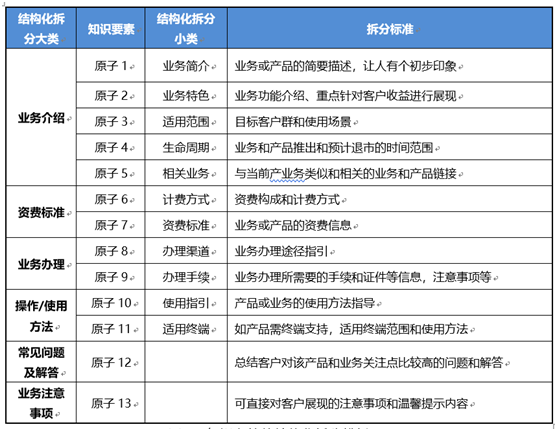
结构化的方法是根据信息的特点和属性,一类知识可以通过一个共性的结构来描述,这个抽象的知识结构需要知识编辑人员基于对业务的理解,对某一类信息总结出通用结构化描述模板,用模板完成具有同类特点和属性信息的知识编辑,转换成结构化的知识。例如产品维度的信息,可以抽象出产品名称、产品介绍、收费标准、业务办理、促销政策、适用范围等原子,通过这个结构化的编辑模板组合成一个产品知识。结构化解决的问题是根据知识调用意图,想要什么就能给他什么,而不是把大堆知识一股脑推出去让知识应用根据需要选择再加工。举个例子,把知识按业务介绍、资费标准、购买方式、使用方法、注意事项等拆成一个个原子后,当需要调用“来电显示“这个业务每月收费多少时,只要调用资费标准这个原子里面的内容就可以了。

图5:知识文档的结构化拆分模板
知识文档结构化之后,对知识的精加工要求还有客户化和多元化呈现。客户化是要求对知识原子的描述要用客户能直接理解的语言,避免专业术语、行业通用语和专业词汇等,在这个基础上,适当加入幽默的、潮流的说话方式,经过客户化转化的知识原子人工坐席或者智能机器人调用时,无需根据服务场景和客户属性对知识信息的再次加工。知识呈现多元化是对知识原子的描述根据要素呈现特点和不同应用场景的需要,考虑帮助中心、APP和智能机器人等知识应用渠道的展现特点,选择恰当的形式,文字、图片、图表等多种呈现方式,便于各渠道直接调用所需信息。
3、 知识库系统规划
知识管理中的知识调用意图识别和分级筛选定位机制这两个核心能力的实现,强依赖于对知识库系统的功能规划,其中分级筛选定位机制在现有知识库系统方案中部分能力已经具备,只是根据知识运营规划的需求改造优化可以实现。但知识调用意图识别,是需要应用数据挖掘和智能服务意图识别的方法从知识调用意图角度全新设计的。知识库系统是让知识运营规划被落地执行和应用的基础。
在知识库规划中最起码要包含这三方面的要求:
知识调用意图识别,包括知识库系统与业务系统的数据接口,可自定义配置知识调用预判规则、智能知识调用决策等。
分级筛选定位机制,包括支持对知识目录定义多维度标签、关键词库的管理、关键字搜索机制、可配置结构化知识模板、个人知识库等。
知识应用层面需提供各类知识应用的调用接口,如智能机器人接口、帮助中心接口、自助服务接口,对人工坐席调用知识轨迹的记录,可对知识做评价和反馈等。
4、 知识运营评价
结果导向的知识运营评价帮助知识运营团队用指标和数据评价在信息流转、知识管理和知识应用三个层面在客户体验、服务效率、工作质量方面的结果。
与客户和效率相关的指标可用来评价知识运营对最终客户服务交付体验和交付效率的影响,如通过对知识需求和供给的匹配优化是否带来首次问题解决率的提升,是否带来人工服务通话时长、持线时长、转接求助次数的降低等。这类指标可作为观测型指标,通过观察指标数据之间的相关性,验证知识运营的管理动作对客户体验和服务效率的影响程度。
对知识运营团队的工作质量可通过各信息流转关键环节的准确性、及时性、知识库满意等指标测量和评价。这类指标可通过在质检抽测中加入对知识库中知识内容的准确性、及时性检测,抽样评价知识运营团队在知识流转过程中的工作质量,也可定期开展人工客服层面知识满意度调查,从员工角度评价知识运营的主观感受;
在知识应用中,对智能客服、自助服务和帮助中心等无人客服,需关注各应用渠道间知识信息的准确性和一致性,也可引入客户在信息支持维度的满意度调查数据做评价。对人工客服可采用事件概要/知识目录轨迹、质检中的业务差错率*等,测量人工客服是否调用知识库应对客户需求,也可以引入知识评价采纳数量和积分奖励营造员工积极调用和参与知识运营的正向氛围。
第三层:知识应用
知识一点管理,多渠道应用,减少信息流转和加工环节,保证客户在各服务触点获得信息的一致性,提升知识运营整体效率。
知识运营和知识库,承担客服中心面向客户服务交付的底层信息支撑角色,当知识库的信息支撑能力足够强大,各知识应用渠道和场景根据需要直接调用所需信息做应用和呈现即可,既能保证各应用渠道和服务场景间的信息一致性,又能避免不同知识应用对信息的再加工带来的资源和效率浪费。

图6:知识应用框架
知识应用从客户需求触发,客户根据意愿和偏好选择服务触点表达诉求,应用渠道和服务场景把客户属性、行为和意图通过数据接口告诉知识调用意图识别模块,根据预判结果在知识库中结合目录分类、知识属性、知识结构标签筛选定位所需知识文档或知识原子,再结合服务触点的展现需要组合知识原子,即完成知识的调用和呈现,匹配交付客户诉求所需的信息。当然有人工坐席参与(人工服务、智能辅助)的知识调用对意图预判的能力要求会低一些,毕竟经过培训的人脑在知识调用中与系统配置的规则相比要灵活和高效的多。
对于人工坐席的知识应用更关键的行为管控,简单来说就是管控人工坐席调用知识库作为服务方案交付的信息支持,而不是他记录的培训材料、主管告诉他的流程、持线寻求帮助的信息等,管控员工知识应用行为可以:
• 业务或产品信息在知识库更新后,有措施保证被覆盖范围内员工知晓;
• 提供知识共享平台,如知识库,避免员工使用杂乱无章的信息和参考资料;
• 培训员工快速查询知识库的方法,如目录架构设计逻辑、关键词库使用等;
• 应用数据指标和主管现场观察等方式关注员工是否调用知识库应对客户咨询;
为缓解人工服务在成本和效率方面的压力,知识库除了支持智能机器人、帮助中心、自助页面等常用客户接触渠道的知识应用外,还可以探索类似短信、邮件等一切可以触达客户的方式,根据服务场景和客户偏好,将交付服务方案所需的知识信息直接推送给最终客户,供客户自行查阅使用以提高服务效率。当然这类直接面向客户的信息交付,在信息安全和适用范围上要做控制,因为知识库中的信息,并不都是可以或者适合直接展现给最终客户的,需要有相应的安全机制,比如可以设定知识点结构中某些标签的属性是内部应用,不允许调用到外部渠道展现等。
结语:客服中心知识运营的方法和要求是要根据技术发展、业务变化和客户需求迭代更新的,尤其随着智能服务技术和场景愈发成熟,对知识运营人员能力其实是提出了新的要求,以往以业务和文档为中心的知识管理方法,一方面缺乏对客户需求和意图的判断,知识供给和客户需求之间关联薄弱,知识应用的信息调用效率低下。另一方面对知识的加工粗犷,尚无法满足人工客服的使用需求,遑论对智能和自助服务的精准信息调用需求。知识运营2.0的核心目标是在信息流、知识管理和知识应用三个层面,帮助知识运营团队规划出一套既能支撑人工坐席高效调用知识,又能满足智能客服、自助服务等无人客户精细化知识展现需求的运营体系。
作者顾传喜为JDSC评估顾问。
转载请注明来源:客服中心知识运营2.0规划
相关文章
- 客服中心项目运营难度系数模型构建及运用
- 透过阿伦森效应浅谈表扬激励机制对服务提升的促进作用
- 浅谈客服中心话务分析与预测因子及系数获取
- “洞察者”话题:政府服务模式创新下的热线思考
- 三招有效缩短在线客服案头时长
- 透过阿伦森效应浅谈表扬激励机制对服务提升的促进作用
- 基于不同的智能服务产品人工智能训练师能力差异探究
- 浅谈信用卡客服中心风险管理的介入











