抓住具有价值的“奶油层”客户
客户世界|贾昌荣|2007-03-30
p>
p>
在很多企业的客户服务理念里,都有这样一句耳熟能详的话:“客户就是上帝”。其实,客户不一定是上帝,也不一定是企业的朋友,甚至有些正在“坑害”你。这绝非危言耸听,如果一个客户持续不能为你创造价值,相反地却在增加企业的成本、吞噬企业的利润,你还能把这样的客户当成你的“上帝”或“朋友”吗?既然这部分客户不是你的“上帝”或“朋友”,你还会把他奉为神或继续交往吗?另外,很多企业在发展客户初期都是“眉毛、胡子”一把抓、“芝麻、西瓜”一齐捡,但是后来问题出现了,企业没有精力管理那些小而杂的“鸡肋客户”,那些有规模的客户就足以使企业忙得不可开交并且也赚得盆满钵实。对于那些“食之无味,弃之可惜”的客户,企业也不得不忍痛割爱,甚至让给竞争对手。也就是说,企业要对客户实施动态化、差异化管理,并对客户进行优胜劣汰。这样不但有利于企业降低客户成本,提升客户利润,也有利于企业把优势资源集中在那20%能给企业带来核心利益的关键客户。
必须对客户进行价值化研究
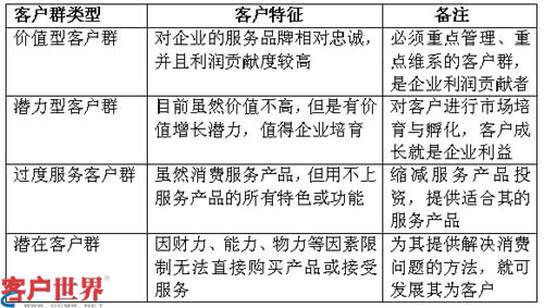
企业研究客户、分析客户,不只是企业对客户进行分类管理以及优胜劣汰的需要,还是实施客户激励、客户挽留等的需要。通过客户分析,找出价值型客户群、潜力型客户群、过度服务客户群及潜在客户群,这对企业的客户管理决策会产生重要影响。下面通过表格的形式把各类客户群的特征加以描述,请见下表:
.gif)
可见,企业要“研究”的就是“客户价值”,以客户价值为基准进行客户管理。
其实,在服务定位时企业就要对客户进行研究,明确哪些人群才有资格成为企业的目标客户,对客户进行精准定位,然后企业坚定不移地为这一部分客户服务,这是企业发展客户的一种思路。实际上,只有很少一部分企业能做到这一点,更多的企业则采取了“边发展,边优化”的思路,即“先生存,再发展”,在企业随着服务业务的不断拓展,再对客户价值加以研判,然后再进行分类管理,或者实施优胜劣汰。在这方面,电信业企业做得很好,如中国电信(或中国网通)的小灵通,以及中国移动、中国联通,要逐月计算APRU(即平均用户收入),这对企业决策或实施客户管理无疑是一个极大的帮助。并且,我们也看到,这些企业划分高端客户、中端客户与低端客户的标准也不是一成不变的,也是动态的,如何进行划分与企业规模与客户规模有关。这样做不但降低了客户管理成本,更重要的是提高了客户管理的效率,更有利于提升客户价值。
客户也要分三六九等
企业对客户实施差异化管理是客户关系管理的一个重要前提,这是双向利益驱动:从企业的角度来说,客户规模、利润贡献度等不同,也就是说不同客户对企业贡献的价值具有差异性,对于很多企业,80%的利润往往是20%的客户提供的。在这种情况下,企业就有必要对客户进行分类并区别对待,采取不同的服务政策与管理策略,使企业有限的资源进行优化配置,以实现高产出;从客户的角度来说,客户对分类管理也存在着潜在要求,那就是客户需求呈现出日益多样化、差异化和个性化的特点,客户希望自己的个性化需求能够得到满足,而不仅是希望能够满足自己基本的需求,并认为这是企业对自己的一种尊重。因此,客户会努力在市场中尽可能地寻找能满足自己个性化需求的企业,并与之建立合作关系。另外,不同客户对增值服务的需求也不同,对于与企业建立深层次合作关系的客户来说,客户还希望能够比其他客户多得到一些增值服务,而客户个性化需求和增值服务需求的满足程度,对客户满意度和忠诚度有着巨大影响。
通常,在企业会把客户分为关键客户、重点客户、一般客户和维持客户。在企业里,关键客户与重点客户的比例往往只占20%,却贡献着80%的利润。下面的客户数量金字塔和客户利润提供能力倒金字塔,体现了客户类型、数量分布和创造利润能力之间的关系:
.gif)
不过,不同企业划分客户的标准与方法并不相同,有些企业按销售额,有些企业按利润额,还有些企业按消费频次……不过,这都不够科学,最科学的划分标准就是客户价值,遗憾的是目前很多企业还没有想到,或者受制于技术而不能实现。另外,对客户进行分类的标准应该是有一组综合指标,加拿大Geanal公司把客户分为A、B、C、D四类客户,在类别划分上就考虑了订单量、客户信用等因素,并且对客户数量情况如下:A类客户占所有客户的20%左右,B类客户占所有客户的30%左右,C类客户占所有客户的30%左右,D类客户占所有客户的20%左右。而IBM公司则对客户做出如下分类:忠诚型客户、快速成长型客户、睡眠型客户和值得重视和培养的客户,在划分客户标准上也采取了多元的标准:忠诚度、满意度、销售额等指标。
总之,把客户进行细分已经成为一种时代潮流,只有把客户分为三六九等,才能做到不对无价值客户投入不必要的资源,才能实现精益管理。
不同客户要不同对待
服务营销战的本质是客户争夺战,尤其是高质量客户(或者说优质客户)的争夺。评价一个客户是否为优质客户,不应仅看眼前的客户规模、交易量、交易额等指标,更关键这个客户对企业的利润贡献度,以及该客户的成长潜力,即要看客户的终身价值。有很多企业简单地把客户划分为大客户与一般客户,把大客户视为衣食父母,其实大客户也未必是优质客户,也许有“量”无“质”。因此,企业在进行客户管理时必须先识别出这种“假大户”,别被“假大户”的障眼法给蒙骗了。
对于“不同客户要不同对待”,告诉我们不但要区分商业客户与个人客户,还要针对不同的客户级别采取不同的管理,尤其在服务政策方面。其实,这不仅是企业向管理要效益的需要,也是客户的需要。企业不妨从这个角度来考虑,如果企业采取“一刀切”的管理政策,一些高价值客户可能会感到自己不被重视,并且也没得到相应回报,使这些客户就容易失去积极性。另外,把用于高价值客户身上的资源同样用于中低价值客户身上,这也容易造成企业资源的浪费,使企业有限的资源不能用在“刀刃”上。如果从客户的角度来说,客户需求越来越个性化,也不喜欢接受企业提供的“大众化”服务,客户喜欢通过差异来“显示”他们与其他人群的区别。因此,企业在客户管理政策的制定上必须“量体裁衣”,并且政策要能对低价值客户形成激励,促使他们向高价值客户转变。
总体来看,客户管理工作的几个重心:一是客户分类,上文已有所阐述;二是优化客户结构,包括客户在市场区域、行业领域、经济实力等方面的构成比例;三是根据分类制定差异化的客户管理政策,既注重对客户的保护与激励,又注重客户的个性化需求;四是客户营销,针对不同客户采取不同的营销策略;五是客户优胜劣汰,主要是 “抓大放小”;六是客情关系维护,将在下文阐述。下面来看一个客户分类管理的案例:IBM在读客户进行科学分类后,采取相应的对策:对忠诚型客户,即对公司产品忠诚,但是销售成长不大的客户,采取“加强和保证客户售后服务满意度”的措施;对快速增长型客户,即针对销售增长非常快的客户,采取“将销售人员增多,保证全面周到的销售和服务”的对策;针对睡眠型客户,即曾经是公司的客户,但是现在没有新的业务和增长的客户,采取“为他创造新的需求,创造新的消费”的对策;针对值得培养和重视的客户,采取“积极跟进,确保将信息和服务及时通告对方”的对策。
服务的同时不要忘了管理
我们知道,从管理的角度,可以分为计划、组织、监督、协调、控制等职能,这些管理职能似乎都好理解。但是对于考核客户,尤其大客户,并根据考核结果做出奖惩,甚至实行客户“裁员”,对很多企业来说恐怕是想都没有想过的事情,即使想到了恐怕也没有勇气做。这就是如今的现实,大多数在客户面前只管服务而疏于管理,或者不敢提管理,害怕客户“飞”了。但实际上,企业行使对客户的监督、控制、考核、奖惩等职能如今已是势在必行,尤且对于商型客户。至于客户会不会“飞”,关键还要看企业对客户的价值创造能力,这是关键所在。如果企业与客户合作缺乏“游戏规则”,那么企业注定要成为这场“游戏”的失败者。下面从事前(合作开始前)、事中(合作中)、事后(合作结束后)三个阶段方向性地来谈一谈如何行使这些管理职能,以利于企业与商业型客户合作的长期与稳定:
.gif)
实现客户管理精细化
著名管理大师德鲁克说过,“无法量度和评估的东西就是无法管理的东西,你的量度手段到哪一步,你的管理手段才能到哪一步”,在客户管理方面亦是如此。2003年10月27日,美洲银行和富利波士顿银行宣布了合并计划,到2004年4月1日,两家银行合并的法律程序全部完成。由于这次合并的特殊性,过渡期团队决定在美国东北的八个地区分阶段实施变更计划,每一个地区有有一个目标日,也被这个团队称为“客户日”。从2004年8月14日第一个客户日到2004年12月20日,公司向原富利波士顿银行的客户寄出了60多封联系信,新发行了450万张自助银行卡和借记卡,换掉了45000个富利标志。面对庞大的客户量,以及如此之大的工作量,企业如何实现精细化管理?在过去,这是很多企业都头痛的问题,甚至想都不敢想,尤其中小企业。现在这样的问题可以解决了,甚至可以说很轻松、很容易就可以解决了,这都要依靠CRM。我们都知道CRM,即客户关系管理。CRM的主要含义就是通过对客户详细资料进行深入分析,来提升客户满意度,进而提高企业竞争力。对于客户资料分析,包括客户概况分析、客户忠诚度分析、客户利润分析、客户性能分析、客户未来分析、客户产品分析、客户促销分析。
从概念的角度来讲,CRM通常是指由销售、市场、服务、电子商务和呼叫中心这五个相辅相成的“功能应用组件”构成的营销体系。通过CRM可以缩减销售周期与销售成本;增加企业收入;寻找扩展业务的新渠道;提升客户的价值、满意度、赢利性和忠实度。在传统企业引入电子商务后,企业把关注的重点由企业内部效率转向外部客户。CRM理念恰恰体现了企业对客户的尊重,在完整地认识到企业的生命周期后,为客户提供沟通的统一平台,提高企业与客户的接触效率与客户反馈率。对于一个完整而成功的客户关系管理系统至少要包括以下功能:通过电话、传真、网络、移动通讯工具、电子邮件等多种渠道与客户沟通。这样可以使企业员工全面了解客户关系,根据客户的需求进行交易,记录获得的客户信息,在企业内部做到信息共享。同时,对企业的市场计划进行整体规划与评估,以及对各种销售活动进行跟踪。另外,通过大量积累的动态资料,对市场和销售进行全面分析。可以说,2002年是中国CRM市场的转折点,经过几年的发展,目前中国CRM列车目前已经逐渐进入了高速成长的快车道。根据GCCRM的评选结果来看,中国国际航空、阿里巴巴(中国)、上海大众、招商银行、 欧莱雅中国、香格里拉酒店集团、中宏保险、联想集团、索尼(中国)有限公司、惠氏制药中国、复地集团、上海统一星巴克咖啡有限公司、华夏证券、贝塔斯曼中国、上海西门子移动通信、中外运敦豪等17个行业、17家企业成为CRM实施的典型。无疑,这为中国企业树立了楷模,也打破了“CRM是跨国公司的专利”的神话,将进一步加速企业CRM进程。
本文专应《客户世界》之邀撰写。作者为吉林授之渔营销顾问机构首席顾问。
责编:meilin
转载请注明来源:抓住具有价值的“奶油层”客户
相关文章
- 免费服务有没有赶跑你的顾客?
- 客户价值:供应链管理的核心目标
- 频繁营销:赢在“客户忠诚计划”
- 以内容、载体、文化满足目标客户群需求变化
- 金融服务工作只有落实才是硬道理
- 牢牢抓住团购客户才是真
- 大客户开发与管理的“风向标”
- 营销必须读懂顾客的“难”











