客服中心基层团队管理的“五环之歌”
客服中心在客户维度的服务交付品质,公司维度的价值体现,员工维度的成长培养,成功与否很大程度上取决于团队管理者的视野和能力。如果把公司看作一栋高楼大厦,带兵打仗的基层管理者就像混凝土构建中的钢筋,钢筋的质量决定了大楼能建多高,屹立多久。同样的,基层管理者带领团队围绕组织目标,调用资源进行有效的计划、组织、监控和团队建设的能力高低会直接影响客服中心运营效率、团队绩效和客户体验。
我们把客服中心基层团队管理聚焦在特定岗位上,如主管、班组长,去梳理和定义岗位的技能要求,再结合岗位工作职责,从宏观上设计基层管理者的工作框架,包括团队目标设定,工作计划制定、工作组织、运营监控和团队建设;从微观上匹配岗位工作所需要掌握的方法和工具,包括制定工作计划的六步法,每日工作清单、业务量预测模型、数据分析方法和员工辅导工具等,总结和萃取出客服中心基层团队管理的“五环之歌”,帮助基层管理者理解岗位胜任力要求,掌握团队管理所需的工作框架、方法和工具,快速带领团队形成战斗力。

图1:客服中心基层团队管理的 “五环之歌”
第一环:团队目标
明确基层团队的目标来源,设定关键指标和目标值并在内外部达成共识,指导团队围绕目标的行动,评价其运营质量和结果达成。
西方有句谚语:如果你不知道要停泊的海港,哪个风向都是对的。基层管理者作为团队的掌舵人,要把团队带向哪个海港是首先要确定的问题,团队努力方向需要通过清晰的目标来指引。这要求基层管理者要能够理解和定义团队目标,具体操作方法是,1、自上而下,根据公司战略目标和客服中心关键指标,从结果和过程两个层面对指标做拆解,选择与团队工作职责相关的目标或任务,作为基层团队目标的输入,自上而下的指标分解逻辑能确保基层团队的目标设定和管理是围绕组织战略,为组组织达成结果目标服务。2、自下而上,基层团队和员工根据自身职责和能力,结合组织战略目标,把自己想做的事情筛选对组织目标达成有利的部分,作为基层团队目标和工作任务的补充,去激发基层组织和员工的主观能动性和创新力。

图2:自上而下的组织目标分解逻辑框架
为了加深大家对目标的理解,我们梳理一下目标、指标和目标值这三者之间的关系,指标是衡量目标的单位或方法,比如营销转化率,服务水平等;目标值是在指标的基础上加上具体衡量的数值,如营销转化率要达到35%,20秒服务水平达到90%,在制定团队目标时最起码要包含两个基本要素,即指标和目标值。理清这个关系,就会明白在定义目标时要遵循的一些基本规则,即目标必须是具体的、可衡量的,例如不能说笼统地说“要提高客服中心营销转化率”,而是要把目标具化为“下月客服中心营销转化率由30%提升至35%“。另外,团队目标的设定是要有挑战性的,更直白的说法是需要蹦一蹦才能达成的,一般来说,1为历史达成值,将1.1-1.2设定为目标值是相对合理的了,这样才能发挥目标的作用,基层团队和员工才会不断为达成目标而付诸行动和奋斗,避免出现目标永远达不成或很容易持续达成的状态,也就失去了设定目标的价值。
同样的,没有与执行者达成一致的目标也是没有意义的,设定团队目标时需经过团队内外部和员工层面充分沟通并达成共识,确保目标的执行者充分理解目标导向和评价标准,以及当目标不达标时需要采取的行动。定期对目标进行观测和分析,当业务、客户需求和外部环境发生变化时,及时调整目标以适应新环境下指引团队行动方向的需要。
第二环:制定工作计划
围绕团队目标,评估内外部需求和资源,应用制定工作计划的工具,制定团队未来时间周期的行动方案,管控工作计划的执行进度和结果。
凡事预则立不预则废,围绕团队目标,通过工作计划在事前部署措施和步骤,协调团队和成员一致的行动方案,增强工作的主动性,减少盲目性。能够根据团队资源和目标,制定工作计划的能力是对管理者的基本要求之一。工作计划在准备阶段需要仔细思考和规划,这个过程可以借助工具来梳理,帮助管理者更全面的考虑计划的各种影响因素和需要涵盖内容,避免疏漏,制定工作计划的工具-5W2H:
•Why为什么做:明确计划工作的原因和目的;
•What做什么:确定计划具体任务和步骤;
•When何时做:规定计划工作的时间限制,何时开始,何时结束;
•Where何地做:确定计划实施地点;
•Who谁去做:计划执行者的确定(包括部门和人员);
•How怎样做:实施计划的具体行动措施、政策、规则,对人力与物力资源分配和使用的规定;
•How much需要投入的成本:支持计划执行的预算,计划能够带来的收益。
应用5W2H工具充分考虑实现计划所必要的人员、资源和时间等条件后,进入到制定计划的具体操作步骤,我把这个过程用“六步法制定工作计划”总结出来,包括评估、选定和分解目标,平衡各类要素,沟通以达成共识,发布执行等。在这个过程中需要注意:
•检查工作计划是否与组织目标、个人绩效导向是否一致;
•考虑计划执行时可能遇到的风险和阻碍,制定相应的解决办法;
•与计划关系人充分沟通,将工作任务和目标分解到各责任点上;
•明确分工和执行路径,根据工作任务需要,合理调度资源;
•应用工作计划管控团队行动围绕目标努力;

图3:制定工作计划的“六步法”
这里用一个例子加深一下根据目标制定工作计划的理解,某客服中心下月营销转化率要由30%提升至35%。作为一个基层团队管理者拿到这样一个目标,首先结合团队职责分工、成员能力和这个指标过往达成情况,客观评估现状。根据评估结果决定采取哪些具体行动对这个目标的达成有正向促进作用,这个决策过程可以通过上下级沟通、相关数据指标分析等方式作为依据。在这个例子中,为达成销售转化率由30%提升至35%的目标,可采取的措施包括销售技巧娴熟员工的经验共享,员工营销意识辅导,销售转化竞赛氛围营造等,在制定的工作计划中把具体措施落实到责任人,明确时间节点和资源支持,就形成了一份可用于落地的工作计划。

图4:制定工作计划的样例
工作计划作为团队的行动刚要,它的意义不仅仅在于计划本身,更重要的是对工作计划的执行和控制。团队管理者在日常工作中时刻关注和回顾计划中的措施、任务是否被有效执行,一旦出现偏差,业务更新,服务需求变化,仍然需要围绕组织总体目标,根据实际执行情况对计划做相应调整以适应内外部环境变化。
第三环:工作组织
组织和调度团队内外部的“人、机、料、法、环“等要素,根据业务量预测规划人力安排,梳理工作清单,如班组会、人员管理、现场监控等具体工作的方法和重心。
日常工作组织,我们首先来看人的调度,主管或班组长作为基层团队管理者和执行者,一般不会涉及到人员排班安排,但基于能力成长和横向职能团队协同的需要,仍然需要了解如何根据团队目标和工作计划进行人力规划,从业务量预测,到不同时间颗粒度的人力需求计算,再到时段层面的班务安排,这个过程总结成极简的操作逻辑和步骤,可以分以下五步:
1、业务量预测:根据历史话务数据发现各时间维度(年、月、日、时段)的规律线,清除异常数据后生成可靠的预测趋势线,应用趋势线测算各时间维度业务量预测值;
2、人力需求测算:根据接通率、AHT、工时利用率等指标预测每个时间段需要的人力数、座位数;
3、设定排班规则:按计算出的人力需求,设定班系、班次时长和轮换规则;
4、排定班表:调整员工舒适度指标,如时长、班次设置等,预发布班表,征集意见,对合理要求给予调整和优化;
5、发布班表:明确班表发布的渠道和时间,确保员工可及时获得最新班表,班表发布应尽量提前,让员工根据班表安排个人事务。
把人安排明白了,接下来安排具体工作事项,基层团队管理者因为麻雀虽小五脏俱全的岗位职责设定,日常工作内容是非常繁杂的,如做员工辅导、现场巡视、疑难CASE支持、监听录音、绩效指标监控、上级临时交办事项等,这就需要基层团队管理者具备分配工作精力在团队核心任务上的能力,推荐使用每日工作清单和四象限法梳理日常工作事项的重点和优先级。


图5:每日工作清单和四象限分级
根据每日工作清单和四象限梳理结果,紧急且重要的事项需要重点投入精力和资源,紧急不重要的事项按常规动作跟进即可,不紧急不重要的可以通过授权交给团队中绩优员工去做,这样管理者无需在每一件事上都亲力亲为,有助于提高日常工作组织的质量及效率。让团队管理者能把工作重心集中在班表遵时度管控,员工工作状态监控(精神面貌、通话质量、长时通话介入),紧急情形的处置(不可预知的话务突发、系统障碍)等重要工作事项。
作为团队管理者,另一项重要技能是沟通,也就是围绕团队目标和工作计划,建立内外部沟通机制,应用沟通技巧在工作组织中管控员工的行为、激励员工改善绩效、表达情感分享成败、交流信息防止断层。管理沟通不仅仅是通知员工相关事项就可以了,更高的要求是团队管理者能够掌握沟通方法和技巧,控制沟通中的信息干扰,在团队内外部排除异议,辅导员工解决问题的能力,帮助团队和员工取得更高的工作效率和绩效结果。

图6:管理沟通的价值
第四环:运营监控
根据团队职责与目标搭建数据指标监控框架,选择适当的数据分析方法,以达成为团队目标导向,以数据分析结果作为决策依据,推动团队运营改善;
团队运营过程一般从数据指标和服务质量两个维度监控,数据指标维度以管理职责和绩效目标的逻辑关系为基础,对关键绩效指标的达成结果结合数据分析方法,挖掘数据背后的趋势和异常点,让数据来衡量团队运营过程。我们可以从人员、业务和质量三个方面,匹配具体绩效指标,设定日常数据监控关注点和阈值,如人员管理方面出现员工出勤率低于设定阈值时,需推送预警信息给团队管理者作为是否启动后续干预动作的依据。

图7:团队绩效指标监控框架
这个框架可以帮助管理者更直观和全局的把握团队数据指标达成情况,但如果需要更深层次挖掘数据背后的价值,作为提升团队运营效率、改善客户体验的决策依据,则需要掌握一定的数据分析方法,包括按数据分析目的、数据加工处理、选择分析方法、图形化呈现数据和制分析报告等一整套数据分析的标准操作步骤才能获得。在每一个操作步骤里都有更细节的思路和方法。如根据团队成员平均通话时长分布,制定针对性辅导计划,在选择分析方法时,用团队成员平通通话时长,计算其离散系数,以平均通话时长的离散系数做员工四象限分群,能更直观掌握每个人优劣,对平均通话时间长并且离散系数高的,也就是落在第四象限的员工,辅导时需要在工作态度和业务能力上重点关注。

图8:员工四象限分群管理图
服务质量监控是从改善客户体验角度出发,评价团队成员执行服务交付过程的质量,包括对待客户的行为、工作流程的遵守及准确性等。质量监控的具体工作环节包括制定质检标准(区分关键错误和非关键错误)、样本抽样规则(满足随机性、代表性要求)、选择监控方式(远程、现场、神秘客户)、对质检团队成员执行质检标准的偏差定期做校准、执行质检计划等,最终得到质量监控结果,团队管理者应用质检结果,在员工维度帮助其服务意识、技巧、业务能力成长,在组织维度发现和改善影响客户体验的流程、规则集中性问题。
第五环:团队建设
清晰传递团队目标,对员工实施恰当的辅导和激励,营造积极正向的团队氛围,推动团队和员工不断进步,强化员工对团队的归属感和凝聚力。
对基层团队管理者来说,团队建设围绕两个核心任务就可以了,一个是帮助员工成长,也就是在带领团队达成目标的过程中,根据员工能力和意愿,发现制约员工绩效提升的障碍因素,对症下药的辅导和授权,使得员工的知识、技能、工作方法、工作态度以及工作价值等方面得到改善和成长,激发员工潜力,推动组织和个人不断进步。另一个是营造团队氛围,以团队管理者的正向价值导向,引导团队成员围绕团队目标拧成一股绳,相互学习和技能互补,并形成团队的行为准则和习惯。
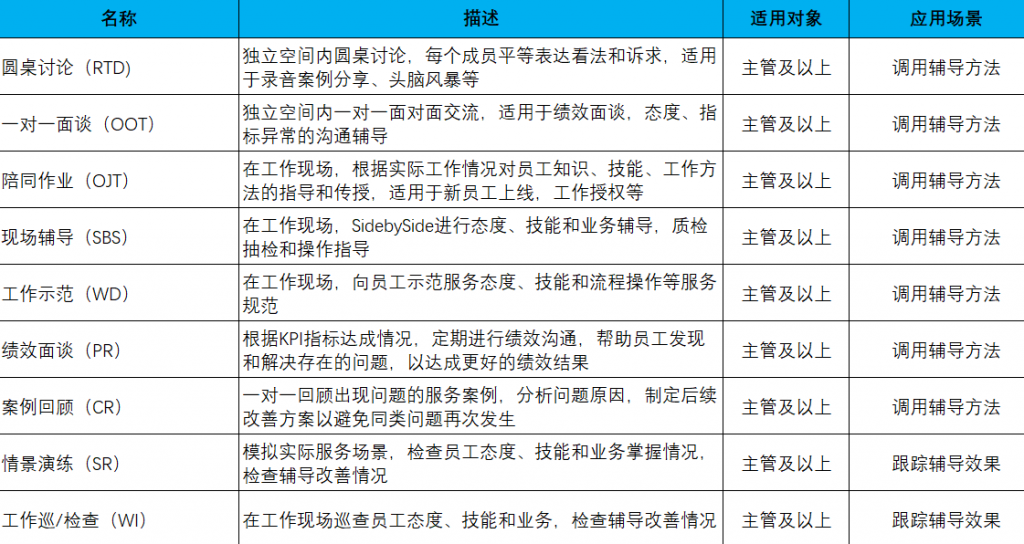
帮助员工成长,说起来容易做起来难其实门道还是挺多的,取决于团队管理者是否有意愿、有方法和工具、持续跟踪辅导效果等。日常工作中,对员工的辅导意愿会受时间、精力、能力和效果限制,这就要求团队管理者能意识到辅导能给员工和团队带来的价值,以价值导向驱动管理者执行员工辅导的意愿。有了意愿,还需要有发现员工辅导需求的能力,当员工寻求帮助、心态变化有牢骚、绩效指标达成偏差大、有进步成长需求时,作为管理者需要明白这些信息都是员工辅导的契机,基于对员工的了解,选择适当的辅导形式,调用员工辅导工具,如一对一面谈、陪同作业、情景演练和工作授权等,形成辅导计划并投入执行。

图9:员工辅导工具
营造积极正向的团队氛围,在团队内部所形成一种观念、氛围的影响,去约束规范员工个体行为,团队氛围对成员的影响是潜移默化的软性内化控制;由影响员工行为,转向影响员工意愿,由影响员工短期行为,转向对其价值观和长期目标的影响,所以这种文化氛围层面的软性影响更容易深入人心。以下方法可以更有效的帮助管理者营造团队氛围:
•设定清晰的目标和团队行为准则;
•对团队成员成长的明确承诺,为团队成员争取和创造机会;
•建立正向开放的沟通环境,妥善处理冲突;
•培养团队成员的责任感和信心;
•恰当的领导,促进团队中各种技能融合,发挥所长;
•以团队为基础进行绩效评估,根据个体贡献评估和激励,分享团队成果;
结语:客服中心基层团队管理者的“五环之歌”,旨在帮助基层管理者认知团队管理岗位工作职责和能力要求,从岗位职责出发,梳理需具备什么样的能力,掌握哪些工具和方法,快速胜任团队管理工作,包括目标设定,工作计划制定、日常工作组织、运营监控和团队建设等。从能力成长出发,总结基层团队管理岗位职责外需要的能力储备,让主管、班组长在岗位胜任力的基础上,从客服中心整体运营角度有更高、更全的视野,包括预测排班,现场管理、数据分析、质量管理等。
作者顾传喜;为JDSC评估顾问;
本文刊载于《客户世界》2019年10月刊。
转载请注明来源:客服中心基层团队管理的“五环之歌”
相关文章
- 浅谈多渠道协同下的高效营销
- 投诉处理的四诀和四禁忌——沟通效果增益的话术设计技巧
- 浅谈数字化时代的客户互动策略
- 基于文本大数据分析,构建互联网在线客服 端到端闭环管控的智慧服务模式
- 米辉波专访:搭好台、唱好戏——呼叫中心协会组织的过去与未来
- 激发客户契动情绪反应的六种沟通方式
- 基于岗位胜任力模型的培训体系搭建微探索
- 有温度的致歉:培养服务文化











