华讯禾盛启动“未来之星”大赛分赛区比赛
5月11日,客户世界消息:今日,华讯禾盛宣布正式启动2021第三届客户中心培训师“未来之星”大赛分赛区比赛。

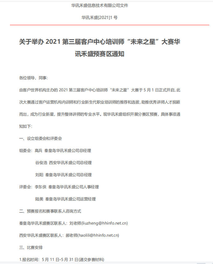
由客户世界机构主办的2021第三届客户中心培训师“未来之星”大赛于5月1正式开启,此次大赛通过对客户中心运营机构内训师和行业新生代职业培训师的推荐和选拔,助推优秀讲师人才脱颖而出,成为行业新星,提升整体讲师的专业水平。现组织开展华讯禾盛赛区预赛,事项通知如下:
设立组委会和评委会
组委会:
高兵 秦皇岛华讯禾盛公司总经理
谷俊浩 西安华讯禾盛公司总经理
刘阳 秦皇岛华讯禾盛公司总经理
评委会:
陆美 秦皇岛华讯禾盛公司运营经理
李东侠 秦皇岛华讯禾盛公司人事经理
预赛报名和赛事联系人咨询方式
秦皇岛华讯禾盛赛区联系人:刘老师(liuzheng@hhinfo.net.cn)
西安华讯禾盛赛区联系人:郝老师(haolili@hhinfo.net.cn)



华讯禾盛(HHinfo)致力于为合作伙伴提供全面的客户关系管理(CRM)解决方案,目前主要为国内外大型互联网企业提供客户服务、技术支持、在线互动等外包服务;我们以客户需求为导向,为客户提供富于创新性的客户服务解决方案从而为其带来战略价值。公司注册资金1000万元人民币,经营范围为第二类电信增值业务中的信息服务业,呼叫中心业务和因特网信息服务和计算机软件开发等。华讯禾盛信息技术有限公司是首家通过CC-CMM 国标服务认证的企业。
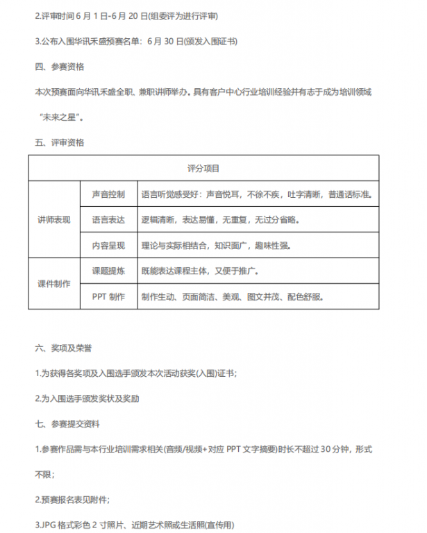
【2021第三届中国客户中心培训师“未来之星”大赛】定于5月1日起至10月中旬期间举行,本着开放办赛的原则,为宣传和组织好本次活动,服务好各地各专门领域的业界同仁。组委会已向各地客户中心(呼叫中心)协会、各全国性服务企业的客户服务网络以及部分地区知名运营机构发出各分赛区承办邀请函,希望集合行业各相关机构的力量,办好一个年度性行业传统赛事。
转载请注明来源:华讯禾盛启动“未来之星”大赛分赛区比赛
相关文章
- 北京希莫认证服务有限公司简介
- 好客悦行:北京明十三陵徒步(4月17日)
- 2022首届“未来之星”客服域人工智能训练师大赛赛程
- 2022人工智能训练师大赛火热报名中……
- 好客悦行:北京人文胡同游(3月5日/惊蛰)
- 好客悦行:北京百望山—植物园徒步穿越(2月26日)
- 好客悦行:北京关沟访古之旅(2月13日)
- 好客悦行:北京阳台山三峰赏雪徒步(2月6日)











