服务品牌管理的六个“潜规则”
客户世界|贾昌荣|2007-08-06
p>
p>
对于企业来说,构建服务体系就是建立“作战”体系,并且这个体系越是天衣无缝,“敌人”也就越是无机可乘,胜算的几率也就更高。因此,企业间服务营销战总体体现为服务营销体系的比拼。美国的一些服务营销专家提出了一个概念——“无缝隙服务”,所谓无缝隙服务就是企业为客户提供没有间断的、不使人误解的或者无可争辩的服务。然而,“无缝隙服务”必须在企业服务体系极其完善的情况下才有可能实现,否则无缝隙服务就是“水中月”和“镜中花”。那么,什么是服务体系呢?服务体系可以理解为企业服务要素的总和,包括企业服务生产与营销这两大系统,而服务生产又可分解为服务运营与服务传递两个子系统。如果缺乏服务体系的支持,企业的服务生产与营销就无法进行。因此,服务体系是实现企业服务战略的战术基础,如果说服务战略是“万丈高楼”,那么服务体系则是高楼的“基石”。
可以说,目前大多数企业的服务体系还不够完善,甚至有些企业还没有着手去构建企业的服务体系。我们还应看到,对于已经建立服务体系的企业,其服务体系的构成要素也大同小异,甚至存在同质化。对于制造企业和服务业企业,服务体系构成要素亦有很多相似之处,要知道无论是有形产品,还是无形产品,从本质上来说都是一种“产品”,这也算是一种正常的现象。不过,企业建立服务体系的功夫在于如何把服务体系差异化,即把服务要素的具体内容差异化,企业间比拼服务体系其实比拼的就是这些具体的细节。对于很多优势企业,服务体系已经品牌化,诸如联想的阳光服务体系、方正的全程服务体系,通过服务品牌实现服务体系的最大差异化。不过,服务体系品牌化不仅需要形式,更要有内容,以内容支撑形式。这就要求企业在服务体系上不但要追求广度,还要追求深度,更要追求精度,这样才能形成差异化,形成企业的竞争优势。
我们不妨以方正科技为例,来了解一下方正科技全程服务体系构成:一是完善的服务网络。方正科技拥有庞大的服务网络——30个区域服务管理机构、100余家客户服务中心、300余家授权服务机构和3000余名服务工程师,服务网络分布于全国240多个主要城市;二是先进的软硬件服务设施。方正科技拥有联系客户的重要纽带——呼叫中心,以及先进的客户服务管理信息系统,还有高效快捷的备件运作能力;三是高素质的服务人员队伍。从服务人员的录用、培训到考核,方正科技都严格把关,经培训并考试合格后方能上岗,以确保拥有一支高素质的服务人员队伍;四是完善的管理制度。方正科技有一套严格的服务质量监控体系,质量控制水平已达到国内领先。可以说,方正科技的全程服务体系在制造业还是具有一定代表性的,并且在国内也具有领先性,尤其是其已把服务品牌化。
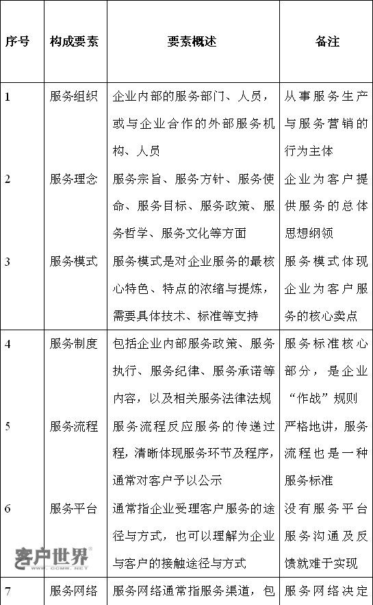
那么,企业的服务体系是由哪些要素构成呢?下面通过表格的形式对各要素加以概述:
.gif)
实际上,服务品牌就是服务体系的名称、标志与符号。在了解了究竟什么是服务品牌之后,我们可以来探讨服务品牌的管理问题了。牧羊人牧羊,不但要找到水草丰富而适宜放牧的地方,让羊吃得饱、吃得好,还要经常给羊洗澡、梳理皮毛,这样羊才能长得肥而壮。我们还曾经做过这样的比喻,品牌就如一座“高楼大厦”,在“高楼大厦”建成后,也要加以维护与维修,否则即便是再坚固的“高楼大厦”也会因为年久失修而倒塌,或者因外部原因而毁损。其实,企业“伺候”服务品牌又何尝不是如此呢?这就要求企业不但要会“放羊”,要会建设“品牌大厦”,还要学会一整套给服务品牌“打蜡”、“抛光”的本领,让品牌青春永驻并不断得到积累。虽然在理论界我们经常能听到品牌的寿命周期理论,即品牌也会生、老、病、死,并且最终难免一“死”。但我们也有幸地看到许多百年品牌如今风采依旧,甚至活力大增,如花旗银行、汇丰银行都已有百年历史。
那么,企业如何“擦亮”服务品牌?可以肯定地说,并没有什么“圣经”或“真言”,只有以下六个源自实践的潜规则:
一、把服务品牌保护拿到桌面上来
企业名称、产品商标需要注册保护,服务也不例外。服务品牌的初期形态就是服务商标,只有把服务商标加以保护,企业才能安心地围绕服务商标做文章,包括人、财、物等资源投入,并把其打造成服务品牌。不过,只有当服务商标真正地进入市场,并真正地承载起了企业的服务体系,服务商标才能成为服务品牌。因此,企业想保护好品牌,除了不要玩与自身无异的“空手道”外,还必须对通过法律的形式对服务品牌加以保护,包括品牌名称、图形、LOGO等项目都要及时注册,防止品牌权益受到损害。这种情况很常见,如来自其他企业的有意识的抢注、盗用和无意识侵权,危害极大,甚至影响企业的国际化进程。同时,企业还要根据经营需要进行升级或者变换,包括标准字、标准色、标志、品牌定位语等诸多要素都可能要发生变化。因此,企业实施品牌“变脸”,在这种情况也要进行品牌保护。下面是一组品牌“变脸”的案例:2003年3月,全球第一包裹快递商UPS沿用40多年的“盾牌”标志正式变脸;2003年9月,麦当劳(包括中国在内)在120多个国家全面实施品牌更新;2004年6月,百胜集团旗下两大快餐品牌肯德基、必胜客视觉系统“变色”……有必要强调的是,这种情况企业经常会遇到,如中国电信在1995年就导入CIS,其标志也开始启用,但后来分拆为中国电信与中国网通,有些要素就不得不重新考虑了。一句话:品牌保护,“警钟”常鸣!
二、要不断给品牌注入“活力因子”
其实,服务品牌仅仅通过包装与传播是不够的,企业还要不断完善服务体系,优化服务产品,这样就能不断地给服务品牌注入“活力”因子。在此,不妨举个例子,一位年逾古稀的老者,即使其衣着再华丽,并有人吹捧他年轻,其本质依旧是位古稀老者,并且也难于遮人耳目。一个服务品牌,如果“内容”不变,即使“形式”变化多端,也难于让客户感觉到“新鲜”,这样下去品牌就容易老化。因此,完善服务体系,并优化服务产品成为企业品牌维护与提升的“必修课”,这样才能保持或提升品牌竞争优势。
那么,服务品牌需要哪些活力因子呢?包括价值因子、个性因子、形象因子、技术因子、文化因子、诚信因子……上述任何一种“活力因子”老化,都可能导致服务品牌老化。因此,企业不但要追求“活力因子”与时俱进,与外部环境(包括宏观环境、微观环境)相协调,更要追求各“活力因子”之间的和谐与共进。从这个意义讲,服务品牌就如一个运动着的系统,企业要不断给这个系统“加油”,这个系统才能持续而良性地运转下去。
三、及时进行品牌形象重塑与再造
企业快速反应不仅代表品牌诚信形象,更可把有损服务品牌的危机事件化解于萌芽之中。企业在持续经营过程中难免遭遇危机,即使麦当劳(如“毒油事件”)、肯德基(如“苏丹红事件”)等国际性公司也不例外。有人认为,很多企业之所以平安地度过了危机,是因为巧妙地、成功地实施了危机公关,这只对了一半。企业优质高效的服务对化解危机亦有用武之处,因为很多危机事件甚至把企业搞垮的危机事件,是因为企业在客户投诉或索赔过程中没有端正服务态度或采取有效措施加以解决,结果产品的牌子“砸”了。其实,当一场危机来到时,最可怕的不是眼前的经济损失,而是企业的长远利益与无形资产的损失,即品牌形象受到毁损,这恐怕才是企业最大损失。因此,企业要及时、快速地重塑品牌形象,恢复社会对品牌的信心,这才是关键。
另外,品牌形象重塑与再造不一定是危机来临时要做的事情,即使在“和平”时期,企业也有必要根据企业经营工作需要进行品牌形象升级、再造,使品牌形象再上新台阶或彻底改变老的品牌形象。我们在上文提到过品牌“变脸”就属于这种情况,不过品牌“变脸”的诱因并不相同,诸如英国电信是在业务及文化发生变化的情况下实施的品牌“变脸”,而花旗银行是被旅行者集团并购后实施品牌“变脸”的。因此,在企业规模或升级、服务定位调整、并购重组等情况下,企业都要考虑形象升级与再造,以把企业做得更好。
四、要谨慎地操作服务品牌运营
进入市场经济后,品牌成为营销的最核心竞争要素,已是各界的共识。随着企业并购重组步伐加快,以及品牌资产化认识的深入,品牌运营(包括品牌租赁OAM、品牌并购、品牌转让、贴牌OEM等)日趋频繁,而品牌收购则成为品牌运营的主旋律。2004年4月,世界著名高档化妆品公司雅诗兰黛全球总裁连翰墨在接受媒体采访时,把品牌建设的驱动因素分为五类:产品创新、合理的销售渠道、产品定位多样化、产品线拓展和品牌收购。可见,品牌收购不仅是国内品牌运营的主流,亦得到国际性企业的高度重视,诸如菲莫公司、英美烟草、日本烟草等跨国烟草公司的成本投入主要集中在软投入上,即把成本总量的80%以上投在品牌收购、市场开拓、内部管理和各种无形资产扩充上。可以说,世界知名企业(如联合利化、欧莱雅、达能)的品牌发展史,是一部活生生的品牌并购史,并且这种战略驱动下的收购行为日益频繁。这些企业除了历史品牌,很多品牌都是通过收购方式获得的,品牌收购俨然成为一场轰轰烈烈的品牌革命。
通过品牌收购,使企业品牌在资源上、成本上、风险上、成长性上都可能要优于自创品牌,更容易实现企业发展战略,这就是很多企业热衷于品牌收购的重要动因。但是,品牌收购在操作上存在着很多玄机,尽管成功者比比皆是,但操作不当亦可能会大伤企业元气,因此企业应谨慎对待及操作这项战略行为。
五、防止企业内部及外部的遏制
品牌遏制包括内部遏制与外部遏制,内部遏制主要常见于外资企业并购中国本土企业后,对本土品牌采取的遏制行为。而外部遏制在商战中则很常见,诸如壁垒遏制(如一些品牌所倡导的“绿色品牌”、“健康品牌”等概念品牌,通过“绿色”、“健康”设置壁垒)、信誉遏制(如品牌获得“消费者放心品牌”、“中国驰名商标”、“第一品牌”等荣誉称号)、广告遏制(就某个竞争品牌进行广告围剿或攻击)、标准遏制(如一些品牌宣称“某某机构指定品牌”、“达标品牌”等)、产品遏制(通过品牌延伸,获得对抗竞争品牌产品线系列产品的目的)等等,以获得超越其他品牌的优势,乃至遏制其他品牌的成长与壮大。
其实,我们对外部遏制已经司空见惯,在这里强调一下内部遏制。外部品牌遏制有其广泛性、针对性和操作复杂性,内部品牌遏制虽然不具备广泛性,但却有针对性,以及操作的复杂性。之所以复杂,那就是因为外资方在操作内部品牌遏制过程中不能堂而煌之地进行,具有一定的隐蔽性和“阴谋性”。遏制手段很多,诸如采取合资条件遏制、降低广告促销费用、错误把中方品牌再定位、“冷藏”中方品牌、以新品牌替代中方品牌等手段。其实,这在制造业已经频频上演,不过在服务行业逐步开放的过程中,也要防止外资企业玩这种策略。因此,服务企业必须加强品牌的自我保护保护意识,并把品牌视为企业资产,防止其流失或贬值。
六、在经营上不要分散品牌资源
服务企业在品牌经营上,很容易出现两个倾向:一是采取多品牌策略;二是把品牌过度延伸。实际上,这两个倾向给企业带来的不是喜悦,而是悲哀,甚至把企业带上了不归路。当然,也不乏采取这两种策略而获得成功的企业。为说明多品牌策略的负面危害,不妨用“老调子”来说明问题:一个牧羊人放养一只羊很容易,并且也容易做到精心,而放养一群羊并能到精心却不是一件很容易的事。可见,企业采取多品牌策略存在极大的风险,每推出一个新品牌就要面临一次新的风险,据相关资料,在新上市的品牌中,只有10%的新品牌能够成功,90%的新品牌都以失败告终。同时,多品牌策略在操作上也是难上加难,品牌管理难度很大。另外,采取多品牌策略分散了企业的有限资源,包括在人力、财力、物力等资源,难于把资源集中使用。因此,企业要慎玩多品牌“游戏”,免得“一场游戏一场梦”。
而对于品牌过度延伸,尤其是异业延伸,其危害在于把品牌“脸孔”搞得模糊不清,并且还分散了企业的有限资源。我们知道品牌是讲究定位的,定位自然包括业务领域定位及行业定位,如果品牌定位搞得过于宽泛,就容易使品牌失去个性。这也是很多大型服务集团,能在某一个行业领域里称王称霸,却不能在其所有业务领域做到这一点的重要原因之一。另外,即便是品牌关联延伸,企业也要慎之又慎。总之,企业要认识到,既不要轻易透支企业资源,也不要轻易透支品牌资源,否则不利于把品牌“发扬广大”,反而容易让品牌逐渐失色,甚至暗淡无光。
本文刊载于《客户世界》2007年7月刊;作者为吉林授之渔营销顾问机构首席顾问。
责编:admin
转载请注明来源:服务品牌管理的六个“潜规则”
相关文章
- 服务品牌的建立与管理
- 打造服务品牌不是做秀
- 频繁营销:赢在“客户忠诚计划”
- 牢牢抓住团购客户才是真
- 大客户开发与管理的“风向标”
- 呼叫中心质量管理 — 从TQM到六西格玛
- 呼叫中心TTT强训营-内训师技能进阶【周力之 上海 9月11-12日】
- 营销必须读懂顾客的“难”











