人工智能打破服务壁垒 —— 浅谈客服行业发展新契机
二十一世纪,因特网和AI技术飞速发展,同时带动各行业如雨后春笋争相竞技。人们不止通过电视、电话获得信息,更通过各类平台、软件参与其中。人们更喜欢高频的生活,更希望得到快速有效的服务。可以精准定位,有效筛选客户诉求,提升企业运营效率,人工智能技术逐渐从帷幕后步入前台。
人工智能的运用,打破了服务行业的壁垒,在满足客户的同时,提升企业效率,降低运营成本,人机耦合服务模式逐渐在行业中占据主导,成为成本中心向准利润中心的转型、打造高效管理的关键因素。在人机交互的大趋势面前,人类语言巴别塔的建立不再是天方夜谭,让机器具备思考力、理解力、学习力的同时,为新时代客服运营赋能,成为通信行业人机耦合的焦点。
一、客服运营管理最优方式
客服管理作为通信企业与客户连接的重要桥梁,是通信企业实现销售、宣传品牌、巩固市场地位的重要因素。
人机耦合,从宏观而言,可以简单理解为人的操纵和机器的响应共振。耦合,就是人工客服与AI技术相互协作,在AI技术预处理结果的基础上,人工客服进一步完成AI技术无法有效处理的问题。将AI技术与人工客服有机结合,是提高客户服务质量、实现客服管理的最优解。充分利用人机耦合这个魔法棒,不仅可以有效解决在客服管理中的问题,对客服工作的高质量发展也将起到精准施策、有效支撑、积极促进的作用。
(一)提升热线接通率
人机耦合中“机”的部分,以智能客服为核心,有效分流业务咨询、业务办理话量,使业务办理更加便捷,保证客户感知,提升客服热线接通率。通常情况下,人工座席同一时间内可接待人数有限,客户等待时间长,沟通效率低,客户服务标准无法统一化、规范化,服务质量也因此而变得良莠不齐。服务质量和服务效率还会受到工作人员自身情绪、身体状态等客观因素的影响使服务水平产生偏差。与人工客服不同的是,AI技术的声纹辨识、语意理解、精准预判等功能,极大地规避了人工客服存在的不足,可实现7*24小时全天在线。通信企业利用自身优势,可依据工作实际通过组建AI智能训练,进行语音语义标注和专业化回输训练,从而实现人工客服与AI技术的有机结合。完全可以有效实现通过数据分析产生的对时段咨询TOP问题量的排序,开展TOP问题解答。此举不仅可以使客户快速得到所咨询问题的答案,可以有效分流量高峰时段业务咨询话量,提升接通率。
(二)提升客户满意度
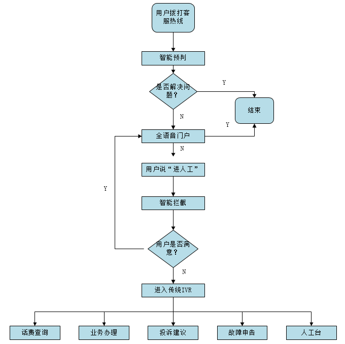
传统客户服务存在的最大痛点是大量重复性聚类问题,过度消耗人工服务,企业过度消耗人工成本,客户满意度低。人机耦合的核心优势,是通信企业可以充分利用AI技术,深入分析用户上线意图,此举也是提高客户满意度的关键所在。随着客户规模持续扩大,人工客服流程繁琐、客户等待时间长等影响客户体验的问题日趋呈现。智能客服以其丰富功能、强大支撑、无需等待、操作流程简单的服务优势,有效分流话量,同时满足了客户不同需求。通过最为合理的任务分配机制,将简单易沟通的聚类问题分配给智能客服;智能客服无法妥善处理的问题,由人工客服介入。任务分批机制从业务层面构建了高效的工作流转机制,达到了与人工服务最佳的协同合作目的。人机耦合还可定期统计重复上线客户数量,分析原因;定期归集上线频率较高客户的记录,以短信、电话等方式回访,了解重复上线原因,针对共性问题,寻找解决方法,从而全面提升客服满意度(图1、图2)。

图1:原IVR流程图

图2:现IVR流程图
(三)提升客服热线效能
人机耦合向每一位用户提供专家式服务,有效促进了客服热线效能的提升。以中国联通宽带为例,其客户迅猛增长,业务咨询量与故障申诉量也会增加,宽带修障不及时将有损客户体验感知、制约宽带发展。智能客服提供的自助排障服务大大缩短了派单修障时间。人机耦合中的AI技术,对每一位来话用户依照客户属性、地域、业务种类等内容进行多维细分,分析来电原因,深度探究客户信息资源(信息内容涵盖客户咨询的大面积故障类信息、投诉的焦点信息、营销类信息等),建立多元化信息反馈机制,实现多业务受理便捷化。目前联通前端智能预判+宽带专家人工服务,已在客户中以建立良好口碑,成为通信行业宽带差异化竞争中的积极催化剂。
相关数据表明,在相同的数据量和转化率的条件下,人机耦合相对于人工座席可有效节省60%的工作时间,可回答客户70%的常见问题,处理80%的筛选工作……AI技术支撑下的智能客服,可预判客户意图,识别客户诉求语音信息中的关键词,以预先导入的服务话术、历史客户问答记录、客户问题、客户资料和历史数据库等为依托,针对客户的不同需求对应不同的交互选择,批量为聚类客户有效解决同类问题;还可根据不同需求类型接入相应的队列或技能组,用最短链条、最快速度为客户解决问题,以前端智能客服+后置人工客服服务模式,大大提高了客服热线的整体效能。
二、排班布阵优劣互补完美契合
人机耦合是科学,不是魔法,重要的是各级通信企业如何结合AI技术效率优势和人工智能优势,创建实用的客服管理人机耦合运营体系,充分利用它为客服人员管理的智能化、科学化、便利化赋能。
排班管理是呼叫中心业务管理的开启键,智能客服在管理领域的主要应用,是最大、最优地解决了7*24小时客服系统的排班难题。以往人力编排值班,是在工作效率和人性化舒适度之间找到相对平衡,在排班时首先考虑的工作效率,在合理工时之下,在不影响服务水平的情况下,尽量满足员工的舒适度。人机耦合的介入,对前端智能解决的问题充分调取与分析,对进入人工的话量进行基于服务请求的分类分析,对上线人工话量趋势实行更精准预测,通过呼入量、接通量、平均通话时长等数据,对前端数据调取,经动态监测,合理预测智能与人工的话务的分配比例,并以此为依据进行人工话务量时段预测,对人工话务进行科学排班,不断提高实际班次与人工话务上线量的精准吻合,提升了客户满意度。
三、打造精准客服管理架构的能动力
“人不率则不从,身不先则无以服众”。AI技术(智能客服)的介入,充当了“指挥官”角色,发挥了强大的聚类问题解决能力,以“预判”+“AI”+“IVR”的“集团军”作战模式打造出精准的客服流程管理架构(图3)。

图3:2021年1-2月实战数据对比
(一)打造了前中台一体化运营流程体系。
就日常客服工作运营流程而言,它是描述客服日常实际工作的程序、步骤以及其流向顺序。全业务互动模式分三阶段:第一阶段实现话务现场一点管控,一个平台统一调度;第二阶段话务现场中台、疑难台、固网排障等座席学习前台业务,前台客服代表学习中台、疑难台、固网排障等业务,实现前中台人员互补互助;第三阶段建立分级预警提单机制。前台客服代表与中台直接对接预警流程,极大缩短了问题处理链条,实现了AI智能参与下的前、中台的一体化运营流程体系建立。
(二)打造了AI+人工前后台联动的知识管理体系。
人机耦合进程中,知识库发挥着不可替代的作用。人机耦合通过“人”构建知识原子库及知识模型库,建立了以AI技术、前台、后台联动为基础的“机”自主应用知识管理流程体系,实现了业务模型标准化,知识点灵活配置,并对外提供统一标准的能力输出接口。目前,黑龙江联通话务现场和知识运营中心共同建立了前后台联动机制,设置了专门业务人员(采编)更新知识,并组织开展培训;知识运营中心每天设置专人对话务现场进行问题答疑,发现的问题第一时间修改完善知识库,确保知识的精准有效,实现了知识库的人机共享,AI+人工前后台联动的知识管理体系已相当完备(图4)。

图4:知识管理体系流程图
(三)促进了持续AI训练优化流程体系建立。
以场景化赋能为手段的AI训练优化流程,持续分流了传统人工话务量。根据人工上线量分析TOP问题,增加了语音语义等语料采集数量,通过对海量客户语料的大量提取和聚类分析,建立了前后台协同持续优化丰富语音语义库流程,并通过专业的大规模的AI技能训练,让机器人更懂客户的语言、更贴近业务场景、不断向高智能化迈进,AI智能语音识别率不断提高, AI训练优化流程体系已经建立完成并得以充分运用(图5)。

图5:AI训练优化流程图
四、奠定客服培训管理新架构的基石
人机耦合对客服培训管理架构的提升,很像游戏打怪升级,建立了游戏式三步走培训模型,即:第一步自学+教学;第二步平台操作+简单的故障排查及修复;第三步鹦鹉学舌+场景模拟+角色扮演。
客服培训管理以往的模式是按知识库的人工服务模式进行的,人机耦合中的AI技术介入客户服务体系后,培训管理的模式发生了崭新的变化。人机耦合建立了“人工智能识别训练”+“人工训练”相结合的客服培训管理体系新模式。对进入人工的话量进行分类分析的基础上,梳理人工上线TOP问题,管理者可重点对新员工进行“前TOP10问题”+“重点业务解答”培训,其它不常用业务统培知识库简化要点,此举大大缩短了新员工的培训时长。据统计,人机耦合过程中对客服代表的培训,由原来的三个月训练成熟到现在的一个半月上岗,培训时长缩短50%。与此同时,充分利用AI方式,向训练后的不断精准简练解答客户问题的机器人寻求整齐划一的规范服务培训,使人工座席不断练习简化服务话述和流程。
毋庸置疑,目前阶段“人”在某些领域是“机”无法取代的,比如,非标准场景下的AI机器人交互存在不确定性,需要人工加持……人机耦合恰恰有效弥补了AI机器人作业模式的缺陷,又节约了大量人工解决聚类重复性问题,已在客户服务管理领域形成“三方共赢”的最佳局面:对于人工客服而言,机器人代替了客服的重复工作,分流话量,提升工作效能,客服热线接通率得到保障,客服人工压力下降,可以将大部分精力来精准服务客户,客户满意度得到保障;对于客户而言,享受到更好的客户服务体验,服务需求得到满足,客户忠诚度得到保障;对于公司而言,人工成本降低,缓解运营压力,公司效益得到保障。人机耦合也许将是改变人类的另一个新高地,让我们拭目以待。
作者:于汇涓;就职于中国联通黑龙江省分公司;
本文刊载于《客户世界》2021年11月刊。
转载请注明来源:人工智能打破服务壁垒 —— 浅谈客服行业发展新契机
相关文章
- 到我为止
- 数实相生:理工男眼中的客户新世界(上) ——从软件角度来看新旧世界的主要区别
- 智能服务上线实施路线图
- 戏说开会这件不大不小的事
- 排班焦虑症之同组同班次
- 数据治理新格局下隐私保护与数据赋能新方向
- 数字化时代下客服中心大屏建设经验分享
- 知识中台能力构建——知识交付组件











