一次呼叫解决率有效提高联络中心的绩效
|Donna Fluss|2007-12-24
p>
p>
联络中心绩效管理 (CCPM) 是一种用来管理和提高联络中心的效益,质量,以及其所提供的整体体验的分析方法。CCPM提供了一个框架,将联络中心和公司其他部门的目标关联起来CCPM使用目标、关键绩效指标、指标、数据源和平衡记分卡来收集和公布联络中心对其客户的交流效果,以此来确定必要的措施来辨别出优势和不足。它提供一种行动导向的结果,可以被应用来将联络中心的报告简化,令经理们能使用一系列细心挑选的关键绩效指标、指标和报告书来管理他们的运作。这个数量管理方法提高了衡量联络中心或个别坐席员绩效的精度和客观性。 一个定义明确的CCPM 提供清晰和可操作的建议,以便更快捷及时地提高中心的绩效。
一次呼叫解决率的定义和计算
呼叫中心的经理们有许多生产力,质量和客户满意度的标准用来估算他们的绩效。难度就在于选择一组有用的关键绩效指标来提供有效的洞察并是实际操作意义。
一次呼叫解决率是被公认为其中一种最有效的用来提高绩效的工具指标。呼叫中心的经理们已经讨论了“一次解决”的概念几十年了,在第一次联络中,它经常被作为优先的查询来回答。所有行业中的客户——金融服务业,保险业,电信业,零售业,能源业,旅游业,酒店业,对他们的问题在第一次打电话来就被完全解决会感到非常满意。当客户的要求被很满意的解决时,客户关系的扩展可能性会有一个显著的提升。从商业角度出发,第一次接触就解决咨询问题可以避免继续电话咨询产生的费用,这些费用根据所要求的时间和资源可能从2.50美元到20美元不等。
一次呼叫解决率,用来衡量在第一次电话联系中问题被解决的百分数,在用来估量联络中心的所有绩效很有作用。它与生产率、效率、质量和顾客满意度有关。关于一次呼叫解决率的计算公式是:
一次呼叫解决率=在第一次电话联系中问题被解决的电话数量& pide;第一次电话联系的总数
一次呼叫解决率,集中于测量在第一次电话联系时,坐席员处理问题的方法。它的不足之处在于它没有考虑接下来的活动。坐席员被训练以及经常被激励致力于部门的目标,包括一次呼叫解决率。他们如果能超越这些目标,他们会被上级奖励并看重。这样可以驱使他们寻找各种方法来帮助他们掌握这个系统。因为一次呼叫解决率仅仅集中致力于第一次电话联系(在大多数联络中心中,这些是最大多数),所以过于追求第一次达成目标的坐席员会选择集中他们的能力于第一次电话联系,而不顾接下来的电话询问。因为他们认为这些对于他们的等级评比没关系。这一个习惯,被叫做“坐席员比赛”。这个现象可以用一次呼叫解决率和电话咨询解决率(CRR)一起来衡量的方法来解决。对于衡量坐席员各项绩效,衡量电话咨询解决率是很重要的,不管是第一次电话联系还是接下来的电话。CCR的计算公式是:
电话咨询解决率=电话咨询被解决的总数& pide;电话咨询总数。
(注意: 一次呼叫解决率也可以被应用于电子邮件和聊天室)
把FCR和CCR一起使用,可迫使企业处理所有的电话咨询,而不仅仅是第一次电话咨询。但是剩下来的挑战,就是要准确的决定哪些电话咨询是被完全解决的。
何时一个电话咨询被解决?
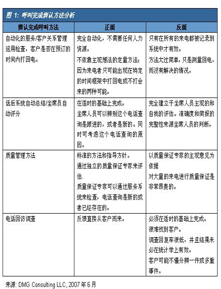
在计算一次呼叫解决率和电话咨询解决率中,最大的困难是,在决定客户事务处理中的问题是否被完全解决。自从联络中心出现以后。经理们就开始争论这个问题了。表1给出了一些方法来计算咨询完成量。
.jpg)
鉴别一个电话咨询是否完成的最好方法是将表1中的两种方法一起应用。自动控制可以被用来估算一个电话咨询是否被解决。接下来,一个一次呼叫解决率模型将被建立,来分析在服务应用中的坐席员是否完成了所有必须的步骤。这个方法,是相对较新的,将会成为联络中心中鉴别被解决的咨询电话最好的实践方法,同时这个方法是自动化的、客观的、准确的,而且消除了坐席员原来要花1-3秒去总结每一个电话的时间,综合报导每一个电话。
建造一个成功的一次呼叫解决率项目的架构
一次呼叫解决率项目的成功在于是否能获得职员,包括坐席员,主管,经理,训练员以及质量保障专家的认同,并使用这个系统来鉴别以及奖励突出表现的人员。一次呼叫解决率提供一个鼓励在系统内部进程以及坐席员行为改进的平衡观点。当一次呼叫解决率和电话咨询解决率被当作绩效管理程序的一部分时,将会得到内部以及外部的益处。接下来是一系列有用的步骤,去建立一个一次呼叫解决率项目:
1.设立指导委员会:指导委员应该从客服中心里挑选有影响力的职员,坐席员,主管,经理,训练员以及质量保障专家。其他有影响的外部部门,如运作部门,销售或营销部门,也应该被邀请进来。在职员中包含了能对其他成员起到积极作用的领导者是很重要的。
2. 定义项目目标:指导委员会应该详细制短期目标(1到6个月),中期目标(1到18个月)和长期目标(多于18个月),并且要求相应的产出。比如,一个一次呼叫解决率的增长应该由联络中心的类型来决定。指导委员会应该指定在何种领域,一次呼叫解决率可以提高绩线、客户满意度和职员满意度。
3.获取管理高层的支持:一个成功的一次呼叫解决率项目要求整个企业内部的变革。获得企业内部高层以及可能受到项目影响的同事的支持是成功的基础。
4.与职员交流:所有的职员都应该被告知关于这个项目。这是为了建立所有相关部门的支持和减轻利害关系。持续的沟通是必须的。
5.进行一个基线分析:在实施一次呼叫解决率项目前,先用手工计算分析当前绩效。这对于衡量整个项目的成功以及鉴定和奖励有突出绩效者是很必要的。
6.定义电话是否完成:以团队的形式一起工作,建立一个衡量一次呼叫解决率和电话咨询解决率是否完成的标准方法。检测这些标准来确定可以从所产生的结果中得到收益。
7.选择应用程序:定义联络中心内部和外部的所有顾客的功能型和技术性要求,来制定一次呼叫解决率应用选择进程。
8.执行应用程序:和IT以及其他相关的团队去实施一次呼叫解决率应用程序。
9.给报酬下定义:指导委员会应该将根据一次呼叫解决率的目标来建立一个新的报酬制度。一次呼叫解决率也应该与质量保障计划以及年度或半年度检讨挂钩。
10.训练职员:确保所有职员了解他们个人,团队和部门的目标。
11.建立长期的一次呼叫解决率项目团队:这个团队,应该包括联络中心的有关人士以及所有受影响的运作部门,负责跟进和执行是一次呼叫解决率这个项目所产生的结果。这个包括鉴定和完成所有必须的改革,如程序、系统、政策、训练系统、质量保障计划。
12.实施程序:分阶段实施,由一个示范性团队开始,并且根据示范性团队的绩效来进行调整。在这个成功的基础上将这个项目扩展到公司的不同团队。
一个一次呼叫解决率程序可以在没有应用程式的条件下完成。但是自动化确实必须的,以确保企业范围内的一致性及获取最大的得益。
一次呼叫解决率的效益
一个成功的一次呼叫解决率的效益不仅仅限于客服中心,还会在跨部门,不同领域得到收益。对于坐席员来说,一次呼叫解决率提供了一个公平和客观的方法来衡量绩效。这样提高了职员的保留率,而且减少了培训费用。对于经理和主管来说,一次呼叫解决率帮助他们减少了不得不接的投诉抱怨电话,这样他们可以花更多的时间来指导职员。而且还提供给他们必须的信息来鉴别和修理联络中心内部和外部的不足之处。而对于联络中心来说,一次呼叫解决率通过减少不必要的以及生气的电话抱怨来减少成本。这样,提高了客户体验,市场形象,并且提高客户忠诚度。
一次呼叫解决率为其他部门带来的利益也是庞大的。销售和市场部门来说,一次呼叫解决率提高了收入以及交叉销售的机会,而且也增强了品牌效益,提高了顾客保留率,并且扩大了满意和忠诚客户的数量,他们也更有可能把公司推荐给其他人。再加上其他运作上的支持和配合,一次呼叫解决率可以迅速的鉴别那些低效或产生负面影响的政策和程序,以帮助公司去为客户提供更卓越的客户体验。
对于一般企业,一次呼叫解决率通过减少费用、增加收入、减少客户流失,对财政有可计量的影响。它还是企业的一个战略区分器。同时直接给客户提供了许多好处。它快捷的鉴别,消除及解决咨询问题的各种障碍。它提高了企业和品牌的形象。它也让顾客更容易企业带来的新机会,加强两者的关系。
结论
顾客希望,期待他们的咨询在第一次电话联系中便被解决。如果没能被解决,顾客便会很失望,同时产生怨言。一次呼叫解决率在评估联络中心的绩效上是一个非常有用的指标,因为它不仅对客户至为重要,也能体现联络中心的绩效和表现,甚至深入到每个坐席员的层面上。联络中心有数百的关键绩效指标和许多报告,但令人惊讶的是,只有很小数量的绩效数据可以拿来应用。一次呼叫解决率与电话咨询解决率一起应用,给经理们提供了一个客观和直接的工具来鉴别、解决联络中心各阶层的绩效问题。不同行业,也可以发现一次呼叫解决率项目会带给他们显著的内部和外部的益处。
关于作者
Donna Fluss女士是DMG咨询公司的创始人及总裁,DMG咨询公司致力于为全球2000家公司及新兴公司提供以客户为中心 的经营策略、运营及技术咨询服务。Donna Fluss女士在联络中心和实时分析技巧方面富有远见卓识,是公认的行业权威之一。她有超过24年的实践经验,协助过全球逾2000家用户和供应商。她著有“The Real-Time Contact Center”, 高端行业的“2007 Speech Analytics Market Report ”和年度“Quality Management/Liability Recording Product and Market Report”。她的著作及专栏在全世界都有发行。
责编:admin
转载请注明来源:一次呼叫解决率有效提高联络中心的绩效
相关文章
- 呼叫中心人才梯队搭建的思考
- 呼叫中心薪酬管理到底该如何管?
- KPI在呼叫中心服务及管理中应用
- 最佳的电话营销方式是什么?
- 电话销售企业如何更好的控制销售成本
- 金融危机下的呼叫中心力减成本十招
- 绩效考核在呼叫中心管理中的应用实践
- 11185绩效管理体系的建立与实施相关性研究











