“服务蓝图”到“服务流程”
||2012-02-09
p>
p>
现状问题:
做服务离不开流程,不论是从事服务运营的,还是从事CRM!相信大多数从事服务业的同仁一定能够拿出一大堆的流程图,跟别人去解释某一个服务过程。但不论从宏观还是微观的角度去想,都会存在一些问题需要我们去解释和思考:
流程和流程之间是什么关系?
整个流程的体系是什么样的?特别是作为一个整体的服务过程,如何去表达一个服务流程的体系?
为什么需要这个流程?这个流程从何而来?
……………………
这些问题,相信是很多服务流程设计者存在的共鸣!这里向大家分享的是一种工具,可以有效地帮助我们来解释和解答这些问题,它就是服务运营管理中的服务蓝图(Service Blueprinting) 。
什么是服务蓝图:
服务过程往往是高度分离的,由一系列分散的活动组成;服务蓝图是一种图示法,为了使服务企业全面地了解服务的过程,把这个过程的每个部分按步骤地画出来的图。

80年代美国学者G.Ly等人将工业设计、决策学、后勤学和计算机图形学等学科的有关技术应用到服务设计方面,为服务蓝图法的发展做出了开创性的贡献。
如何设计服务蓝图:
首先,我们的服务流程设计导向是顾客,不是我们运营服务的自己,因此,服务蓝图先要清晰顾客的行为流程!顾客行为部分包括顾客在购买、消费和评价服务过程中的步骤、选择、行动和互动。这一部分紧紧围绕着顾客在采购、消费和评价服务过程中所采用的技术和评价准展开。 同时,如果需要也可以给每个顾客行为标识上服务地点!下面以一个图书馆进行举例:

然后再基于顾客的行为需求,开展向下设计一线前台(与顾客有直接接触)的前台服务行为,和支持这个前台服务行为的后台支持服务行为,甚至是管理行为的支持!
蓝图中的支持过程部分包括内部服务和支持服务人员履行的服务步骤和互动行为。这一部分覆盖了在传递服务过程中所发生的支持接触员工的各种内部服务、步骤和各种相互作用。

通过这个过程服务流程设计者可以很清楚地知道,哪些流程是自己需要的,哪些流程是多余的!这里只是标识下行为,每个行为之后可能就是一个流程图,通过服务蓝图工具,可以很清楚地整体地看到所有服务流程和管理流程之间的关系是什么样的,横向纵向形成流程体系!

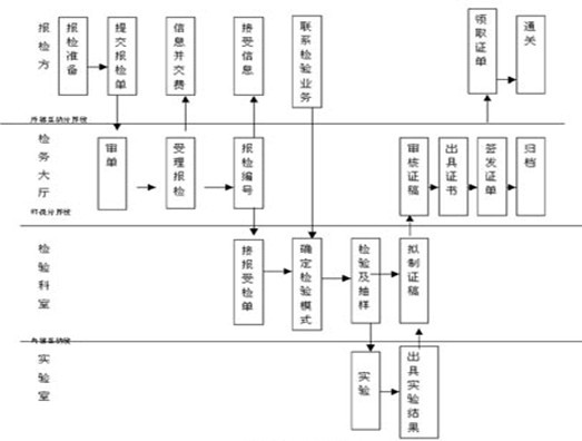
可能心细的读者,会发现,如果每个行为没有复杂的动作过程,就是一步动作,那么服务蓝图显示的信息直接就是跨职能的服务流程图信息!服务蓝图是设计服务流程的依据和思考过程!下面以海关检验为例:

服务蓝图的意义:
1.流程体系化、科学化
建议所有在服务行业中从事流程设计和控制管理的同仁都能使用服务蓝图,它是流程设计的依据,让我们的流程设计摆脱拍脑子的阶段,进入一种科学设计与科学管理的阶段。
同时,服务运营是一种体系化的过程,服务蓝图很好地向我们呈现了这份体系,一种协同的体系!

2.确保流程以顾客为导向
服务运营管理的过程,我们通常会对流程进行分类,谁是流程的主人!大家都会很熟悉地说“顾客为导向”去进行流程设计是服务运营的诉求。但在真正落实的时候,通常会有偏差!如何来让流程设计真得落实到顾客导向呢?

服务蓝图通过工具的方法,引导我们的流程走向顾客导向,这也是客户体验管理(CEM)的基本优化方法!
3.服务运营管理的关键点:
北欧航空公司在很多年前推出了不得MOT的服务管理理念。 “Moment of Truth关键时刻”,如果每一个MOT都是正面的,那么,你的客户就会更加忠诚,为你创造源源不断的利润了。 后来管理学界又针对MOT的管理,推出了MMOT(管理的关键时刻)!
这里不详细分享这两个概念,大家通过字面意思也能体会,服务运营管理这和流程设计者需要思考的是,我们的服务流程体系中,哪里是MOT和MMOT?哪些是我们流程中的关键流程?在单个的服务流程中很难识别,而在服务蓝图中,我们可以迅速地识别出MOT和MMOT,即作为服务运营者,需要关心的是这几个点的衔接和执行!

限文字表达只局限,服务蓝图作为一种工具,只有在使用的过程中你才能体会其给你的服务流程带去的作用和变化!服务蓝图,服务流程设计的地图!
转载请注明来源:“服务蓝图”到“服务流程”
相关文章
- 贝佐斯:客户体验和客户服务的区别
- 国家首个语义库标准——智能客服语义库标准启动
- “互联网+”时代下传统运营商客户服务的思考
- 浅析NPS在客户服务中的运用及思考
- 热线管理“星”同步,服务加“量”不加价
- 全渠道客服时代已经来临
- 国内汽车企业客户关系管理现状及研究
- 服务好最挑剔的用户才能提高竞争力











