来电原因分析帮助主动管理客服呼叫中心来电任务量
客户世界|钟巧红|2012-08-21
p>
p>
若将一个客服呼叫中心比作来料加工的工厂,那么客户来电就是生产的任务量,合格的产出结果就是客户的来电解决率达到既定的服务品质指标。
而所有参与话务处理的人工/自助平台都是这个工厂用于完成任务的生产资源投入,任务量越高,对应耗费的生产资源就越大,其中尤以座席人力资源的投入最为昂贵。
因此,观察、分析、预测话务量对于呼叫中心来说都是为了确保作业资源与生产任务量的适度匹配以实现高绩效运营目标,而找到有效方法控制或降低来电任务量、特别是降低需要人工作业处理的任务量,就成为我们的努力方向。
对“如何主动管理客户来电任务量”这一问题进行再分解,进一步思考:
客户为什么打电话来?是否所有客户来电都不可避免?
步骤Ⅰ:追根溯源,了解客户需求。
针对不同的客户来电需求如何归纳策划业务内容?
步骤Ⅱ:将来电进行正确归类,确保来电原因被准确记录并加以分析。
怎样为每一个业务内容设置适当的处理流程?
步骤Ⅲ:为客户来电提供最优解决路径。
怎样确保服务质量以避免因服务不当造成的多次反复来电?
步骤Ⅳ:提高服务质量,降低客户多次反复来电。
如何确保任务与资源的持续优化配置?
步骤Ⅴ:追踪效果,持续改进。
用一个图表来展示这一工作思路:

下面我们就着手对来电原因进行筛查、细分,找到客服需求发生的根源,并有针对性地制订主动管理措施。
此外重视对来电原因的洞察,还可支持其他的CRM应用,对于提升企业整体客户关系管理能力、实现“服务创造价值”的目标有着非常积极的重要意义。
分析来电原因的工作较为繁琐,简要归纳为如下具体任务:

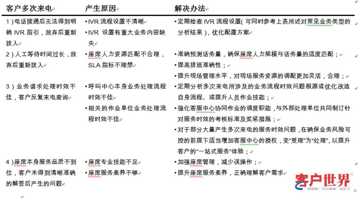
除了以上来电原因,还有一部分来电对增大话务处理任务量的负面影响也不容忽视,那就是同一客户在短时间内的多次反复来电。部分重复来电还会导致话务量虚高并产生业务阻塞,极大地影响运营指标。
除了因客户自身理解或疏忽而导致的反复来电外,主要的多次来电产生的原因以及解决措施简单列表如下:

综上,我们可以在若干来电原因的洞察结果应用中寻找到可用于帮助主动管理客户来电任务量的具体举措,简要罗列如下:
①长期重视来电原因记录与分析管理;
②指导前台业务部门完善对客户的业务信息传递,减少不必要的咨询来电;
③优化IVR配置:准确指引客户进入最佳服务路径、前置常见业务需求的语音提示;
④尽量引导相关业务进入自助服务渠道,减少人工处理任务量;
⑤优化主要常见的人工处理业务的流程效率和服务品质;
⑥强化客服中心协同作业的调度职能,制订严格规范确保协同作业处理时效;
⑦适当增加客服中心业务处理授权,减少多部门协同作业;
⑧确保SLA稳定:准确预测话务量,加强排班与现场管理;
⑨提升座席操作技能,提高一次解决成功率。
本文刊载于《客户世界》2012年6月刊;作者为香港金点管理咨询有限公司董事。
转载请注明来源:来电原因分析帮助主动管理客服呼叫中心来电任务量
相关文章
- 重复来电指标在呼叫中心的计算和应用
- 结合呼叫中心运营实例探讨通话均长结构化管理
- 呼叫中心首次呼叫解决率的测量
- 高端服务组持线时长的思考
- 基于数据分析的呼叫中心流程改善
- 最小方差管理法在呼叫中心指标管理中的应用
- 客服中心指标关注重点的研究
- 小指标 大作为











