浅谈呼叫中心热线的一体化运营
客户世界|陈军雄 孙小波|2012-12-28
p>
p>
某次和同为服务行业的一位朋友聊天,在具体探讨10086呼叫中心工作职责和运营模式时他突然问我:“你觉得呼叫中心运营的精髓是什么?你能用一张A4纸简要勾勒出呼叫中心的运营概况吗?”虽然日常工作中会有一些思考和总结,但对这两个问题却不太好回答……
一、呼叫中心的运营轮廓
记得最早看袁道唯博士的《呼叫中心的视野和格局》,对于“呼叫中心这个行业既是技术密集型也是劳动密集型、客服代表既是蓝领也是白领”的描述觉得新奇有趣,随后第一次尝试将呼叫中心行业选址、厂房和系统建设、容灾备份应急、人员招聘和培训、薪酬绩效考核、业务流程规划设计、现场生产支撑监控、质量管理提升等串联起来思考,发现原来呼叫中心是一个如此体系化的存在,当时就萌动了抽象提炼呼叫中心运营轮廓的想法。
以广东移动客服(江门)中心热线运营为例,前端大致包括人员招聘、班前班后会信息传达、业务上挂更新、营销案产品上线前品测管控、短信群发和电子渠道外呼客户接触管控等;中端大致包括资源管理、排班管理、现场运营管理、业务流程和服务口径实时更新、运营策略配套、在线关怀和营销等;后端大致包括投诉闭环处理、服务质量分析和专项提升、服务效能监控提升、不满客户回访修复、客户信息收集和客户声音传递、人员关怀和班组文化建设等。
据此进一步细化,以人员、系统和流程金三角为纵向维度,以热线来电前、中、后为横向维度,尝试勾勒呼叫中心热线运营的基本轮廓——九宫模型,列举部分关键要点如下(见表1)。


二、呼叫中心热线一体化运营
在有限的资源前提下如何最大限度发挥自身的运营效益?本着集成高效的原则,广东移动客户服务(江门)中心自2009年以来持续开展一体化运营,主要包括一体化运营语言、一体化运营规范、一体化运营执行三大模块。现简要介绍如下:
(一)一体化运营语言
有人曾说MBA最大的作用在于“统一了基本的商业沟通语言”,降低了沟通成本,统一了思维共识。在日常运营生产中很深的一种感受是要一套实用统一的运营语言对提运营效益作用很大,因此要不断摸索沉淀“一套实用的统一运营语言”,通过标准化指标语言统一大家的运营思维和意识,通过统一的指标语言衡量运营效益的高低好坏,做到“指标有分解、人人有看守”,进而通过统一指标语言提升整体运营能力。下面介绍我们的热线和投诉关键实用指标语言。
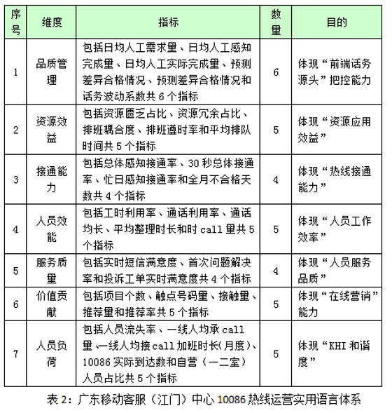
1、10086热线运营语言
参考许乃威老师呼叫中心关键运营指标,结合公司内部实际生产运营需要,我们提炼出评价运营效益的7大类合计34项指标,给出具体的名称、统计口径和内涵,设定优秀值、达标值和预警值,分解至具体科室具体人员,每旬更新通报,让中心全体成员都能“对中心运营状况一目了然”,凸显“优秀值”运营亮点,定位“预警值”短板所在,提醒相关负责人员及时查证、对应优改,目前已成为常态化运营工具之一,成为前后台生产运营的重要支撑(见表2)。

2、投诉运营语言
梳理出投诉管控4大类合计23项主要指标,从源头投诉总量把控、处理效率、质量管控和人员管理四大维度开展精细化运营(见表3)。

(二)一体化运营规范
在人员、系统、流程三架马车中,个人觉得系统是硬件基础、是支撑呼叫中心运营大厦的“地基”,流程是软件载体、是决定大厦外形轮廓的“图纸”,人员是核心根本、是决定大厦质量的关键所在。
三者的重要性都不言而喻,实际运营中我们日益感觉到“构建统一运营规范”的重要性和必要性,2009年开始着手搭建《10086热线运营策略库》,按照“人员、系统、流程”纵向维度、通话前中后横向维度,目前已涵盖43项主要运营策略,如系统主要参数配置、突发话务服务保障、重大事件服务保障策略、忙日三级保障机制、离线预约策略、在线服务营销策略、专席配合、三级话务支撑协同等,中心各级人员据此开展日常运营管控。
【示例】重大预警应对规范

(三)一体化运营执行
有了统一的运营指标语言和统一的运营管理规范,接下来最重要的就是“赢在执行力”,为此我们从组织架构、运营机制和SOP流程三方面打造“中心一体化运营能力”。
1、组织架构
在中心现有热线运营线条组织架构基础上创新搭建“中心业务管理团队”和“中心运营管理团队”两个虚拟项目团队,业务团队负责业务知识的上挂更新和信息传达、运营团队负责话务技能配置、排班和现场监控支撑。打造“一体化组织运营架构”,中心领导层下达指示,业务室统筹运营,业务团队和虚拟团队分专业线条对应负责中心“业务管理”和“运营管理”,话务一室和二室负责生产落地、综援和质量室负责监控支撑。

2、运营例会
由中心分管副总每月组织,各专业科室围绕各自运营重点专题汇报,对于涉及中心层面需协调的问题由分管领导现场决策协调,制作“问题跟进表”,责任到人、闭环跟进,下起一体化运营例会闭环检测,确保改善措施100%得以落地执行。
3、SOP流程手册
参考KFC连锁经营、标准化作业模式,本着“流水线作业”指导原则,2009年以来江门中心持续推行SOP标准化作业管控模式,截至当前共完成SOP206个,涵盖中心各个线条工作,如信息安全方面(客服系统工号处理、信息安全管理)、业务管理方面(业务置疑、短信群发、扩展号管理、知识库管理等)、渠道管理方面(电子渠道功能测试、电子渠道信息发布)、数据管理方面(常用运营数据提取规范)、现场管理方面(NGCC签出签入操作规范、现场人力资源调度)、质量管理方面(投诉工单质检、质检员业务拨测)、投诉管理方面(投诉催办、重大投诉管理)、人力管理方面(待岗培训、绩效考核)、综合管理方面(预算管理、创新管理)等。
SOP让我们做到80%的通话均控制在标准范围内,接下来只需解决20%的超长、超短通话,整个CallCenter就像一个流水作业线,大大提升中心一体化运营效益!
【案例】一通10086来电SOP流程
三、小结和思考
对于朋友提的两个问题,写到这里依然没有“靠谱”的答案。关于“呼叫中心运营精髓”这个问题,见仁见智,个人觉得也许是人员、系统和流程的最佳匹配,使得资源投入产出效益最大化,核心在于持续追求精细化运营,围绕呼叫中心老生常谈的排班管理等若干关键问题不断地总结沉淀、不断地思考创新、不断地探索践行,在闭环评估中螺旋提升呼叫中心一体化运营能力。关于“一张A4纸勾勒呼叫中心运营框架”的问题,本文尝试从九宫模型角度给与阐述,相信业内专家同行会有更权威、更有启发性的思考,也相信类似的抽象提炼和思辨探讨会有益于行业理论和运营实践的协同提升。
1、本文主要观点
(1)呼叫中心运营轮廓:结合日常运营生产实际,尝试以人员、系统、流程为纵向维度,以客户来电前、中、后为横向维度,构建“九宫模型”。据此可以从热线九宫模型延伸探讨投诉处理的九宫模型、质量管理的九宫模型、在线营销的九宫模型等,做到中心不同线条间相互启发、共同提升。
(2)何为一体化运营?
我们觉得一体化运营本质是精细化运营,在实际操作层面可以考虑从以下三方面提升。
一体化指标语言:统一中心运营语言,最大限度降低沟通成本、提升运营协同效益。
一体化运营策略:构建中心运营策略库,明确应用情境流程,充分授权生产一线,最大限度发挥运营策略的效益。
一体化执行力:需在组织架构和运营机制层面给予充分保障,打造“热线运营流水线”,结合SOP流程等追寻“不同的岗位环节、以最佳适配方式、开展标准化作业生产”。
2、几点思考
(1)呼叫中心精细化运营:是一个永无止境的循环提升过程,是处于不同发展阶段的呼叫中心不断提升自身运营能力的“内动力”。
(2)系统支撑是关键:在人员、系统和流程金三角中借助系统优化升级提升整体运营能力相对成本最低, 可以尝试加大ERP、CRM、排班系统等的生产应用。
(3)一体化运营之路:一体化运营不仅仅是SOP和运营策略库的标准统一,更多的是“思维意识的统一”、是“文化观念的统一”,从这个角度看,一体化运营之路还很漫长。
陈军雄为广东移动客户服务(江门)中心总经理,孙小波为广东移动客户服务(江门)中心综援室经理。
转载请注明来源:浅谈呼叫中心热线的一体化运营
相关文章
- ATC督导培训模式在呼叫中心的运用
- 传递客服好声音,电话服务有技巧
- 心理咨询治疗方法在员工辅导及情绪管理中的运用
- 智造体验:客服中心服务管理模式探讨
- 商业银行后台中心数据管理工作的三个阶段
- 学得好,也要考得好
- 从服务视角看APP的体验设计
- 从几个细节看服务的体验交互










