关于投诉服务营销的初步探索
客户世界|陈军雄 贺继刚 孙小波|2013-07-19
p>
p>
伴随着呼叫中心价值转型,我们欣喜地看到国内越来越多的呼叫中心全面加强CRM客户关系管理并积极开展在线服务营销尝试,呼叫中心大数据挖掘、全方位客户关系管理和核心渠道价值地位正日益凸显,在呼入服务营销价值得到业内广泛认可的同时,笔者试图通过本文探讨投诉情境下服务营销工作是否可行。
一、什么是投诉服务营销
笔者认为投诉服务营销就是充分依托投诉沟通情境,在做好投诉服务、赢得客户认可信任的同时主动提供额外服务、积极开展在线营销,以期提升客户感知满意的一种附加做法。
分拆来理解三个关键词。“投诉”指客户对产品服务存在某些不满而向有关公司提出的一种诉求和表达,根据投诉冰山理论,100个客户中只有8个客户会主动向公司提出不满诉求,这部分客户是“活跃客户”,是促进公司业务优改的“有力力量”。也有研究表明愿意投诉的客户忠诚度相对较高,因为他们仍愿意花费时间和你沟通、给你提供补救的机会,真正给企业带来巨大损失的是感到不满却不投诉而直接放弃后续使用的客户。再来看下“服务”,在投诉服务营销词组中服务的内涵是投诉处理环节本身加上额外的关怀,即在做好基础投诉处理工作基础上换位思考,发挥投诉专家顾问优势,向客户提供额外产品业务消费建议和关怀,让客户收获“意外惊喜”的服务举动。最后来看下“营销”,营销在投诉和服务之后,其定位在于有效完成投诉服务工作后根据情境顺手向客户推荐合适产品,成功关键与否在于营销的产品是否“贴切实用”,因此投诉服务营销的内涵是服务,最终目的并非是为了营销,服务和营销的最终目的都是为了有效提升客户感知。
二、为何要做投诉服务营销
1、我们无法消除客户投诉不满,但可以尽可能降低不满乃至创造新的满意点。随着市场竞争加剧和客户维权意识日益增强,可以说客户投诉越来越多,近年来央视315晚会越来越受关注,“天天315”的观念正广泛传播,如何有效处理投诉是企业面临的重要课题。针对投诉客户6种心理——发泄、寻求尊重、期待补救、寻求认同、渴望表现和为了报复,当前业内投诉处理一般主要有6个步骤——鼓励发泄、道歉感谢客户、提问了解问题所在、承担责任提出解决方案、邀请客户反馈建议、提供后续跟踪服务。在投诉生产实践中有效应用以上6大步骤,我们发现多数投诉客户都能接受沟通协调结果,但因投诉问题产生的“不良印象”却也一直延续存在着,直接影响着客户对企业的整体评价和后续消费。我们发现对客户投诉的问题点即便及时补救修复了,客户更多感受到的是“这个企业的服务做得不错”(如海尔一直倡导的服务领先战略),但对产品自身存在问题还是“感觉不太好”;如果客户投诉后的处理无法达到客户期望,则很容易出现“感觉变差”甚至引发恶性投诉等。因此在点对点和客户沟通处理投诉问题时期望彻底消除客户本次投诉感知不满是不可能的,我们能做的只是尽力做好后续投诉服务补救,尽可能防止“客户投诉的不满进一步恶化”,同时如能提供额外的服务营销、创造“新的客户感知满意点”,则对提升投诉客户忠诚度和后续消费价值是极其有意义的。
2、相对在线服务营销,投诉服务营销投产比更高。传统的在线服务营销,受限被动话务涌入缺乏详细资料了解,在100秒左右在线通话时长限制下一般的服务营销只能花费10~20秒,有点“蜻蜓点水无法深入”的遗憾,而投诉服务营销根植于现有投诉处理工作本身,真正影响投诉一线工作效率的是客户投诉问题的查证定位、是外呼联系客户能否顺利接通而不用浪费时间多次致电,反而用来外呼和客户交流的时间并非影响投诉效能的关键因素,因此在大量查证了解客户诉求基础上在10分钟左右的外呼投诉处理时间后多花费1~2分钟向客户深入开展服务营销,客户感知往往“更为深刻”,边际效益更高,因此投诉服务营销的投产比相对被动在线服务营销往往更高。
3、投诉一线人员服务营销潜质巨大。相对呼入一线工作人员,一般负责投诉处理的人员其专业知识、对客户沟通谈判能力等会更高一点,和客户沟通的经验也更丰富一些。在日常投诉处理工作中为了有效解决客户问题、尽可能提升客户感知满意,投诉处理人员本身也会结合不同客户的心理特征和投诉诉求而自行灵活开展一些客户关怀和业务推荐建议等措施,因此如能提供系统流程激励等配套措施来鼓励投诉一线加大投诉服务关怀和营销力度,则可预期潜在空间巨大。
三、如何开展投诉服务营销
实际推行中,我们将投诉服务营销工作大致划为三大阶段。
1、第一阶段:投诉在线关怀。
在现有投诉处理环节中增加服务关怀环节,一般可放在投诉处理第5步、第6步这里,具体关怀内容需依据不同行业业务特征而定,下文举几个通信行业案例论述。
【案例1:超流量服务关怀提醒】客户投诉手机上网超出套餐流量产生高额收费,投诉处理人员除了查证原因向客户解释外可额外提醒客户使用手机上网在线观看视频流量消耗较大,需要特别留意,最好能安装流量提醒软件,同时收到本月套餐内流量不足通知后如预判后续还会使用较多流量,则可考虑及时申请开通“流量叠加包套餐”,5元GPRS叠加包套餐含有100M流量,如不开通则超出流量为1M/1元,相对后者更为划算。
【案例2:智能终端使用提醒】对于投诉问题和智能终端设置不当有关的客户,在向客户解释原因时可结合客户对智能终端熟悉程度,对希望给一些具体设置建议的潜在意愿客户可提醒智能终端使用时的一些注意事项,如关闭后台不常使用的业务以省电省流量,又如出国漫游记得关闭上网功能以免产生超额漫游费用,还比如安装正版杀毒软件随时查杀病毒保护手机等。
【案例3:业务使用关怀】某客户投诉春节期间返回外省老家手机扣了很多话费,投诉人员在正常解释处理后发挥业务专家优势,额外提醒客户后续较长时间出差或回老家可提前申请开通“两城一家”业务,则可在异地享受本地拨打资费标准,非常划算。很多时候客户有很多潜在需求,对于熟悉公司业务的投诉处理人员而言换位思考、替客户着想、多说一句关怀的话,传递的是温暖,收获的是满意!
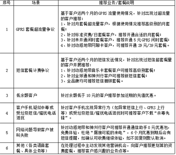
2、第二阶段:投诉机遇营销。
在做好投诉服务关怀的基础上结合具体的投诉情境,在有效解决本次投诉问题基础上为避免以后出现类似投诉问题而积极开展一些业务营销推荐,以下列出部分情境。

3、第三阶段:跳出投诉开展服务营销。
第一第二阶段均是依托客户投诉问题点,在对应业务情境下针对性开展在线关怀和机会营销,范围有限,如资源充足、投诉处理人员经验技巧到位,则可尝试跳出投诉情境本身,以“专家业务顾问”身份参考呼入客服代表和电话外呼营销人员业务模式,在有效解决客户投诉问题基础上向有兴趣的客户推荐和本次投诉无关的其它业务,创造新的客户感知满意点。
四、成效和困难
1、探索成效:统计近一个月数据,发现开展投诉服务营销的客户短信回复的投诉解决率较未开展的客户高出3.2%,同时针对250位被开展投诉服务营销的客户进行电话外呼回访,87%的客户感到“很满意”,表示“有些意外惊喜、希望能多开展类似工作、能多站在客户角度、多替客户着想”。此外随机访谈部分投诉一线客服代表,大家都表示多说几句关怀提醒的话、有合适的业务顺便推荐提示下并不会很影响工作效率,反而明显感觉有助于客户满意提升。具体的成效仍有待持续考证,初期探索效果基本证明了该项工作的可行性。
2、存在困难:在实际操作时主要有以下几点困难。
(1)系统支撑:需要有详尽的投诉标签库,对于部分敏感客户应避免开展机遇营销,侧重开展在线关怀。此外还需开发配套的支撑系统,提示客户资费业务偏好,支撑投诉处理人员在线录入结果,有相关报表支撑后续成效匹配等。
(2)配套激励:为鼓励投诉一线积极开展投诉服务营销,应配套对应的弹性激励政策。
(3)灵活政策:投诉处理不同于一线被动话务承接需要足够的灵活政策支撑,需要公司后台专业部门及时有力的支撑援助,为确保投诉服务营销效益,最好能搭建信息流,实现后台专业部门“快速协同”且提供“足够的灵活政策支撑”,而不只是让一线投诉处理人员“完全凭技巧去关怀营销”。
五、小结和展望
在呼叫中心呼入服务营销工作如火如荼之际,本文尝试探讨“投诉服务营销”是否可行这个话题。笔者认为投诉服务营销的精髓在于服务、核心在于提升客户满意度、内涵是服务关怀中的无形营销,从这个角度看,投诉服务营销工作完全可行。具体介绍了投诉在线关怀、投诉机遇营销和跳出投诉做服务营销三大阶段,描绘了一些具体的情景案例。
展望未来,在以下几方面仍有较大探索空间。一是CRM等信息化支撑系统的广泛融入和支撑运用,如能形成全公司共用的客户关系管理系统,则可清晰洞察该客户消费属性特征、渠道偏好特征、历史投诉记录等,势必大大提升精确服务营销能力。二是从单纯投诉服务营销走向“客户接触全流程服务营销”,前端对接呼入热线服务营销、后端对接实体营业厅服务沟通,真正发挥多渠道协同优势效益,提升效益。三是弹性激励模式,最有效的激励措施是将工作过程具体量化并直接和绩效结果相挂钩,有效的弹性激励配套政策是保障投诉服务营销持续发展的根本。
本文刊载于《客户世界》2013年6月刊;作者单位为广东移动客户服务(江门)中心。
转载请注明来源:关于投诉服务营销的初步探索
相关文章
- ATC督导培训模式在呼叫中心的运用
- 传递客服好声音,电话服务有技巧
- 心理咨询治疗方法在员工辅导及情绪管理中的运用
- 智造体验:客服中心服务管理模式探讨
- 商业银行后台中心数据管理工作的三个阶段
- 学得好,也要考得好
- 从服务视角看APP的体验设计
- 从几个细节看服务的体验交互










