广通云呼叫中心 医疗行业解决方案
|华铁广通 |2013-09-02
p>
p>
行业现状
随着数字化经济铺天盖地的引入,以及我国市场经济和医疗制度改革的深入发展,外资医院、合资医院和民营医院日益繁多,医疗行业的竞争急速加剧。医护人员与患者间也不再是单纯的治疗与被治疗关系,服务行业的特性逐渐显现。医院的服务模式也逐渐从"以疾病为中心"向"以病人为中心"转移。由于医疗行业的客户是患者,医疗行业比任意一个行业都需要提高客户满意度。患者希望得到最佳质量的护理和服务,因为他们的生命就掌握在服务提供者的手里,所以他们提出要求的苛刻程度超过其他任何客户。如何更好的满足患者的要求,提高患者的满意度,是从事医疗行业的所有管理人员应该思考的问题。
解决方案

咨询预约管理
患者可以随时通过电话、短消息、邮件等多种方式跟医院进行沟通,大大拉近了医院跟用户的距离;系统提供用户电话号码的识别功能,这种人性化的服务,使得患者一旦接通电话,系统就能认出用户是谁,使用户倍感情切。并且弹出患者以前的门诊消费记录、住院消费记录,手术记录及咨询记录等,配合系统知识库的管理可以更标准化的进行互动解答服务,当患者进行专家咨询时,就不必从头到尾向专家解释自己的病因、病史。可节省医院宝贵的专家资源。通过服务咨询来记录我们每一个来咨询的患者全面信息,可以更好的把握这些患者,为医院创造更高的效益。
电话录音管理
实时监听通话、查询录音等,对客服人员的咨询解答工作能力、服务质量能够做到有效的监控管理,方便针对客户需求做出满意的服务。客服人员可以经常回放与客户的对话,减少与客户的沟通障碍,从而减少客户的流失率、大大提高就诊的转换率。同时,管理人员也可以通过收听客服人员的通话录音,来了解客服人员的工作情况,为绩效考核提供量化依据。
患者信息管理
对通过电话、现场到医院等方式咨询的患者信息进行智能化管理,提供多方位的患者详细信息收集。包括患者姓名、电话、住址、出生日期、家庭状况、疾病状况、信息来源等等,将患者的详细档案录入到系统中,为每一位患者建立健康档案,可以在患者进行医疗求助的第一时间内查看其所有详细信息,更好的对其进行个性化一对一服务。在客户服务中最大限度的提高客户服务的质量和效率。
统计报表管理
医院每个月要花费很多广告营销费用,在很多媒体做广告、参与很多市场活动,哪个媒体效果更好?哪个市场活动对医院有作用?反馈的结果通过报表展示出来,可以很清晰地看到究竟何种媒体对医院的影响力最大,从而可以规划未来的广告投放方向,调整策略,更好地分配市场导向,为医院的宣传找准定位,调节各种媒体宣传的力度,来达到事半功倍的效果。
服务回访管理
整个系统支持临时回访、批量回访(可对一个分类患者进行集中回访,比如针对某一病种的所有患者或某医生的所有患者进行一次集中回访,了解医院的医疗质量和患者的满意度),了解患者、治疗效果、服务评价、建议投诉等信息。
应用价值
1、智能语音导航提供自助服务和相关信息查询
Ø 患者拨打客服电话后可通过自动语音提示获取自助服务,节省时间、提高效率;
Ø 自动语音导航可提供医院地理位置、附近交通等信息查询,还可进行医院最新动态、医院科室介绍、主治医生介绍及相关专家出诊时间查询,这样大大降低了人工成本,实现医院服务半自动化;
2、患者投诉及建议途径
Ø 患者通过呼叫中心可进行电话将投诉或将建议反馈给医院客服人员,自动录音功能有利于保障患者利益;
Ø 沟通的畅通性保证了患者投诉的及时解决,有助于提高医院的服务质量和患者满意度;
3、人工服务提供业务咨询及业务受理
Ø 患者可拨打客服热线咨询医院科室概况、医疗实力、出诊专家等具体信息,保证信息的准确性和及时性,方便患者了解医院情况,作出选择;
Ø 通过人工座席受理患者所申办的各类业务,包括床位预订、专家门诊预约、医疗纠纷及事故处理、患者投诉、建议反馈、项目合作等;
4、信息共享提高服务速度和质量
Ø 患者信息被记录在系统中,患者二次来电系统电弹屏功能可以使医护人员第一时间获知来电患者的背景资料,迅速了解其病史、就医记录等;
Ø 在患者复诊和出院时,系统可助医院掌握患者背景资料有利于加快相关手续的办理,缩短时间;
5、对患者进行关怀和主动服务
Ø 提供客户行为分析,如地域、病史、沟通记录等;
Ø 服务人员通过外拨、短信群发等方式,实现对患者的主动服务和关怀,这样可提高医院服务水平,增加患者对医院的信任,形成医院的持续经营;
Ø 具体包括节假日就诊优惠活动通告、患者定期复查提示、患者病愈祝福短信、患者满意度调查、患者回访活动等;
下面介绍一下广通云呼叫中心系统:
广通云呼叫中心是基于SAAS软件服务平台而搭建的呼叫中心系统,系统有着建设周期短、投入少、风险低、部署灵活、系统容量伸缩性强、运营维护成本低等众多特点;无论是电话营销中心、客户服务中心,企业只需按需租用服务,便可建立一套功能全面、稳定、可靠、座席可分布全国各地,全国呼叫接入的呼叫中心系统。

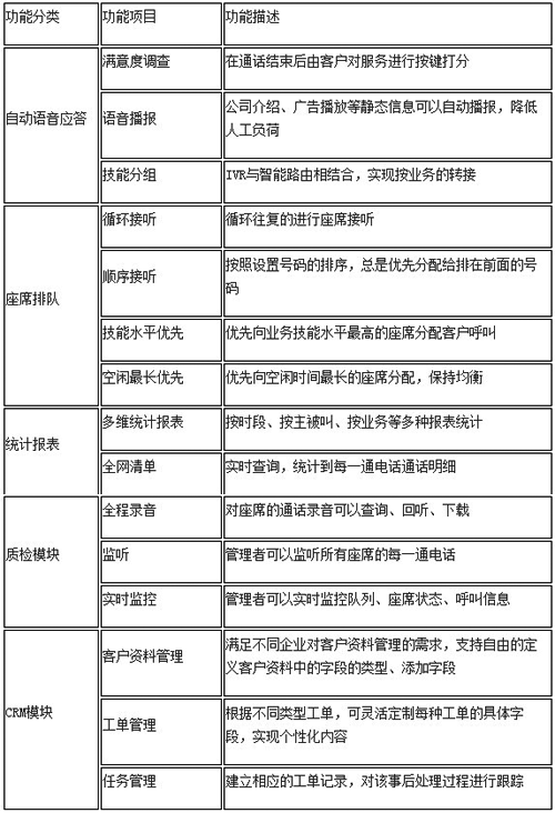
广通云呼叫中心典型功能

产品优势
与传统呼叫中心建设难、维护难、变化难、一次性投入大,总体投入成本高形成了明显差异,华铁广通托管型呼叫中心的优势如下:
建设方案对比

全托管服务,一站式解决
广通云呼叫中心服务采用全托管模式,企业不需要投资呼叫中心设备,大大减少了企业的资金投入,降低运营成本,即可享受专业呼叫中心服务;
强大的软件自定义功能
广通云呼叫中心系统采用SaaS软件平台,具有强大的权限自定义、字段自定义、表单自定义等功能,能够满足各种不同类型企业的信息化管理需求,将呼叫中心、短信、传真、企业邮箱、手机等通讯工具,与企业的信息化管理进行了无缝集成,使企业快速便捷的使用通讯与管理一体化信息工具,是全国首创的企业级通讯、管理一体化信息工具软件。此外,各种常用通信手段,都能与广通云呼叫中心系统进行集成。
随需而变,成本可控
广通云呼叫中心系统不受时间和地域限制,客户来电可智能路由到空闲坐席,客服人员可以在国内任何地点为客户服务。并实现了呼叫中心座席随业务需求而随时增减,灵活调配,避免因业务量无法预估而造成的企业资源浪费。
7*24小时电信级不间断服务
华铁广通在呼叫中心行业精耕细作多年,一直致力基于云服务模式的呼叫中心行业华铁广通整合了呼叫资源管理、企业信息化管理、电信资源管理、日常维护服务等多项服务,形成了一套较为完善的运维保障机制,围绕“服务第一,客户第一”的发展宗旨,通过自身客户服务体系与运维保障体系科学的管理机制,企业用户方便、及时的得到各项售后服务。
(企业名片:北京华铁广通电信技术公司(官网 www.sinotele.com.cn)是一家致力于推动中国中小企业融合通信信息化发展的创新型科技公司,拥有全国规模最大、运营时间最长、在网用户最多的“广通云”企业通信信息化智能运营服务平台,是呼叫中心托管云运营模式的缔造者,云计算运营服务的领航者。公司自2005年成立以来,已成功的为数万家企业提供了包括企业通信服务、企业客服中心、企业联络中心、客户信息管理中心等高品质的信息化产品解决方案,并以覆盖全国的“广通云”智能通信云运营服务平台为依托,秉承和推动其“OURS”运营理念和运营服务标准,为上百个行业,千余子行业的数万家企业提供着基于云架构的通信信息化产品和综合运营服务。)
转载请注明来源:广通云呼叫中心 医疗行业解决方案
相关文章
- 广通云呼叫中心服务奇瑞重工
- 华铁广通牵手土豆网 借助广通云呼叫中心加强管理
- 云呼叫中心力助家装行业 华铁广通牵手闼闼木门
- “统一企业”签约华铁广通 云呼叫大服务
- “长江商学院”启用云呼叫中心系统提升服务响应
- 康宝电器签约华铁广通 助力全面实现信息化管理
- 五羊本田签约华铁广通 助力全面实现信息化管理
- 建设优秀的服务体系,提升企业核心竞争力











