精益六西格玛的改善案例(一)
客户世界|周逸松|2014-05-12
精益六西格玛的改善案例(一)
呼叫中心的六西格玛管理专栏13
作者:周逸松 | 来源:客户世界 | 2014-05-12
p>
p>
案例背景:某技术支持型的呼叫中心首次来电解决率(First Call Resolution FCR)持续较低,最近三个月的平均水平为85%,现在希望用三个月的时间将这个指标提升到87%以上。
根据项目要求时间和资源投入,该项目界定为黄带。
1 Define界定问题
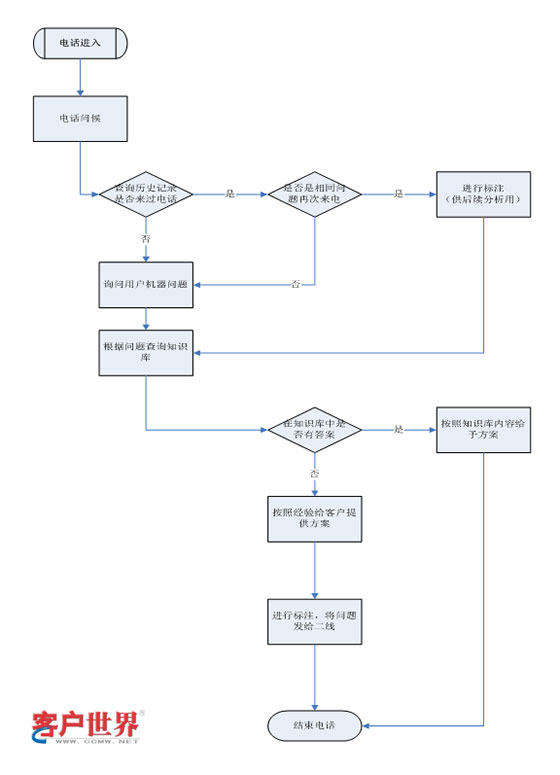
因为FCR的指标是首次来电解决率,所以流程范围可以界定为该中心的技术咨询流程(非事务性),根据这个范围,绘制咨询流程的细化流程图如图1:

图1技术支持咨询流程图(细化流程)
上述的流程图描述得比较详尽,对于客户电话接入后问题咨询,CSR应该首先进行问题确认,如果之前曾有过同类问题,则应该在信息记录中进行标注,这样做的目的是为了能将重复来电的问题进行归类,此后流程要求CSR应该查询知识库进行回答,如果确认知识库中没有该问题答案,才能根据自己的经验进行方案提供,但是也需要进行标注,发给二线也就是后台支持人员进行知识库内容的添加。从流程设计上看,基本上可以满足将重复问题筛选出来的目的。
2 测量与分析
实际流程执行的情况可以在现场听取录音或远程监控的方式来获取。通过听取大约20个电话,项目责任人发现现场CSR执行情况不是很一致。图2是流程审核表,可以用于固定周期的流程审核或日常发现流程执行的问题。

图2 流程审核结果
发现的问题汇总如下:
对于知识库中没有答案,服务代表按照流程应该凭经验给用户方案。这就使提供的方案没有可靠的依据,是产生再次来电的隐患。
某些CSR不是所有电话都查询知识库,为了追求高话量,很多时候不查询而直接提供答案。
对于在线解决不了的问题,升级流程不够明晰,员工不清楚何种情况才能升级。
结合数据分析,查看三个月之内员工的FCR数据分布,用频数图绘制(如图3),FCR均值为85.1%,而目标值为87%,需要将均值提升两个百分点,最高的柱子在83.6%-85%之间,说明大部分的员工都无法达到87%的目标值,标准差为3.3%,不是差异很大,属于集中分布,但不能达到目标要求的情况,所以流程问题比员工问题更突出。

图3 首次来电解决率(FCR)的频数图(员工层)
下一步将所有咨询记录导出,根据信息记录中的问题分类,将所有导致重复来电的原因进行统计,可以得到一张佩瑞多图(如图4)。

图4 不能一次解决的问题分类
从佩瑞多图中可以看出,驱动、病毒和硬件问题是导致重复来电最多的三个因素,根据二八原则,这三个因素是我们分析的重点,我们可以将每一个大的因素再分解成细项因素,以驱动问题为例(驱动问题占比达到37%),将原因再细分,可以了解是哪些设备的驱动导致了驱动安装的重复来电,再绘制佩瑞多图如图5。

图5 驱动分类细化
可以看出声卡、打印机和MODEM的驱动安装累计占比超过80%,可以将这三种设备驱动安装作为重点改善方向。当然对于病毒和硬件问题也可以进行这样的细化分析。但是如果驱动问题的前面三个细项得到了改善,对于总体重复来电的贡献率可以达到30%左右,也就可以提升重复来电率4.5个百分点(这个数据是以重复来电的缺陷率乘以贡献率得出,也就重复来电的缺陷率为15%,这其中有30%是由驱动问题的前三项也就是声卡、打印机和MODEM导致,两者相乘即为4.5%),如果这项得到改善,就可以达到87%的项目目标。所以这个黄带项目可以只改善驱动这一项。
3 改善方案的制定
改善方案从流程层面和个体层面来制定:
a) 流程层面的改善:
(1) 流程中针对服务知识库中查询不到的问题比例占到20%,应升级高级工程师处理。修改原流程,增加《未解决问题升级流程》,对于在线判断并未解决的问题,由CSR填写升级单,由二线工程师回复电话解决。并将问题总结后写入知识库。
(2) 知识库中对声卡、打印机和MODEM驱动安装的不同机型进行分类细分;安排员工集中培训并实操测试。
b) 流程执行的严格要求。
服务代表提供方案前务必查询知识库核实,以保证方案的准确性。
c) 大偏差CSR的管理(首次来电解决率低于84%的员工)。
(1) 对大偏差的服务代表进行驱动程序、声卡驱动等首次解决率比较低的问题进行强化培训。
(2) 每周统计大偏差员工的FCR指标,由主管或新员工指导人跟踪指标变动,每月分析改善情况。
改善方案设定负责人和推进时间,按计划进行方案实施。
一个季度之后对改善结果进行追踪:再绘制频数图自作主张自作主张自作主张(如图6)出的均值向右移到了87.37%的位置,标准差也缩小到了2.6%,超过了我们预期设定的目标(红色线),达到了我们设定的改善目标。下一步要做的是控制这个指标持续达到目标要求(87%)

图6 改善后的频数图
4 控制
控制阶段我们要将结果固化:
追踪绩效数据,观察趋势。
对于改善后仍存在的大偏差服务代表进行逐个跟踪、帮助以提高。
对于优化过的咨询工作流程和新建立的特殊问题升级流程,要观察3-6个月,过程中给予审核。评定新流程的可执行性、服务代表执行流程的一致性。6个月后如果没有任何问题,则转为常规流程进行正常运转。
本文刊载于《客户世界》2014年4月刊;作者为呼叫中心专业顾问、专职培训讲师,《数据的魔力》作者。
转载请注明来源:精益六西格玛的改善案例(一)
相关文章
- 精益六西格玛改善案例(二)
- 会员权益的运营
- 浅谈“房树人”在新员工团队管理中的运用
- 六招提升呼叫中心排班满意度
- “前后台分离”营运模式下银行后台监测需求及功能研究
- 团队心理学:管人先管心
- 探索知识密语 插上理想翅膀
- 互联网就是“火”











