从培训的角度谈质检工作
质检岗位对呼叫中心现场来说让人又爱又恨,爱的是它可以帮助现场找出业务差错,提升员工的服务质量及客户的服务体验;恨的是经常扣分,导致现场班组长会与其产生争议与分歧,而且在发生这种问题时很难去断定谁对谁错,从而导致质检与现场水火不容。当然,矛盾是不必避免的,哲学的观点告诉我们世间万事万物都是矛盾的,我们要善于抓住主要矛盾,从而解决次要矛盾。我们的工作其实就是在不停地解决各种矛盾,这次就从培训的角度去谈谈质检。
为什么从培训角度去谈质检,在呼叫中心中现场、培训、质检似乎是“铁三角”的关系,可能是三足鼎立,可能是隶属关系,但不管关系如何,本质上质检、培训应该是基于为现场服务的,为现场的运营提供支撑。培训经常要给新员工讲质检规则并考核规则是否能够准确把握,这直接影响到员工后期的质检情况。
先来说说质检部门的定位。质检与培训一样作为支撑部门,给现场提供支撑。不少呼叫中心的质检首先在定位上就出现了问题,比如有些质检部门每天在打分,不断扣绩效,长此以往不利于现场关系的发展;甚至还有一些公司的质检居然在负责新员工培训。呼叫中心中绝大多数质检都是长期脱产工作(长期不接线,只听线打分),很少有不离开一线的,其实这对质检工作非常不利,久而久之,质检就慢慢退居二线了,其实质检应该要在一线,要熟知一线的各项业务知识及流程与标准,如果连业务都不熟悉还怎么给员工打分提升,因此笔者认为质检不能脱产;还有就是质检不能充当培训师带新员工。
笔者认为质检部门对自己的定位很重要,那么质检到底该怎么定位?质检应该是定位于发现工作中存在的问题并积极提出解决方案且加以改进,同时为公司的服务质量保驾护航。质检工作在呼叫中心来说与是否隶属现场并没有多大关系,关键在于它的工作目的应该着眼于两方面:一是质量检验(涵盖业务拨测);二是质量提升。同时质检工作应该注意工作原则,即公平、公正、公开的原则,不能带有任何感情色彩。还有个问题,到底谁去做质检?首先要有单独的质检团队。那么这些人来自哪里?笔者认为应来源于一线,因为质检要对业务非常熟悉,不熟悉业务怎么去质检,而且应该精通,属于业务精英型;其次,质检本身来说工作量较大,是个需要大量人员的工种,如果一味去增加人也会造成人员成本增加,因此笔者认为除了常规质检团队以外也可以组建虚拟质检团队,由现场班组长担任,班组长彼此间相互质检,这样也能够及时发现员工问题,刚好跟班组长每天需要听线的工作不谋而合。当然,还要建议质检结果与考核挂钩,可以不同的班组长去质检不同的小组,为此呼叫中心不仅需要配置专职的质量监控人员执行质量保障工作,其他管理人员也需承担相应的质量保障职责。
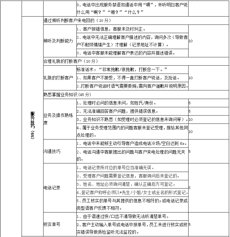
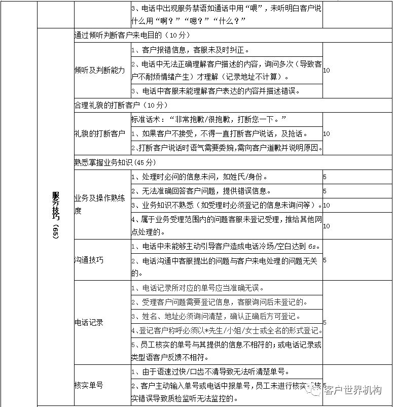
接下来聊聊怎么制定考核标准。质检考核标准一直是个争议较大的问题,到底质检怎么去制定考核标准及考核项目呢?笔者认为认为应该从两方面着手:一是采用传统的监听表,监听表可以反映员工具体问题在哪里;二是可以采用“红线原则”,也就是我们说的的致命性错误与非致命性错误,当录音中出现致命性错误该通录音可以直接判为0分,非致命性错误可以根据监听表细则打分,从这两方面进行考核且考核结果必须跟员工绩效挂钩,这样才能引起员工重视。接下来还涉及到质检监听表到底考核哪些项目?常见的质检监听表主要考核四部分,一是电话礼仪(也可称之为服务亲和力),二是服务技巧(沟通技巧)三是业务处理能力,四是加减分项,然后根据这四项去做细化指标及分配权重。有一点要特别指出,即在设定具体指标时要做到量化,切忌模棱两可的指标。比如有的公司质检考核项目中考核热情度,热情度很难做到量化,如果不量化就很容易产生争议,让员工难以把握;同时若不做到量化,培训也无法更好地给员工进行讲解。当然,也有只考核两个大项目的(电话礼仪、服务技巧),这要根据实际情况而定,以下面的监听表为例,考核点也就容易把握。



到底从哪几个层面去分析及抽取录音呢?我们一般都会说随机抽取,事实上很多时候都是随机从系统中抽取,但我们应该让这种随机变得不随机,我们应着眼于四个角度。站在客户的角度:看服务一致性,建议以半小时为时间单位抽取录音。站在公司的角度:风险控制的录音(例如人员流失高峰期快到了,要提前进行录音抽听),项目的执行特别是新项目上线时能查看员工对项目及新业务的熟知程度。站在团队的角度:KPI指标听录音(例如AHT过长过短的、FCR有问题的等等)。站在个人的角度:人员关注,区分新老员工,特别是新人上线时要加大抽检力度,具体抽检多少根据本公司情况及业务情况而定。对于每天听完的录音,质检员应该及时书写录音分析报告,完成日报、周报、月报、年报等等。报告要体现当天发现的问题及改进措施,要及时反馈给现场做好相关改进并跟踪改进结果以持续改进。对于质检员抽取的录音如果现场有异议认为扣分不合理的可以进入再次评分环节,这时候现场可以与质检部门商议设立分值差,假设分值差为N分,当现场认为该通录音的误差大于N分时可以交由质检部门管理人员与现场管理再次评分,取两者平均分为最终分数。
当然,除了对录音进行听取、撰写录音分析报告外质检还有一个重要工作就是对重点业务进行拨测。一般拨测分为两种:面拨和测拨。面拨,到话务员现场跟听面拨,侧重发现话务员在系统操作方面存在的问题,这样能够更加直观地发现问题。电话拨测,根据每日知识更新、重复来电通报、质检日分析等途径发现重点业务和共性问题,进行跟踪拨测。不过现在的面拨工作在很大程度上已经被智能可视化质检系统所取代,当然,基于成本及使用方便的需要,目前这种系统的使用率并不十分高,其录制的视频及相关数据太占服务器内存,这使得很多呼叫中心望而却步,毕竟前期建设成本太高。
最后,质检工作还有一项比较重要的内容,就是质量提升辅导与培训。很多时候我们发现质检工作每天都是在打表、听录音、写报告而缺少相关辅导,其实质检辅导也非常必要,每个岗位不同,所站的角度也会不同,质检团队可以定期开展“质检在身边”活动,针对某项重点指标帮扶提升;针对员工提出的个性化帮扶需要可绑定质检员进行帮扶。通过对比帮扶前后的各项指标对质检员的帮扶工作进行考核,检验辅导结果,这样才能更好地发挥质检团队的价值。另外还可以通过内训和内赛的方式,团队成员互相学习,营造出主动、积极学习的氛围,优势互补,最终目标是要提升每个成员发现和解决问题的能力,培养为“发现型”和“发掘型”的质检员。质检部门也应与现场及培训多多互动,相互交流,这样才能做好质量提升。
本文刊载于《客户世界》2018年1-2月合刊;作者石贺彬,单位为中通快递客服中心培训师。
转载请注明来源:从培训的角度谈质检工作
相关文章
- 新时代下的12301国家旅游服务热线
- AI的商用现状及其在客户中心的未来应用
- 智能时代银行客户服务之我见
- 展望2020年的客户中心
- 智能客服的大未来
- 数据驱动力·客户中心的精益数据分析之五 动态目标值管理法
- 创新之路与客服基因 ——国家智慧旅游公共服务平台首席市场官李农专访
- 智能服务的奇点










