2018第十四届“金耳唛杯”中国最佳客户中心评选

背景介绍
“金耳唛杯”年度中国最佳客户中心评选活动通过企业报名、专家推荐、电话暗访、数据采集、标杆测评、入户评审、集中评议、票选结果等程序进行;提前设置评奖类别并严格控制每类别获奖单位数量。评选程序科学公正,所得荣誉有极高的含金量。
“金耳唛杯”中国最佳客户中心评选活动的前身是由客户世界机构联合CNCCA创办于2005年的“中国最佳呼叫中心”年度评选活动。自创立之日起即以其学术性和实践精神,逐步发展成为中国客户中心行业发展的风向标。
近年来,伴随着客户互动方式的改变,呼叫中心作为基本的客户交互平台也正经历着深刻的变革。运营日益精益化、多媒体化、智能化和网络化。已经从早期单纯的语音服务通道发展成为集语音和非语音客户互动渠道为一体的整合化客户中心。相关行业在中国的发展路径也正在遵循着呼叫、接触、互动 (call center -> contact center -> interaction center)这样一个过程发生深刻的演化,而新时代的客户交互互动又注入了客户契动(engagement)的内涵。呼叫中心行业正在从单一的语音服务渠道进化成为多介质的复合服务渠道体(接触中心),并最终将发展为整合服务、营销、销售为一体的互动中心的机制架构。作为企业电子商务中信息流的接入平台和整合载体,客户中心(Customer Center)正在成为传统呼叫中心的升级版,将会快速、大规模地在国内得到新的应用和发展。
评选由权威的第三方行业研究和发展平台–客户世界机构主办,中国呼叫中心与电子商务发展研究院以及中国呼叫中心产业能力建设管理规范工作组提供官方指导。评选依据CC-CMM国际标准的评价体系并采用CustomerServiceAudit公司Snapshotz服务标杆测评工具进行指标分析。
历年的活动得到全球呼叫中心产业联盟ContactCenterWorld、亚太客户中心协会联盟APCCAL以及欧洲客户中心联盟ECCCO及其所属各国客户(呼叫)中心成员协会共同支持;评选接轨亚太及全球客户中心多项评选活动;是一个全球化的产业交流机制。
以“电信九七工程”为标志,客户中心行业在中国发展20年。为了顺应行业的发展诉求,在新的发展阶段凝聚行业的力量并积极推动社会服务意识和服务能力的整体提升,经客户世界机构发起,业界专家及企业客户中心管理人联合支持,决定自2016年起举办“中国客户管理人节”(China Customer Care & Service Professionals Day),以此方式为中国服务的进步宣示未来!时间确定于每年度10月份第三周周二。而这一天也正是每年度“金耳唛杯”中国最佳客户中心评选-颁奖典礼的举办之日。
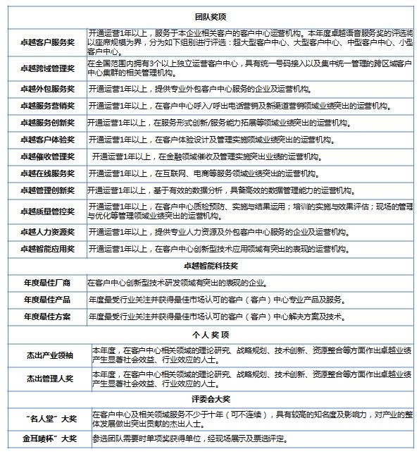
奖项设置

获奖收益
获奖者将获邀分享他们的行业经验,在《客户世界》杂志及“好客之道”流媒体网站进行宣传;
有机会竞争参加客户中心创新管理案例分享的演讲。
受邀参加客户世界年度大会。
汇集国内顶尖客户中心管理专家及最佳客户中心实践企业 同场沟通交流,分享不同领域、视角最新观点及经验。
聆听各细分市场“中国标杆客户中心”代表的精彩案例分享,现场取经共进同勉。
了解国家服务外包产业政策及各地专业园区最新动态,精彩点评及趋势分析。
与来自亚太各国客户中心行业组织及不同国家或地区、不同行业,但同时关注客户中心的高级决策者建立关系网络。
聆听最新技术发展,掌握最前沿的客户互动技术动态。
参与本年度“金耳唛杯”中国最佳客户中心评选颁奖典礼,与中国最顶尖的客户中心运营机构负责人同场交流。
组织机构
官方指导:
中国呼叫中心产业能力建设管理规范工作组(CNCCS)
中国呼叫中a心与电子商务发展研究院(CICED)
主办单位:
客户世界机构(CCMWorld Group)
协办单位:
CC-CMM国际标准组织(Customer Center – Capability Maturity Model)
指标测评:
Customer Service Audit(客户服务审计公司)
支持单位:
全球呼叫中心产业联盟(ContactCenterWorld)
欧洲呼叫中心联盟(ECCCO)
亚太客户中心协会联盟(APCCAL)
报名联络
左冰,13466626291,zuobing@ccmw.alywp13.tyjz.com
郑洁,13718770777,zhengjie@ccmw.alywp13.tyjz.com
潘江玲,18510813910,panjl@ccmw.alywp13.tyjz.com
服务热线:400-779-7070
官方网站:www.jinermai.cn
转载请注明来源:2018第十四届“金耳唛杯”中国最佳客户中心评选












噢!评论已关闭。