2020年度第16届“金耳唛杯”评选启动:向行业逆行者致敬,为最美聆听者加油

难忘庚子的最美逆行
一场由新型冠状病毒引发的肺炎疫情,牵动了举国上下的心弦。从天而降的疫情令所有人都措手不及。各种交通停摆,多个城市“封城”,不断攀升的疫情数据,各种社会经济活动停滞和改向;突发的客户需求转变汹涌而至……。疫情爆发和蔓延的多个城市和地区,也是客户中心运营机构较为集中的区域。和全国其他众多领域一样,客户中心行业也面临着前所未有的巨大压力与挑战,面临着许许多多全新的待解课题。
面对如此巨大的变局,一方面行业同仁们积极投入,客户中心运营机构自身也在紧急启动备份预案,建立远程座席应对海量呼入,及时响应和传递民生客情……;客户中心行业正在紧急结集、众志成城,从多个角度助力抗击疫情,共同扛起万钧重担。在如此重压之下,客户中心行业如何应对疫情带来的影响,让这个原本就人员密集的场所阻断疫情传播的同时解决呼入量激增的挑战。
作为此次足以铭刻历史的重大事件的见证者和参与者,客户中心各企业都有自己的创举,展现出过人的勇气和智慧之光。作为行业发展的风向标,具有16年历史的“金耳唛杯”将以庚子年的这场盛典来致敬行业逆行者,礼赞最美聆听者,并为行业全体同仁呐喊加油!
发起背景与国际视野
“金耳唛杯”中国最佳客户中心评选活动的前身是由客户世界机构联合中国呼叫中心协会CNCCA创办于2005年的“中国最佳呼叫中心”年度评选活动。2007年,客户世界机构发起成立亚太客户中心协会联盟APCCAL。自此,“金耳唛杯”得到APCCAL的官方认可和支持,接轨每年度亚太地区最佳客户中心评选活动。
2010年,与国际呼叫中心产业联盟ContactCenterWorld签署战略合作协议, “金耳唛杯”正式接轨全球最佳客户中心评选。
每年的评选活动引入国际知名的CustomerServicesAudit和CCSI (Contact Center Satisfaction Index)作为评审指标参考体系;充分体现国际化视野。
学术性、科学性、公正性
“金耳唛杯”评选工作自2008年起引入《CC-CMM客户中心能力成熟度模型标准体系》作为评价依据。
“金耳唛杯”坚持评奖过程的公平公正和公开,坚持提前设定评奖类别并严格控制每一类别获奖单位不超过3家。
通过企业报名、专家推荐、电话暗访、数据采集、标杆测评、入户评审、集中评议、票选结果等程序进行;
注重评选的科学性、公平性和公正性,努力透过评选的全过程提升参选呼叫中心参与本次活动的价值。
参选过程同时也是一个全方位的交流、学习和提升的流程,所得荣誉含金量较高。
创新性和实践性
“金耳唛杯”年度评选活动自2009年起增设“评委会大奖”,通过设立“客户中心创新管理案例分享会”的环节进行“年度总决选”。通过视频全景展示、运营特色剖析、评委现场点评、专业听众微博提问、赛场即席评分等形式增加互动交流的深度和广度,最终评选出年度“评委会大奖”的冠亚季军。
在这样的创新性组织机制基础上,携程旅行网、中信银行信用卡中心客服部和厦门航空客户服务中心经过多年的角逐脱颖而出,分别于2012年、2013年和2015年晋升“金耳唛杯”董事俱乐部,在企业总部举行正式的仪式,接受“金耳唛杯”落户及永久陈列,成为永久保留“金耳唛杯”的终身荣誉企业。
开放办赛和注重交流
“金耳唛杯”坚持开放办赛的原则。作为一场自主参与、交流分享的饕餮盛宴,组委会面向全行业广泛征集“金耳唛杯”评选活动策划人和主持人,通过他们的视角与体验全新设计这样一种“全新的玩的方式”。他们都是来自行业现场管理和服务一线的同仁,透过“金耳唛杯”的平台聚集到一起,亲身参与策划和组织每年一度的行业“大趴”……
组织机构:
官方指导:
中国呼叫中心产业能力建设管理规范工作组(CNCCS)
中国呼叫中心与电子商务发展研究院(CICED)
主办单位:
客户世界机构(CCMWorld Group)
协办单位:
CC-CMM国际标准组织(Customer Center – Capability Maturity Model)
支持单位:
全球呼叫中心产业联盟(ContactCenterWorld)
首席客户官百人会(CCO100)
指标测评:
Customer Service Audit(客户服务审计公司)
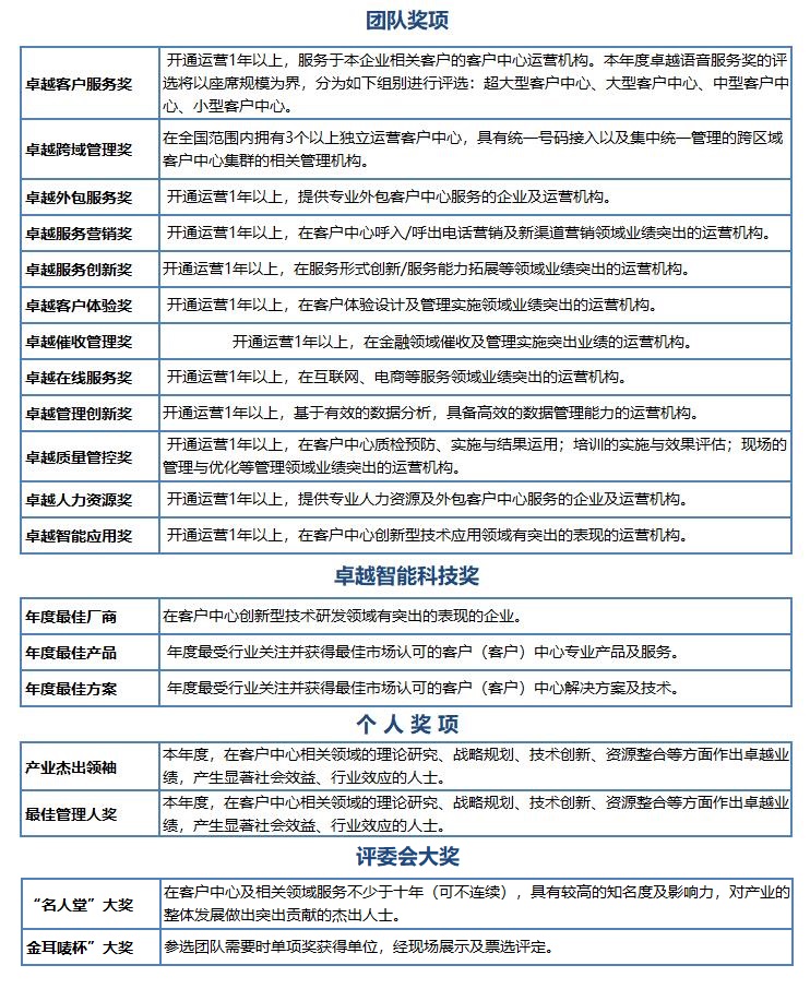
奖项设置:

参与对象:
1、大中华行政区域内(Greater China)的各类政府及企事业单位的客户中心、电话热线、客户服务中心、电话营销中心、技术支持中心、客户联络(接触)中心、电商运营中心、订单处理中心、会员(俱乐部)管理中心、在线客服团队以及同类含义的职能部门及其从业人员。
2、大中华行政区域内各类业务流程外包BPO服务机构以及其从业人员。
3、大中华行政区域内的各地区专业客户中心及服务外包园区及其管理人员。
4、大中华行政区域内的各客户中心技术供应商及其技术研发、项目实施及管理人员。
备注:报名参选的相关机构通常应当是对于该企业客户群体进行管理及服务的智能部门或相对应的组织形式。应当具备相对独立和统一的互动管理平台。对统一号码接入但分布于各地的客户中心(如**省移动10086客户服务中心)视为独立客户中心运营单位进行参选报名。
参与收益:
1、通过评选过程,对客户中心全方位运营能力进行整体检视,有效地找到管理短板,获得积极的提升策略;
2、通过评选全过程,可以和各细分市场的知名龙头企业建立良好的沟通,彼此借鉴各自的管理经验并进行深入的业务合作;
3、通过评选活动,增加参与企业的知名度,有效提升客户中心专业服务的形象;
4、通过参选全过程的多维互动,积极有效地提振客户中心全体员工的信心和团队凝聚力;
5、建立交流学习的平台,增强与同行业、专家之间的沟通交流。
6、保持竞争力,每年连续的参选过程可以帮助客户中心持续改善运营的不足之处。
“金耳唛杯”年度总决选
“金耳唛杯”中国最佳客户中心评选创办于2005年,自创立之日起即以学术性和实践精神成为中国客户中心产业发展的风向标。其目的在社会各行业普及和推广客户关怀的理念,提升客户中心运营管理水平,建立国际化的客户中心标准及交流体系,推动客户中心产业在中国的发展。
大赛自2009年起增设“评委会大奖”,在获得各单项奖励的全部参选单位中,通过评委会成员集中投票的方式,就客户中心运营机构在企业客户资产管理、客户体验设计以及外化的客户管理品牌市场价值,最终票选出唯一的年度“评委会大奖”获选单位。
为增加评选的透明度和公正性,更好地发挥“奖励先进、促进发展、鼓励创新、共同提高”的评选宗旨,大赛评委会一致决定:自2011年起,通过举办“客户中心创新管理案例分享会——现场终极PK”的形式评选年度“评委会大奖”。
在历年的评选中,携程旅行网、中信银行信用卡中心客服部和厦门航空95557客户服务中心均3次以上获得年度“评委会大奖”,在各自公司总部由评委会举行专门的仪式,永久留存“金耳唛”奖杯。
年度“金耳唛杯”年度总决选将设置7个单项奖项:
“金耳唛杯”年度最佳客户体验客户中心
“金耳唛杯”年度最佳数据管理客户中心
“金耳唛杯”年度最佳客户价值客户中心
“金耳唛杯”年度最佳质量管控客户中心
“金耳唛杯”年度最佳科技应用客户中心
“金耳唛杯”年度最佳管理创新客户中心
“金耳唛杯”年度最佳团队文化客户中心
联络我们:
左冰:13466626291,zuobing@ccmw.alywp13.tyjz.com
郑洁:13718770777,zhengjie@ccmw.alywp13.tyjz.com
潘江玲:18510813910,panjl@ccmw.alywp13.tyjz.com
张永红:13581960173,zhangyh@ccmw.alywp13.tyjz.com
热线:400-779-7070
转载请注明来源:2020年度第16届“金耳唛杯”评选启动:向行业逆行者致敬,为最美聆听者加油












噢!评论已关闭。