《人工智能训练师》国家职业技能标准发布
导读:本《标准》由国家人社部职业技能鉴定中心、浙江省人社厅指导,阿里巴巴集团牵头,浙江省技能人才评价管理服务中心、科大讯飞股份有限公司、北京百度网讯科技有限公司等十余家单位主要起草,历时2年完成。
来源:国家人力资源社会保障部
为贯彻落实《关于深化人才发展体制机制改革的意见》,规范从业者从业行为,引导职业教育培训方向,促进相关从业人员提升职业素养、推动经济社会全面发展,根据《中华人民共和国劳动法》有关规定,人力资源社会保障部联合工业和信息化部组织有关专家,制定了《人工智能训练师国家职业技能标准(2021年版)》(以下简称《标准》)。
本《标准》以《人力资源社会保障部办公厅市场监管总局办公厅统计局办公室关于发布智能制造工程技术人员等职业信息的通知》(人社厅发〔2020〕17号)为依据,按照《国家职业技术技能标准编制技术规程(2018年版)》有关要求,以“职业活动为导向、职业技能为核心”的指导思想,对人工智能训练师的职业活动内容进行规范细致描述,对各等级从业者的技能水平和理论知识水平进行了明确规定。

人工智能训练师是随着人工智能技术的广泛应用产生的新兴职业,是指使用智能训练软件,在人工智能产品实际使用过程中进行数据库管理、算法参数设置、人机交互设计、性能测试跟踪及其他辅助作业的人员,他们让AI更“懂”人,通“人”性,更好地为人们服务。
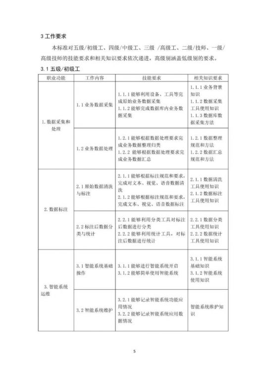
本次发布的《标准》,从数据采集和处理、数据标注、智能系统运维、业务分析、智能训练、智能系统设计等维度划分了L5-L1的五个等级,并对各个等级的职业能力给出了具体的描述和要求,为人工智能训练师这一新职业提供职业发展指引。
据人社部发布,预计到2022年,国内外相关从业人员有望达到500万。随着人工智能在智慧城市、智能制造、自动驾驶、智能服务、智能医疗、智能农业、智能物流、智能金融及其他各行各业的广泛应用,人工智能训练师的规模将迎来爆发式增长。
职业定义
使用智能训练软件,在人工智能产品实际使用过程中进行数据库管理、算法参数设置、人机交互设计、性能测试跟踪及其他辅助作业的人员。本职业包含数据标注员、人工智能算法测试员两个工种。
职业技能等级
本职业共设5个等级,分别为:五级/初级工、四级/中级工、三级/高级工、二级/技师、一级/高级技师。
鉴定方式
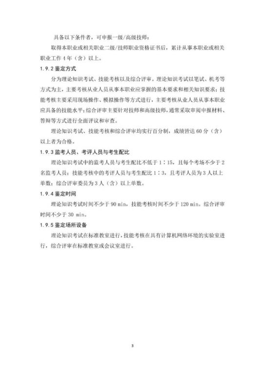
分为理论知识考试、技能考核以及综合评审。理论知识考试以笔试、机考等方式为主,主要考核从业人员从事本职业应掌握的基本要求和相关知识要求;技能考核主要采用现场操作、模拟操作等方式进行,主要考核从业人员从事本职业应具备的技能水平;综合评审主要针对技师和高级技师,通常采取审阅申报材料、答辩等方式进行全面评议和审查。
理论知识考试、技能考核和综合评审均实行百分制,成绩皆达60分(含)以上者为合格。

转载请注明来源:《人工智能训练师》国家职业技能标准发布
相关文章
- 2022“未来之星”客户中心职业技能大赛公告01
- 2022首届“未来之星”客服域人工智能训练师大赛赛程
- 2022首届“未来之星”客服域人工智能训练师大赛安排
- “未来之星”客服域人工智能训练师大赛FAQ
- 2022“未来之星”客户中心职业技能大赛启动
- 2022第18届“金耳唛杯”中国最佳客户中心评选启动报名
- “鸿联九五”独家冠名2022“金耳唛杯”年度总决赛——案例分享会
- 2022首届“未来之星”客服域人工智能训练师大赛评委会组成










