《呼叫中心服务员》国家职业技能标准发布
来源:国家人力资源社会保障部
根据《中华人民共和国劳动法》有关规定,人力资源社会保障部、工业和信息化部共同制定了呼叫中心服务员等6个国家职业技能标准,于2021年10月21日发布【人社厅发〔2021〕81号】文颁布施行。原相应国家职业技能标准同时废止。

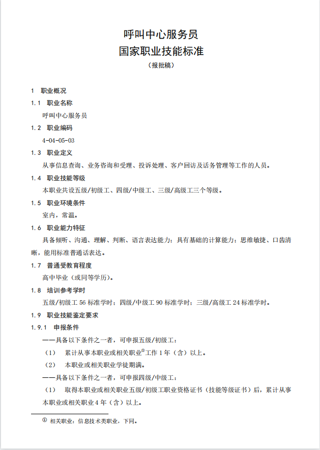
1 职业概况
1.1 职业名称
呼叫中心服务员
1.2 职业编码
4-04-05-03
1.3 职业定义
从事信息查询、业务咨询和受理、投诉处理、客户回访及话务管理等工作的人员。
1.4 职业技能等级
本职业共设五级/初级工、四级/中级工、三级/高级工三个等级。
1.5 职业环境条件
室内,常温。
1.6 职业能力特征
具备倾听、沟通、理解、判断、语言表达能力;具有基础的计算能力;思维敏捷、口齿清
晰,能用标准普通话表达。
1.7 普通受教育程度
高中毕业(或同等学历)。
1.8 培训参考学时
五级/初级工 56 标准学时;四级/中级工 90 标准学时;三级/高级工 24 标准学时。
1.9 职业技能鉴定要求
1.9.1 申报条件
——具备以下条件之一者,可申报五级/初级工:
(1) 累计从事本职业或相关职业
①工作 1 年(含)以上。
(2) 本职业或相关职业学徒期满。
——具备以下条件之一者,可申报四级/中级工:
(1) 取得本职业或相关职业五级/初级工职业资格证书(技能等级证书)后,累计从事本职业或相关职业 4 年(含)以上。
① 相关职业:信息技术类职业,下同。
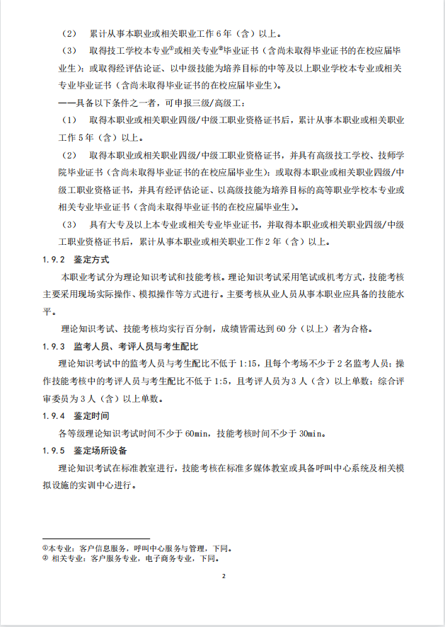
(2) 累计从事本职业或相关职业工作 6 年(含)以上。
(3) 取得技工学校本专业
①或相关专业
②毕业证书(含尚未取得毕业证书的在校应届毕业生);或取得经评估论证、以中级技能为培养目标的中等及以上职业学校本专业或相关专业毕业证书(含尚未取得毕业证书的在校应届毕业生)。
——具备以下条件之一者,可申报三级/高级工:
(1) 取得本职业或相关职业四级/中级工职业资格证书后,累计从事本职业或相关职业工作 5 年(含)以上。
(2) 取得本职业或相关职业四级/中级工职业资格证书,并具有高级技工学校、技师学院毕业证书(含尚未取得毕业证书的在校应届毕业生);或取得本职业或相关职业四级/中级工职业资格证书,并具有经评估论证、以高级技能为培养目标的高等职业学校本专业或相关专业毕业证书(含尚未取得毕业证书的在校应届毕业生)。
(3) 具有大专及以上本专业或相关专业毕业证书,并取得本职业或相关职业四级/中级工职业资格证书后,累计从事本职业或相关职业工作 2 年(含)以上。
1.9.2 鉴定方式
本职业考试分为理论知识考试和技能考核。理论知识考试采用笔试或机考方式,技能考核主要采用现场实际操作、模拟操作等方式进行。主要考核从业人员从事本职业应具备的技能水平。
理论知识考试、技能考核均实行百分制,成绩皆需达到 60 分(以上)者为合格。
1.9.3 监考人员、考评人员与考生配比
理论知识考试中的监考人员与考生配比不低于 1:15,且每个考场不少于 2 名监考人员;操作技能考核中的考评人员与考生配比不低于 1:5,且考评人员为 3 人(含)以上单数;综合评审委员为 3 人(含)以上单数。
1.9.4 鉴定时间
各等级理论知识考试时间不少于 60min,技能考核时间不少于 30min。
1.9.5 鉴定场所设备
理论知识考试在标准教室进行,技能考核在标准多媒体教室或具备呼叫中心系统及相关模拟设施的实训中心进行。
2 基本要求
2.1 职业道德
2.1.1 职业道德基本知识
2.1.2 职业守则
(1)文明礼貌,遵纪守法。
(2)诚实守信,操作规范。
(3)爱岗敬业,开拓创新。
(4)谦虚谨慎,团结协作。
(5)以客为先,服务至上。
2.2 基础知识
2.2.1 计算机基础知识
(1)计算机配置及软件安装基础知识。
(2)办公软件操作基础知识。
(3)计算机网络运行基础知识。
2.2.2 语文基础知识
(1)汉语拼音基础知识。
(2)词句语法基础知识。
(3)写作基础知识。
2.2.3 客户服务中心基本知识
(1)客户服务中心分类基础知识。
(2)岗位职责基础知识。
(3)标准服务用语基础知识。
(4)客户服务礼仪基础知识。
(5)电话营销基础知识。
2.2.4 安全生产知识
(1)客户服务系统安全操作规程、办公系统设备安全使用常识。
(2)职业病防范措施。
(3)消防器材使用常识。
(4)客户信息以及安全保密知识。
2.2.5 法律法规
(1)《中华人民共和国劳动法》相关知识。
(2)《中华人民共和国电信条例》相关知识。
(3)《中华人民共和国消费者权益保护法》相关知识。
(4)《中华人民共和国电子商务法》相关知识。
(5)《中华人民共和国广告法》相关知识。
(6)《中华人民共和国网络安全法》相关知识。
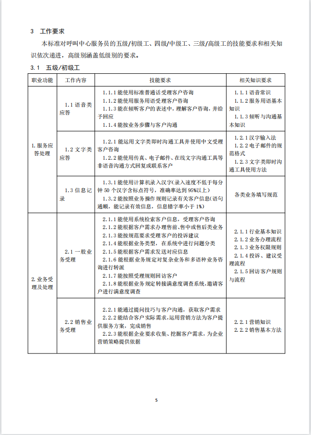
3 工作要求
本标准对呼叫中心服务员的五级/初级工、四级/中级工、三级/高级工的技能要求和相关知识依次递进,高级别涵盖低级别的要求。
(相关具体内容见扫描件)
注:①本专业:客户信息服务,呼叫中心服务与管理,下同。
② 相关专业:客户服务专业,电子商务专业,下同。











转载请注明来源:《呼叫中心服务员》国家职业技能标准发布
相关文章
- 2022“未来之星”客户中心职业技能大赛公告01
- 2022“未来之星”客户中心职业技能大赛启动
- 2022第18届“金耳唛杯”中国最佳客户中心评选启动报名
- “鸿联九五”独家冠名2022“金耳唛杯”年度总决赛——案例分享会
- 2022首届“未来之星”客服域人工智能训练师大赛评委会组成
- 《客户世界》推出“原创精读”有声栏目
- 《客户世界》旗帜媒体“基石奖”设立
- 2022第四届中国客户中心培训师“未来之星”大赛











